第一章:重新认识微信小程序 (6讲)

325 阅读2分钟

第一章:重新认识微信小程序 (6讲)

01 | 课程介绍

小程序是一种不需要下载安装即可使用的应用,它实现了应用“触手可及”的梦想,用户扫一扫或者搜一下即可打开应用。也体现了“用完即走”的理念,用户不用关心是否安装太多应用的问题。应用将无处不在,随时可用,但又无需安装卸载。

高频高时长(微信)

高频低时长(饿了么)

低频低时长(大众点评)

低频高时长(豆瓣)

02 | 内容综述

03 | 小程序的特点及开发能力

小程序的特点(相比传统应用)

  1. 入口不同
  2. 基于传统前端技术,js为主
  3. 学习门槛,开发成本低
  4. 不用下载安装,不需要卸载
  5. 受微信运营规范,不如h5灵活

开放能力(运营上需注意)

  1. 小程序和公众号可重名
  2. 开放群相关能力
  3. 附近小程序 功能
  4. 星标 功能
  5. 可关联500个公众号
  6. 可直接打开网页
  7. 灰度更新和线上版本回退
  8. 客服能力配置

开发流程

  1. 注册
  2. 信息完善
  3. 开发
  4. 提交审核和发布

04 | 新的一年,微信小程序开放了哪些新功能?

  1. 搜索
  2. 附近小程序
  3. 订阅消息
  4. 广告能力
  5. 基础商业场景
  6. 直播组件
  7. 小程序框架
  8. 更多

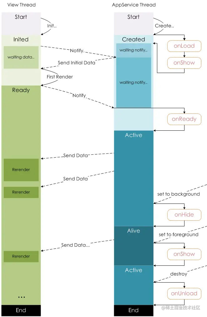
05 | 小程序运行机制简介:从零构建一个Web App需要做哪些事情?

双线程架构

  1. View 视图层(组件)
  2. App Service 逻辑线程(API)

wxs

  1. wxs运行环境于其他js 代码隔离
  2. wxs函数不能作为视图模板中的事件回调句柄
  3. wxs在ios设备上比js快2-20倍

生命周期

06 | 开发环境配置:创建你的第一个小程序项目

下载