什么?自如租房价格是图片【2】【Python爬虫】

1,016 阅读1分钟

本文已参与好文召集令活动,点击查看:后端、大前端双赛道投稿,2万元奖池等你挑战!


接上文,本次将以入门级CNN卷积神经网络来完成价格识别。
(为了映照前文,最后再做一次标题党🥺)

1 分析

原始图片已经获取完毕,然后对图片进行处理加工,再进行切割。作为机器学习原始素材。

因为图片是PNG格式的,一般为4通道(RGB + 透明度)。

一般处理流程:

1 获取原始图片:

raw.png 4通道(RGB + 透明度)

2 转换为灰度图片:单通道,像素值为0-255

gray.png 灰度转换公式:L = R * 299/1000 + G * 587/1000 + B * 114/1000

3 灰度图片二值化:其实就是将图片像素值转换为0或1

bin.png (二值化转换时,需要根据图片当前数据进行适当调整 [0 if _ < 200 else 1])

如果数据复杂,还会涉及到去边框、边缘检测、倾斜矫正、切割、降噪(腐蚀、膨胀)等。

本次数据比较简单,转换为二值数据后可直接使用。

2 识别

2.1 切割图片

切割关键代码:

lines = [-281.16, -249.92, -218.68, -187.44, -156.2, -124.96, -93.72, -62.48, -31.24, -0.0]
lines_step = 22
lines_map = {
    '-281.16': 336,
    '-249.92': 299,
    '-218.68': 261,
    '-187.44': 223,
    '-156.2': 187,
    '-124.96': 149,
    '-93.72': 112,
    '-62.48': 74,
    '-31.24': 38,
    '-0.0': 1,
}
idx = 1


def process_img(imgpath: str):
    global idx
    # 原始图片
    img = Image.open(imgpath)
    width, height = img.size
    img2 = copy.deepcopy(img)
    img_arr = np.array(img)
    print(img_arr.shape)
    # 转灰度
    # 转换算法:L = R * 299/1000 + G * 587/1000 + B * 114/1000 ≈ 361
    img_gray = img.convert('L')
    img_gray_arr = np.array(img_gray)
    print(img_gray_arr.shape)
    for data in img_gray_arr:
        pass
        # print(''.join(['{:03}'.format(_) for _ in data]))
        # print(''.join(['{:03}'.format(_) if _ != 0 else '...' for _ in data]))
    # 二值化
    img_bin = img_gray.point([0 if _ < 128 else 1 for _ in range(256)], '1')
    img_bin_arr = np.array(img_bin)
    print(img_bin_arr.shape)
    for data in img_bin_arr:
        pass
        # print(''.join(['1' if _ else '0' for _ in data]))
        # print(''.join(['X' if _ else '.' for _ in data]))
    # 图片处理
    img_draw = ImageDraw.Draw(img2)
    for line in lines:
        new_line = lines_map.get(str(line))
        p1 = (new_line, 1)
        p2 = (new_line+22, height-1)
        # 图片圈选
        img_draw.rectangle((p1, p2), outline='red')
        # 图片裁剪
        img_crop = img_bin.crop((new_line, 0, new_line+22, height))
        img_crop.save(os.path.join('imgs_crop', '{:03}.png'.format(idx)))
        idx += 1
    plt.imshow(img2)
    plt.show()

切割后的图片:

image.png

然后对图片进行手动分类,将图片放置到按数字命名的文件夹中。即完成人工标注。

2.2 识别训练

主要使用Python3 Keras + TensorFlow来完成。

模型代码示例:

def gen_model():
    """
    构建模型
    :return: model
    """
    _model = Sequential([
        # 卷积层
        # 36为输出维度,即卷积核的数目
        # kernel_size为卷积核的尺寸
        Conv2D(36, kernel_size=3, padding='same', activation='relu', input_shape=(36, 22, 1)),
        # 最大池化层
        MaxPooling2D(pool_size=(2, 2)),
        # Dropout 包括在训练中每次更新时, 将输入单元的按比率随机设置为 0, 这有助于防止过拟合。
        Dropout(0.25),
        # 卷积层
        Conv2D(64, kernel_size=3, padding='same', activation='relu', input_shape=(36, 36, 1)),
        # 最大池化层
        MaxPooling2D(pool_size=(2, 2)),
        #
        Dropout(0.25),
        # 将输入展平 即将多维数据变成一维数据
        Flatten(),

        # 全连接层
        Dense(512, activation='relu'),
        Dropout(0.5),
        Dense(10, activation='softmax'),
    ])
    return _model

训练代码示例:

def train():
    model = gen_model()
    model.summary()
    # 模型编译
    # optimizer优化器模型
    # loss损失函数名,目标函数
    # metrics包含评估模型在训练和测试时的网络性能的指标
    model.compile(optimizer='adam',# keras.optimizers.Adadelta()
                  loss='sparse_categorical_crossentropy',
                  metrics=['accuracy']
                  )

    x_train, y_train = load_data()
    x_train = x_train.reshape(-1, 36, 22, 1)
    x_test, y_test = load_test_data()
    x_test = x_test.reshape(-1, 36, 22, 1)

    # 模型加载训练集  callbacks=tensorboard 监控
    # 进行训练评估
    # x_train 输入数据
    # y_train 标签
    # batch_size 梯度下降时,每个batch包含的样本数。训练时一个batch的样本会被计算一次梯度下降,使目标函数优化一步。
    # epochs 整数,训练的轮数,每个epoch会把训练集轮一遍。
    # verbose 日志显示,0为不在标准输出流输出日志信息,1为输出进度条记录,2为每个epoch输出一行记录
    # validation_data 验证数据集
    history = model.fit(x_train, y_train, batch_size=32, epochs=20, verbose=1, validation_data=(x_test, y_test),)

    # epochs 数据集所有样本跑过一遍的次数 搭配 batch_size多少个一组进行训练 调整权重
    score = model.evaluate(x_test, y_test, verbose=0)
    print('Test loss:', score[0])
    print('Test accuracy:', score[1])

    # 绘制训练过程中训练集和测试集合的准确率值
    plt.plot(history.history['accuracy'])
    plt.plot(history.history['val_accuracy'])
    plt.title('Model accuracy')
    plt.ylabel('Accuracy')
    plt.xlabel('Epoch')
    plt.legend(['Train', 'Test'], loc='upper left')
    plt.show()

    # 绘制训练过程中训练集和测试集合的损失值
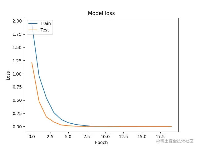
    plt.plot(history.history['loss'])
    plt.plot(history.history['val_loss'])
    plt.title('Model loss')
    plt.ylabel('Loss')
    plt.xlabel('Epoch')
    plt.legend(['Train', 'Test'], loc='upper left')
    plt.show()

    model.save('model/ziru.h5')

训练数据生成代码示例:

主要分: train_labletrain_data。lable为对应的数据标签,即要识别为的值。data为相应数据的具体数据值。

def gen_train_data(parent_path: str):
    train_data = []
    train_label = []
    for idx in range(10):
        cur_path = os.path.join(parent_path, str(idx))
        for dirpath, dirnames, filenames in os.walk(cur_path):
            for filename in filenames:
                if filename.endswith('png'):
                    imgpath = os.path.join(cur_path, filename)
                    label = imgpath.split('/')[1]
                    data = np.array(Image.open(imgpath))
                    train_label.append(int(label))
                    train_data.append(data)
    return np.array(train_data), np.array(train_label)

训练过程如下:

由于图片比较简单,简单训练基本可达100%识别。

Epoch 1/20
7/7 [==============================] - 1s 68ms/step - loss: 2.0173 - accuracy: 0.3350 - val_loss: 1.3893 - val_accuracy: 0.7950
Epoch 2/20
7/7 [==============================] - 0s 43ms/step - loss: 1.1314 - accuracy: 0.6900 - val_loss: 0.5309 - val_accuracy: 1.0000
Epoch 3/20
7/7 [==============================] - 0s 36ms/step - loss: 0.5474 - accuracy: 0.8100 - val_loss: 0.1853 - val_accuracy: 1.0000
Epoch 4/20
7/7 [==============================] - 0s 36ms/step - loss: 0.2606 - accuracy: 0.9250 - val_loss: 0.0842 - val_accuracy: 1.0000
Epoch 5/20
7/7 [==============================] - 0s 34ms/step - loss: 0.2730 - accuracy: 0.9250 - val_loss: 0.1025 - val_accuracy: 0.9700
Epoch 6/20
7/7 [==============================] - 0s 37ms/step - loss: 0.1857 - accuracy: 0.9300 - val_loss: 0.0365 - val_accuracy: 1.0000
Epoch 7/20
7/7 [==============================] - 0s 35ms/step - loss: 0.0952 - accuracy: 0.9800 - val_loss: 0.0165 - val_accuracy: 1.0000
Epoch 8/20
7/7 [==============================] - 0s 35ms/step - loss: 0.0560 - accuracy: 0.9900 - val_loss: 0.0076 - val_accuracy: 1.0000
Epoch 9/20
7/7 [==============================] - 0s 35ms/step - loss: 0.0125 - accuracy: 1.0000 - val_loss: 0.0066 - val_accuracy: 1.0000
Epoch 10/20
7/7 [==============================] - 0s 36ms/step - loss: 0.0173 - accuracy: 1.0000 - val_loss: 0.0024 - val_accuracy: 1.0000
Epoch 11/20
7/7 [==============================] - 0s 34ms/step - loss: 0.0086 - accuracy: 1.0000 - val_loss: 0.0014 - val_accuracy: 1.0000
Epoch 12/20
7/7 [==============================] - 0s 37ms/step - loss: 0.0061 - accuracy: 1.0000 - val_loss: 8.3420e-04 - val_accuracy: 1.0000
Epoch 13/20
7/7 [==============================] - 0s 33ms/step - loss: 0.0051 - accuracy: 1.0000 - val_loss: 4.9917e-04 - val_accuracy: 1.0000
Epoch 14/20
7/7 [==============================] - 0s 35ms/step - loss: 0.0020 - accuracy: 1.0000 - val_loss: 3.4299e-04 - val_accuracy: 1.0000
Epoch 15/20
7/7 [==============================] - 0s 35ms/step - loss: 0.0037 - accuracy: 1.0000 - val_loss: 2.3839e-04 - val_accuracy: 1.0000
Epoch 16/20
7/7 [==============================] - 0s 34ms/step - loss: 0.0028 - accuracy: 1.0000 - val_loss: 2.0110e-04 - val_accuracy: 1.0000
Epoch 17/20
7/7 [==============================] - 0s 36ms/step - loss: 0.0012 - accuracy: 1.0000 - val_loss: 1.8016e-04 - val_accuracy: 1.0000
Epoch 18/20
7/7 [==============================] - 0s 35ms/step - loss: 0.0015 - accuracy: 1.0000 - val_loss: 1.5284e-04 - val_accuracy: 1.0000
Epoch 19/20
7/7 [==============================] - 0s 38ms/step - loss: 8.4545e-04 - accuracy: 1.0000 - val_loss: 1.3383e-04 - val_accuracy: 1.0000
Epoch 20/20
7/7 [==============================] - 0s 36ms/step - loss: 7.2767e-04 - accuracy: 1.0000 - val_loss: 1.2135e-04 - val_accuracy: 1.0000
Test loss: 0.00012135423457948491
Test accuracy: 1.0

训练损失及准确率图表:

image.png

image.png

2.3 识别验证

加载模型,传入数据,得到识别结果。

示例代码:

def __recognize_img(img_data):
    model = load_model('model/ziru.h5')
    img_arr = np.array(img_data)
    img_arr = img_arr.reshape((-1, 36, 22, 1))
    result = model.predict(img_arr)
    predict_val = __parse_result(result)
    return predict_val


def __parse_result(result):
    result = result[0]
    max_val = max(result)
    for i in range(10):
        if max_val == result[i]:
            return i

3 封装

整个识别流程完毕后,剩下的就是将服务封装并对外暴露。

为了方便,已做成接口服务提供:测试接口==>https://lemon.lpe234.xyz/common/ziru/

4 总结

本文对CNN的使用基本属于入门级别。其实数字识别也可以使用关键像素点方式进行识别,比如13图片像素肯定有差别,找出这个差别基本也能识别出来。