一文教你高效画出技术架构图-读后感

1,424 阅读3分钟

原文地址 文章中内容: 讲解画图的方法论,有哪些视图(4+1),推荐的画图方法(C4模型:主要针对软件架构师和开发人员),同时分享了"三画"他们公司数据工具的案例,同时文章尾部分享了一些画图工具

  • Keynote
  • Xmind
  • EdrawMax
  • Visio
  • OmniGraffle
  • Process On 图片.png 学习到的地方:

画图是为了和别人更好的讲解和交流,受众有没有准确的接受到想要传递的信息,有时候会被外面的条条框框被约束着,比如(虚线,实线)在不需要解释和的前提下可以直接看懂,对应的 管理人员,产品,运维,开发,测试,项目经理,项目的归档,

现在的市面上使用的(4+1):场景视图、逻辑视图、物理视图、处理流程视图和开发视图 场景视图.png 系统的参与者和功能用例的关系,讲需求和设计,正常使用的由用例图来进行表示的.

逻辑视图.png (开发):功能拆解后的组件关系,组件约束和边界,可以直观的看到整体的组成和构建(UML/类图)

物理视图.png 系统软件到硬件的映射关系,反映出系统的组件的节点是如何部署的,涉及(中间件层,数据库,NoSql,Mysql,Mq,Zk,E-job,ng,cdn,大数据,防火墙,网卡,ip库)

处理流程视图.png 软件组件之间的通信时序,数据的输入输出,功能流程和数据的输入和输出,数据的处理,(时序图/流程图)

开发视图.png 描述系统的模块和组成,内部包的组成开发时候的实施过程

C4模型:官网

[语境图]

语境图.png (System Context Diagram)

受众:比较广,技术和非技术都可以看懂的

内容有:

  1. 构建的系统是什么,可以直观的理解
  2. 谁会使用他
  3. 如何和现在的系统打通和融合
  4. 哪些是先有的能力,还有待开发的内容

[容器图] (Container Diagram) 容器图.png

待开发的内容进行完善,展开来进行讲解,(名称、技术选择、职责,以及这些框图之间的交互)

  1. 系统的整体形态
  2. 技术决策
  3. 职责是如何分布和交互的
  4. 在哪里写代码,哪写api需要提供和完善

[组件图] (Component Diagram) 组件图.png

受众人员;内部人员

  1. 组件/服务 组成
  2. 关系和依赖
  3. 系统的分解提供架构图

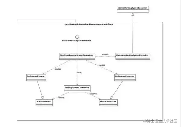
[类图] (Code/Class Diagram) 类图.png

受众人员;内部人员,项目文档

类和类的关系,字段

  1. 显示系统中分类器的静态结构
  2. 该图提供了UML规定的其他结构图的基本表示法
  3. 业务分析师可以使用类图来从业务角度对系统进行建模

可以落地的:

在开发中我们正常的是在画 类图或者流程图,偶尔是UML图,开发对开发的是没有问题的,但是和运维,PM,产品讲解我们系统(平台),只能从新画一个草图,沟通效率也慢,当文中的 物理视图给我

画图的工具有:

  • Keynote
  • Xmind
  • EdrawMax
  • Visio
  • OmniGraffle
  • Process On 文中物理视图 Download 地址:
  • Win:t.cn/EXAGBDW
  • Mac:t.cn/EXAqtxI

总结 不忘记初心,画图的目的是为了什么,对应的受众人.C4模型的使用不同的图对应的不同受众者,多练习和实践