ZooKeeper 分布式锁 Curator 源码 01:可重入锁

700 阅读3分钟

前言

一般工作中常用的分布式锁,就是基于 Redis 和 ZooKeeper,前面已经介绍完了 Redisson 锁相关的源码,下面一起看看基于 ZooKeeper 的锁。也就是 Curator 这个框架。

Curator 的锁也分为很多种,本文分析共享可重入锁。

考虑到如果文章篇幅较长,不太适合阅读,所以对文章做了适当的拆分。

环境配置

本机三个节点

版本:3.7.0 系统:macOS 安装方式:brew install zookeeper Curator Maven 依赖版本:5.1.0

<dependency>
    <groupId>org.apache.curator</groupId>
    <artifactId>curator-recipes</artifactId>
    <version>5.1.0</version>
</dependency>

加锁示例

详细信息可参考官方文档

加锁前

在加锁之前,ZooKeeper 仅有一个节点 /zookeeper

加锁中

/locks/lock_01 路径上加锁。

加锁之后:

  1. 创建了一个 /locks/lock_01 的持久节点,节点下有一个子节点 _c_cc4fc045-5a1e-4378-b3c7-8a8d3fb9a37c-lock-0000000000
  2. 节点 /locks/lock_01/_c_cc4fc045-5a1e-4378-b3c7-8a8d3fb9a37c-lock-0000000000 是临时节点
  3. 节点 /locks/lock_01/_c_cc4fc045-5a1e-4378-b3c7-8a8d3fb9a37c-lock-0000000000 的数据是机器 IP 地址

加锁源码

PS:下面代码截图中的代码风格就是 Curator 源码的代码风格。

入口

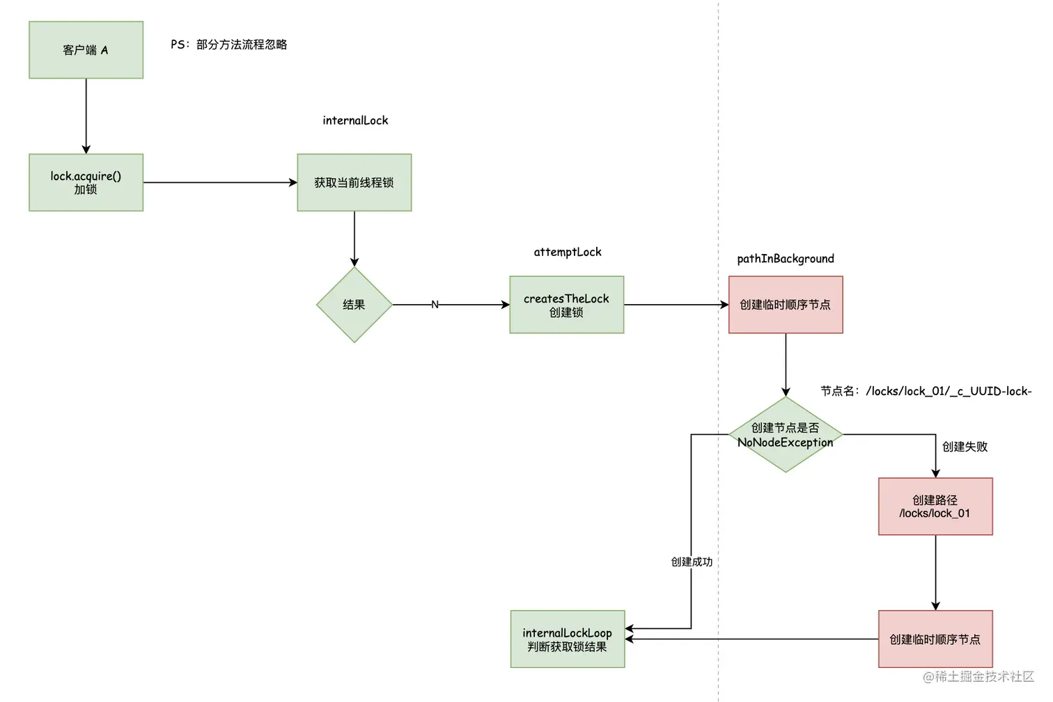
InterProcessMutex#internalLock

开始先从 threadData 中获取当前线程,这里肯定是没有的,所以进入 attemptLock 方法。

本方法中还包含了锁重入的逻辑,后面也会介绍。

加锁

LockInternals#attemptLock

核心部分就是这两行:

  1. createsTheLock 创建临时顺序节点
  2. internalLockLoop 判断是否创建成功

创建临时顺序节点

StandardLockInternalsDriver#createsTheLock

可以看出节点的 mode 是 CreateMode.EPHEMERAL_SEQUENTIAL,表示这是一个临时顺序节点

进入 CreateBuilderImpl#forPath(java.lang.String, byte[])

client.getDefaultData() 就是本机 IP 地址。

这个 adjustPath 方法看名字就是在调整路径之类的。会生成一个 UUID 拼接到 /locks/lock_01 中,变成 /locks/lock_01/_c_UUID-lock-

因为创建的是临时顺序节点,所以会自动在后面添加顺序,最终变为 /locks/lock_01/_c_UUID-lock-0000000000

具体创建节点是在 CreateBuilderImpl#pathInForeground 中。

  1. 创建临时节点,如果路径存在,会创建成功,如果路径不存在会创建失败;
  2. 创建失败后,先创建路径,再创建节点。

总结

本篇文章主要介绍了基于 ZooKeeper 的分布式锁框架 Curator 的使用,以及加锁流程,源码分析。

下面对内容做下总结:

重点需要关注的是:

  1. 基于 ZooKeeper 的分布式锁,是使用的临时顺序节点,父节点是持久节点;
  2. 创建临时节点时,父节点不存在,会先创建父节点(路径);
  3. 锁的组成结构为:对 /locks/lock_01 加锁,实际锁住的是 /locks/lock_01/_c_UUID-lock-序号,举例为 /locks/lock_01/_c_cc4fc045-5a1e-4378-b3c7-8a8d3fb9a37c-lock-0000000000

相关推荐