视频推荐 | 以智能语音鱼缸为例,讲解机智云开源代码

257 阅读1分钟

本文由开发者分享的一款基于机智云开发设计的智能语音鱼缸。

最终实现的功能有:

1、采用高精度智能AI语音模块设计

2、实现语音控制换水,喂食,清洗操作

3、实现手机APP远程监测控制,

4、完全无人自动控制

5、实现温度,水位,浊度,光强的测量

6、实现定时换水,定时喂食,定时补氧,自动加热,自动换水

7、温度过高自动换水

以智能语音鱼缸为例,机智云代码讲解视频

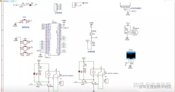
本视频以智能语音鱼缸,按照如下图所示的文件内容目录,详细讲解机智云代码,如主要文件、相关函数、功能定义与数据点的关系、鱼缸电路图详解等内容,方便新手快速入门。

如果更倾向于阅读文字版本代码详解,则可参考机智云官方文档