阿里P7Java最全面试296题:阿里天猫、蚂蚁金服含答案文档解析

181 阅读11分钟

【阿里天猫、蚂蚁、钉钉面试专题题目加答案】

不会做别着急:文末有答案以及视频讲解,架构师资料

1. junit用法,before,beforeClass,after, afterClass的执行顺序

2. 分布式锁

3. nginx的请求转发算法,如何配置根据权重转发

4. 用hashmap实现redis有什么问题(死锁,死循环,可用ConcurrentHashmap)

5. 线程的状态

5. 线程的阻塞的方式

6. sleep和wait的区别

7. hashmap的底层实现

8. 一万个人抢100个红包,如何实现(不用队列),如何保证2个人不能抢到同一个红包,可用分布式锁

9. java内存模型,垃圾回收机制,不可达算法

10. 两个Integer的引用对象传给一个swap方法在方法内部交换引用,返回后,两个引用的值是否会发现变化

11. aop的底层实现,动态代理是如何动态,假如有100个对象,如何动态的为这100个对象代理

12. 是否用过maven install。 maven test。git(make install是安装本地jar包)

13. tomcat的各种配置,如何配置docBase

14. spring的bean配置的几种方式

15. web.xml的配置

16. spring的监听器。

17. zookeeper的实现机制,有缓存,如何存储注册服务的

18. IO会阻塞吗?readLine是不是阻塞的

19. 用过spring的线程池还是java的线程池?

20. 字符串的格式化方法 (20,21这两个问题问的太低级了)

21. 时间的格式化方法

22. 定时器用什么做的

23. 线程如何退出结束

24. java有哪些锁?乐观锁 悲观锁 synchronized 可重入锁 读写锁,用过reentrantlock吗?reentrantlock与synmchronized的区别

25. ThreadLocal的使用场景

26. java的内存模型,垃圾回收机制

27. 为什么线程执行要调用start而不是直接run(直接run,跟普通方法没什么区别,先调start,run才会作为一个线程方法运行)

28. qmq消息的实现机制(qmq是去哪儿网自己封装的消息队列)

29. 遍历hashmap的三种方式

30. jvm的一些命令

31. memcache和redis的区别

32. mysql的行级锁加在哪个位置

33. ConcurrentHashmap的锁是如何加的?是不是分段越多越好

34. myisam和innodb的区别(innodb是行级锁,myisam是表级锁)

35. mysql其他的性能优化方式

36. linux系统日志在哪里看

37. 如何查看网络进程

38. 统计一个整数的二进制表示中bit为1的个数

39. jvm内存模型,java内存模型

面试专题答案

阿里P7Java最全面试296题:阿里天猫、蚂蚁金服含答案文档解析

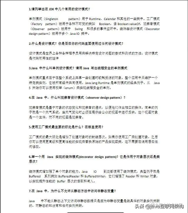
设计模式面试专题以及答案.pdf

阿里P7Java最全面试296题:阿里天猫、蚂蚁金服含答案文档解析

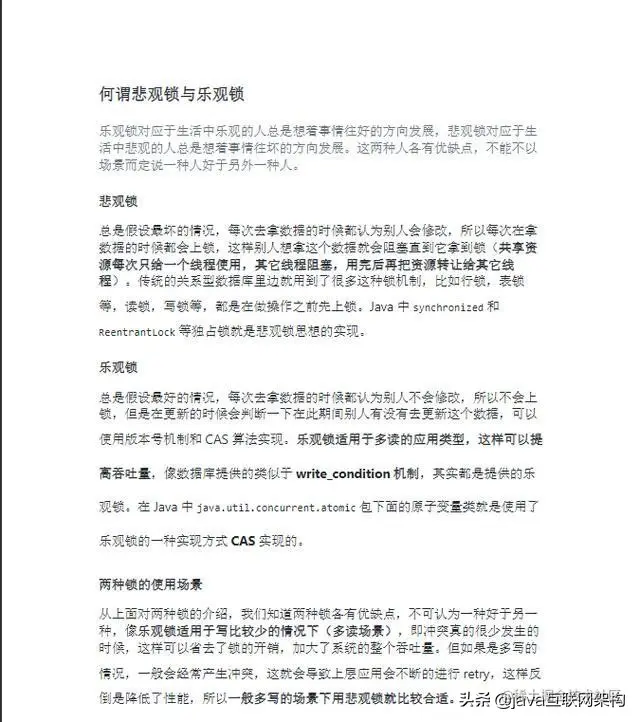
面试必备的悲观锁与乐观锁.pdf

阿里P7Java最全面试296题:阿里天猫、蚂蚁金服含答案文档解析

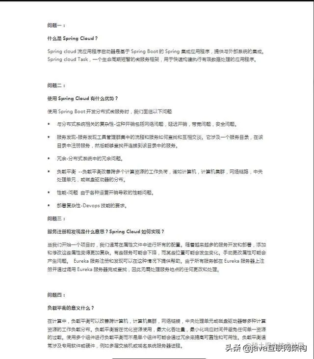
SpringCloud面试专题以及答案.pdf

阿里P7Java最全面试296题:阿里天猫、蚂蚁金服含答案文档解析

阿里P7Java最全面试296题:阿里天猫、蚂蚁金服含答案文档解析

Redis面试专题以及答案上.pdf

阿里P7Java最全面试296题:阿里天猫、蚂蚁金服含答案文档解析

阿里P7Java最全面试296题:阿里天猫、蚂蚁金服含答案文档解析

Redis面试专题以及答案下.pdf

阿里P7Java最全面试296题:阿里天猫、蚂蚁金服含答案文档解析

阿里P7Java最全面试296题:阿里天猫、蚂蚁金服含答案文档解析

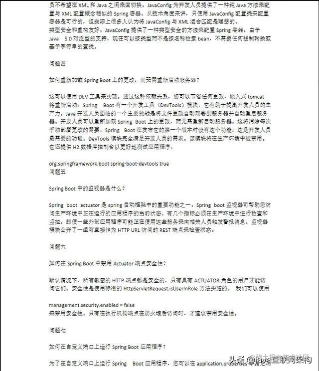
SpringBoot面试专题以及答案.pdf

阿里P7Java最全面试296题:阿里天猫、蚂蚁金服含答案文档解析

SpringBoot面试专题以及答案.pdf

阿里P7Java最全面试296题:阿里天猫、蚂蚁金服含答案文档解析

SpringBoot面试专题以及答案.pdf

SpringMvc面试专题以及答案.pdf

阿里P7Java最全面试296题:阿里天猫、蚂蚁金服含答案文档解析

阿里P7Java最全面试296题:阿里天猫、蚂蚁金服含答案文档解析

并发编程面试专题以及答案.pdf

阿里P7Java最全面试296题:阿里天猫、蚂蚁金服含答案文档解析

多线程面试专题以及答案.pdf

阿里P7Java最全面试296题:阿里天猫、蚂蚁金服含答案文档解析

【阿里巴巴面试题目】

40. 如何把java内存的数据全部dump出来

41. 如何手动触发全量回收垃圾,如何立即触发垃圾回收

42. hashmap如果只有一个写其他全读会出什么问题

43. git rebase

44. mongodb和hbase的区别

45. 如何解决并发问题

46. volatile的用途

47. java线程池(好像之前我的理解有问题)

48. mysql的binlog

49. 代理模式

50. mysql是如何实现事务的

51. 读写分离何时强制要读主库,读哪个从库是通过什么方式决定的,从库的同步mysql用的什么方式

52. mysql的存储引擎

53. mysql的默认隔离级别,其他隔离级别

54. 将一个链表反转(用三个指针,但是每次只发转一个)

55. spring Aop的实现原理,具体说说

56. 何时会内存泄漏,内存泄漏会抛哪些异常

57. 是否用过Autowire注解

58. spring的注入bean的方式

59. sql语句各种条件的执行顺序,如select, where, order by, group by

60. select xx from xx where xx and xx order by xx limit xx; 如何优化这个(看explain)

61. 四则元算写代码

62. 统计100G的ip文件中出现ip次数最多的100个ip

63. zookeeper的事物,结点,服务提供方挂了如何告知消费方

64. 5台服务器如何选出leader(选举算法)

65. 适配器和代理模式的区别

66. 读写锁

67. static加锁

68. 事务隔离级别

69. 门面模式,类图(外观模式)

70. mybatis如何映射表结构

71. 二叉树遍历

72. 主从复制

73. mysql引擎区别

74. 静态内部类加载到了哪个区?方法区

75. class文件编译后加载到了哪

76. web的http请求如何整体响应时间变长导致处理的请求数变少,该如何处理?用队列,当处理不了那么多http请求时将请求放到队列

中慢慢处理,web如何实现队列

77. 线程安全的单例模式

78. 快速排序性能考虑

79. volatile关键字用法

【阿里巴巴面试题目含答案】

80. 求表的size,或做数据统计可用什么存储引擎

81. 读多写少可用什么引擎

82. 假如要统计多个表应该用什么引擎

83. concurrenhashmap求size是如何加锁的,如果刚求完一段后这段发生了变化该如何处理

84. 1000个苹果放10个篮子,怎么放,能让我拿到所有可能的个数

85. 可重入的读写锁,可重入是如何实现的?

86. 是否用过NIO

87. java的concurrent包用过没

88. sting s=new string("abc")分别在堆栈上新建了哪些对象

89. java虚拟机的区域分配,各区分别存什么

90. 分布式事务(JTA)

91. threadlocal使用时注意的问题(ThreadLocal和Synchonized都用于解决多线程并发访问。但是ThreadLocal与synchronized有本质的区别。synchronized是利用锁的机制,使变量或代码块在某一时该只能被一个线程访问。而ThreadLocal为每一个线程都提供了变量的副本,使得每个线程在某一时间访问到的并不是同一个对象,这样就隔离了多个线程对数据的数据共享。而Synchronized却正好相反,它用于在多个线程间通信时能够获得数据共享)

92. java有哪些容器(集合,tomcat也是一种容器)

93. 二分查找算法

94. myisam的优点,和innodb的区别

95. redis能存哪些类型

96. http协议格式,get和post的区别

97. 可重入锁中对应的wait和notify

98. redis能把内存空间交换进磁盘中吗(这个应该是可以的,但是那个面试官非跟我说不可以)

99. java线程池中基于缓存和基于定长的两种线程池,当请求太多时分别是如何处理的?定长的事用的队列,如果队列也满了呢?交换进磁盘?基于缓存的线程池解决方法呢?

100. synchronized加在方法上用的什么锁

101. 可重入锁中的lock和trylock的区别

102. innodb对一行数据的读会枷锁吗?不枷锁,读实际读的是副本

103. redis做缓存是分布式存的?不同的服务器上存的数据是否重复?guava cache呢?是否重复?不同的机器存的数据不同

104. 用awk统计一个ip文件中top10

105. 对表做统计时可直接看schema info信息,即查看表的系统信息

106. mysql目前用的版本

107. 公司经验丰富的人给了什么帮助?(一般boss面会问这些)

108. 自己相对于一样的应届生有什么优势

109. 自己的好的总结习惯给自己今后的工作带了什么帮助,举例为证

110. 原子类,线程安全的对象,异常的处理方式

111. 4亿个int数,如何找出重复的数(用hash方法,建一个2的32次方个bit的hash数组,每取一个int数,可hash下2的32次方找到它在hash数组中的位置,然后将bit置1表示已存在)

112. 4亿个url,找出其中重复的(考虑内存不够,通过hash算法,将url分配到1000个文件中,不同的文件间肯定就不会重复了,再分别找出重复的)

有1万个数组,每个数组有1000个整数,每个数组都是降序的,从中找出最大的N个数,N<1000

113. LinkedHashmap的底层实现

114. 类序列化时类的版本号的用途,如果没有指定一个版本号,系统是怎么处理的?如果加了字段会怎么样?

115. Override和Overload的区别,分别用在什么场景

116. java的反射是如何实现的

Java基础面试专题

阿里P7Java最全面试296题:阿里天猫、蚂蚁金服含答案文档解析

Java基础参考答案

Java后端面试题答案

阿里P7Java最全面试296题:阿里天猫、蚂蚁金服含答案文档解析

Java后端参考答案

框架的使用与面试专题

阿里P7Java最全面试296题:阿里天猫、蚂蚁金服含答案文档解析

开源框架参考答案

spring面试专题

阿里P7Java最全面试296题:阿里天猫、蚂蚁金服含答案文档解析

spring参考答案

springboot面试专题

阿里P7Java最全面试296题:阿里天猫、蚂蚁金服含答案文档解析

springboot参考答案

高并发编程面试专题

阿里P7Java最全面试296题:阿里天猫、蚂蚁金服含答案文档解析

高并发编程参考答案

多线程面试专题

阿里P7Java最全面试296题:阿里天猫、蚂蚁金服含答案文档解析

多线程参考答案

MyBatis优化面试专题

阿里P7Java最全面试296题:阿里天猫、蚂蚁金服含答案文档解析

MyBatis优化参考答案

Nginx面试专题

阿里P7Java最全面试296题:阿里天猫、蚂蚁金服含答案文档解析

Nginx参考答案

Netty的面试专题

阿里P7Java最全面试296题:阿里天猫、蚂蚁金服含答案文档解析

Netty参考答案

Redis面试专题

阿里P7Java最全面试296题:阿里天猫、蚂蚁金服含答案文档解析

Redis参考答案

Dubbo面试专题

阿里P7Java最全面试296题:阿里天猫、蚂蚁金服含答案文档解析

Dubbo参考答案

ZooKeeper面试专题

阿里P7Java最全面试296题:阿里天猫、蚂蚁金服含答案文档解析

ZooKeeper参考答案

数据库面试专题

阿里P7Java最全面试296题:阿里天猫、蚂蚁金服含答案文档解析

数据库参考答案

JVM面试专题

阿里P7Java最全面试296题:阿里天猫、蚂蚁金服含答案文档解析

JVM参考答案

Kafka面试专题

阿里P7Java最全面试296题:阿里天猫、蚂蚁金服含答案文档解析

Kafka参考答案

由于专题资料太多了,就不一一给大家列举出来了,祝大家早日面试进阿里,想要获取以上面试专题资料可以:

关注我,点击这里,获得文档领取方式

希望大家获取资料后可以早日面上阿里,转发此篇文章可以快速获取资料,谢谢大家,如果有补充,可以在评论区,欢迎大家补充!!!

面试答案

阿里P7Java最全面试296题:阿里天猫、蚂蚁金服含答案文档解析