Ceph详细中文文档实锤爆火!1051页高清开放下载

948 阅读2分钟

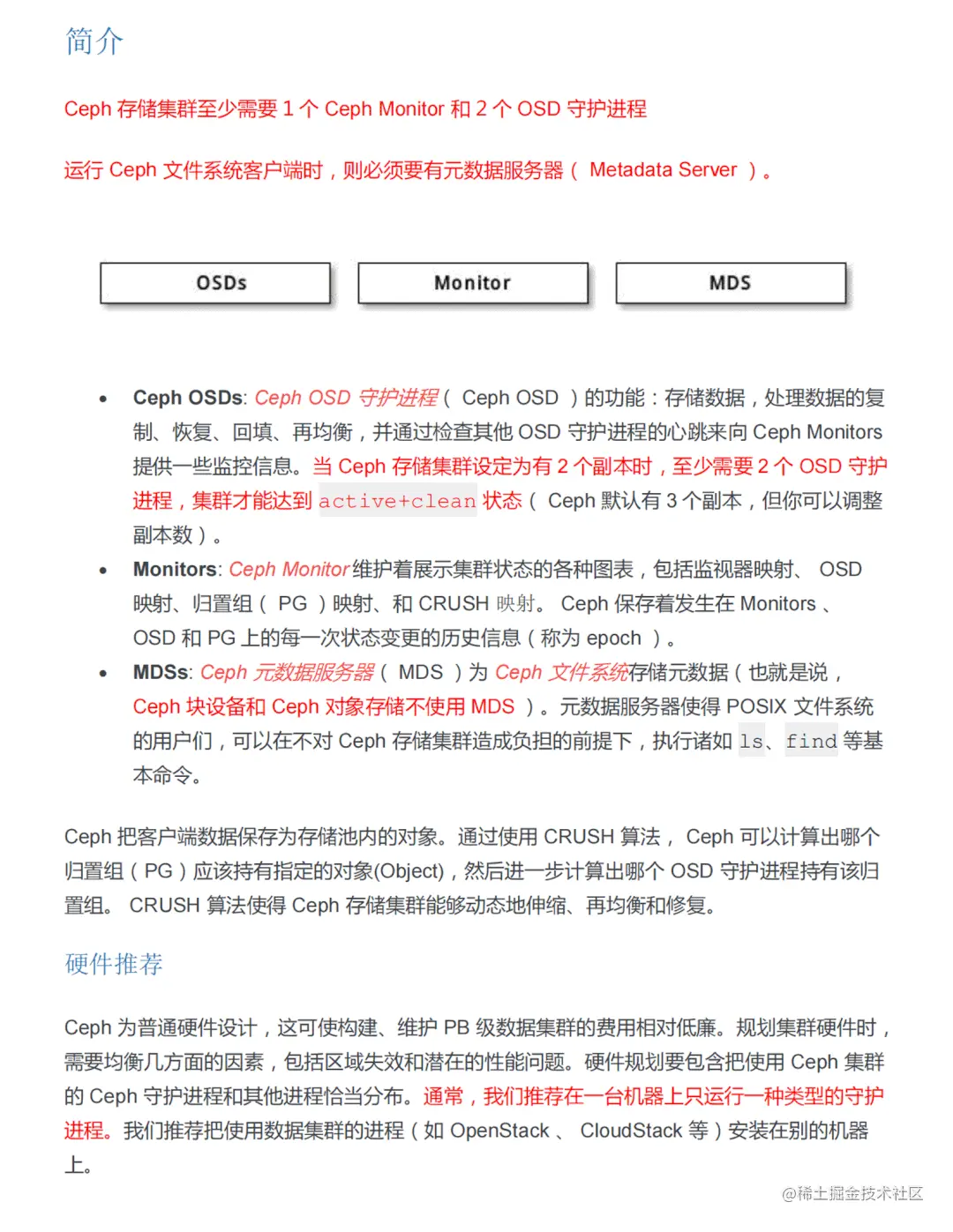
Ceph是当前非常流行的开源分布式存储系统,具有高扩展性、高性能、高可靠性等优点,同时提供块存储服务(rbd)、对象存储服务(rgw)以及文件系统存储服务(cephfs),Ceph在存储的时候充分利用存储节点的计算能力,在存储每一个数据时都会通过计算得出该数据的位置,尽量的分布均衡。目前也是OpenStack的主流后端存储,随着OpenStack在云计算领域的广泛使用,ceph也变得更加炙手可热。

作为主流的分布式存储技术之一,ceph越来越成为运维工程师技能树的必备要件。

今天分享的ceph详细中文文档可谓含金量十足,足足有1051页,从最基础的安装讲起,几乎涵盖了ceph的所有高级知识点。由于内容过多,在此只以截图展示部分内容,详细完整版的文档领取方式请见文末。

目录详情:

image.png

部分文档内容介绍

Ceph简介

在这部分中,你会对Ceph有一个初步的了解。根据这部分内容选择适合自己的硬件及操作系统,做好正式开始学习前的准备工作。

image.png

硬件推荐

CPU

RAM 内存

网络

最低硬件推荐

推荐操作系统 ······

安装及部署

Ceph安装及相关配置都会手把手教你如何做,以及监视器,OSD,日志,FILESTORE,KEYVALUESTORE,存储池、归置组和 CRUSH等的配置都在这部分进行了详细介绍。涉及 Ceph 组件安装&配置、状态检查等,提供一个高性能、高可靠性、多功能的存储集群。

image.png

管理及运维

软件包管理,密钥,OSD及元数据服务器,任务,用户管理。常见问题及故障排除等。

image.png

image.png

应用:

详细演示了块设备,RBD镜像,对象网关,文件系统等的使用方式以及与 OPENSTACK KEYSTONE 对接方式,干货十足!

image.png

2021年ceph将成为新时期运维工程师技能树上的必备要件,本份文档适合所有对微服务和云原生感兴趣的人,推荐大家进行深入的阅读。

点击下方链接登录后获取资料【网盘链接及提取码】

iiv.h5.xeknow.com/s/1dFNuv 【复制到微信对话框打开更方便】