降准讨论

222 阅读5分钟

基本概念

存款准备金

央行定义

  • 存款准备金
    存款准备金是指金融机构为保证客户提取存款和资金清算需要而准备的资金。

  • 存款准备金率
    金融机构按规定向中央银行缴纳的存款准备金占其存款总额的比例就是存款准备金率

存款准备金制度是在中央银行体制下建立起来的,世界上美国最早以法律形式规定商业银行向中央银行缴存存款准备金。

存款准备金制度的初始作用是保证存款的支付和清算,之后才逐渐演变成为货币政策工具。

中央银行通过调整存款准备金率,影响金融机构的信贷资金供应能力,从而间接调控货币供应量。

降准

降准即降低存款准备金率。

但是存款准备金是什么呢?
将钱存进银行是有利息的,
没钱时,我们是可以向银行贷款的。
银行贷款给我们的钱从哪来?答案是将我们存进去的钱贷款出去了。

但是为了防止银行无节制的将存款贷出去,央行便规定了存款准备金。

例如存款准备金率是10%,那么银行每收到100块钱存款,就要上交10块钱给央行,防止客户在取钱时没钱支付。

降低了存款准备金率,那么银行有更多钱可以贷款出去,就释放了流动性


降准落地

为支持实体经济发展‚促进综合融资成本稳中有降‚
中国人民银行2021年7月9日公布

决定于2021年7月15日下调金融机构存款准备金率0.5个百分点(不含已执行5%存款准备金率的金融机构)。
本次下调后‚金融机构加权平均存款准备金率为8.9%

央行有关负责人表示,此次降准为全面降准,降准释放长期资金约1万亿元。


  1. 此次降准是否意味着稳健货币政策取向发生改变?

    此次降准的目的是优化金融机构的资金结构,提升金融服务能力,更好支持实体经济。

  2. 此次降准的考虑是什么?

    此次降准的目的是优化金融机构的资金结构,提升金融服务能力,更好支持实体经济。

  3. 此次降准释放多少资金?

此次降准为全面降准,除已执行5%存款准备金率的部分县域法人金融机构外,对其他金融机构普遍下调存款准备金率0.5个百分点,降准释放长期资金约1万亿元。

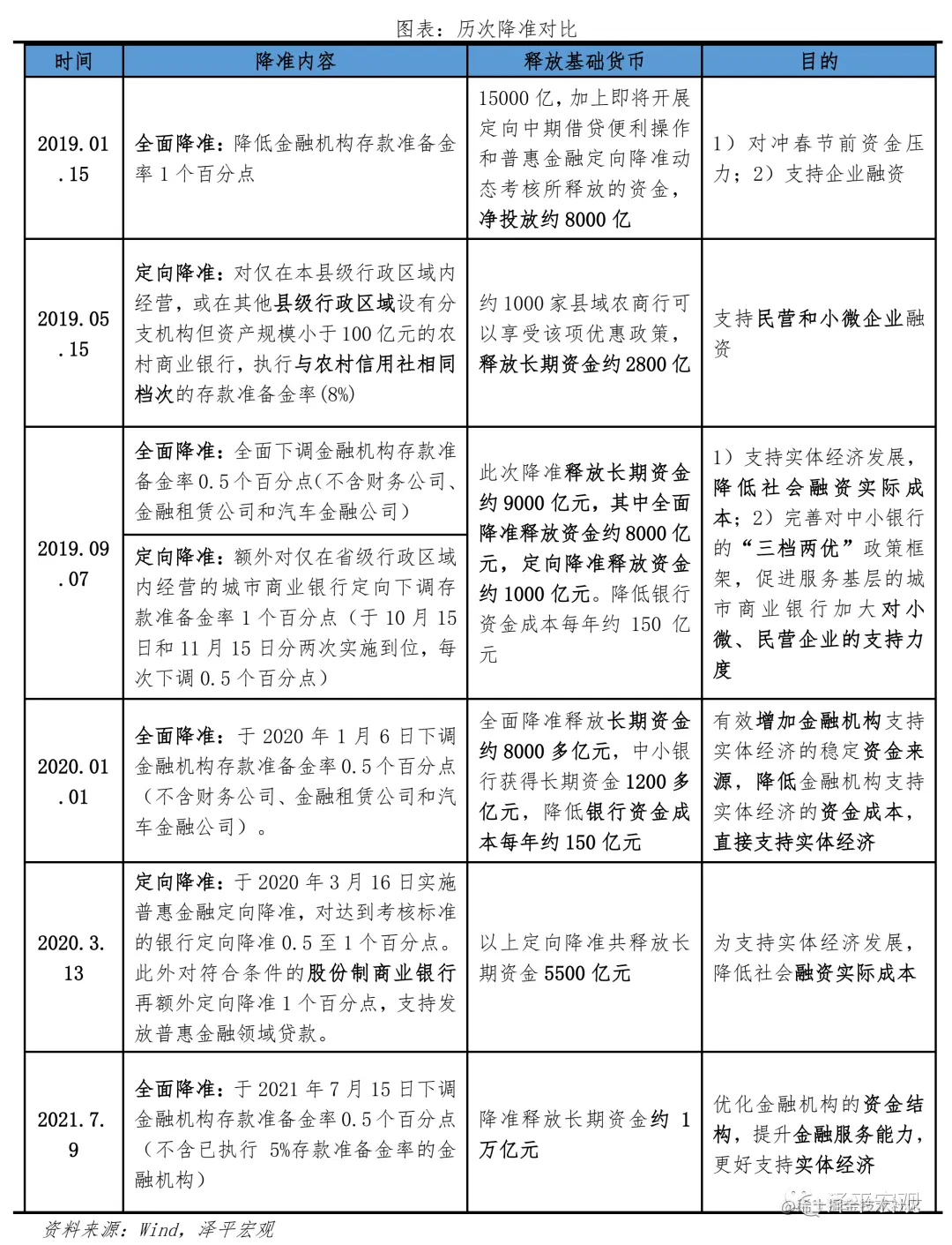
历史情况

图片

图片

股市

  • 财联社

图片

  • 万得

图片

123

降准公布后首个交易日,上证指数有5次上涨,上涨概率超过六成。

值得一提的是,最近5次全面降准后首个交易日,上证指数全部上涨,
涨幅最大的一次是2016年2月,上证指数上涨1.68%。


期货

图片

近十次降准的一周内,同花顺指数上涨概率为80%,最近一次全面降准在2020年1月1日,一周内涨3.4%

市场观点

李奇霖

1、之所以是降准,而非定向降准,除了定向支持小微企业以外,还有对冲出口,稳住总需求的考虑;

2、降银行负债成本,这是一个非常明确的政策方向;

3、由于存在经济长期转型需求的考虑,对隐性债务的治理和房地产的调控高压还会维持相当长的一段时间。预计未来是一个“结构性紧信用+宽货币”的组合,这个组合对债券市场是非常有利的。

任泽平

  1. 央行全面降准,力度超预期,短期对冲MLF到期、政府债放量、中小企业经营压力,中期对冲经济下行压力
  • 短期来看,全面降准对冲下半年MLF到期、地方政府债发行的压力,
    同时通过降准,从融资成本角度缓解企业由于大宗商品等成本上涨带来的压力。

  • 中期来看,下半年经济将逐季放缓,宽松周期将要到来。

  • 未来的货币政策:不急转弯—慢转弯—转弯—轰油门。

  1. 全面降准力度超预期,预防式、对冲式降准,下半年经济下行压力更加严峻

  2. 影响:利好实体经济、股市、债市,缓解人民币升值压力

国泰君安

  1. 实体经济:有利于促进降低小微、民营企业贷款实际利率,直接支持实体经济,减缓经济下行。

  2. 通胀:影响有限。基建温和反弹,同时地产严控背景下,降准难以对国内通胀火上浇油。
    当前生产价格指数(PPI)处于筑顶阶段,消费者物价指数(CPI)、核心CPI温和上行,
    年底尚不会触及货币政策阈值,通胀不会成为风险点。

  3. 股市:此次政策表态降低了市场对于货币政策收紧的担忧,但提升了市场对于经济下行的忧虑。整体市场仍然定义为整固期。市场大概率仍处于区间震荡。行业配置上继续推荐长周期高景气高增速的成长板块。

  4. 债市:历次降准对于债市影响明显,确认了短端流动性环境无虞。

  5. 降准首先降低的是银行负债成本,对银行是利好因素,
    通过降准为银行释放的负债成本都会让度至贷款端实体经济制造业

参考链接

  1. 降准 万得资料

  2. 降准 任泽平

  3. 降准 李奇霖

本文使用 文章同步助手 同步