前端缓存

824 阅读6分钟

1. 前言

前端缓存与浏览器存储不一样。 缓存: cache 浏览器存储:sessionStorage, localStorage, cookie, indexedDB...

我们所谓的做缓存,其实并不是说在服务端自己去“做缓存”,而是通过服务端告诉浏览器是否要是用缓存,和怎么去使用缓存的一些规则而已

1.1 什么时候会缓存

针对某一个资源,比如index.html。如果设置了缓存策略,第一次请求该资源后,浏览器会将其缓存。在后续的请求时,如果缓存未过时,则拿缓存里的资源且状态码为200。具体如何判断缓存是否过时,就要看使用的缓存类型了。

1.2 缓存位置:缓存区

浏览器有缓存区。优先存储在memory cache,其次是disk cache。

1.3 准备工作

这里我们使用node来写一个静态文件服务器,方便看缓存效果。目录结构如下: 缓存-example.png

const fs = require('fs');
const http = require('http');
const url = require('url');
const path = require('path');

// 手写一个简单的静态服务器
const server = http.createServer((req, res) => {
    const { pathname } = url.parse(req.url);
    const filePath = path.join(__dirname, pathname);

    fs.stat(filePath, (err, stats) => {
        if(err) {
            res.statusCode = 404;
            res.end('Not found!');
        }
        if(stats?.isFile()) {
            /* Start: 设置缓存策略 */
            // 缓存策略
            /* End: 设置缓存策略 */
        } else {
            res.statusCode = 404;
            res.end('Not found!')
        }
    })
});

server.listen(3000, console.log('server listening on 3000'));

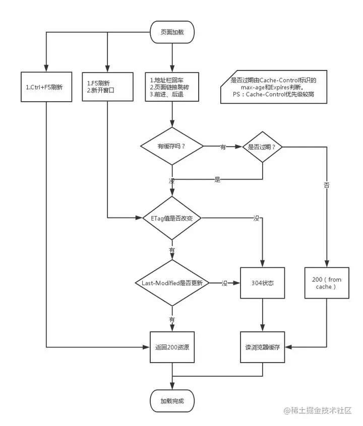
2. 缓存的种类

2.1 强制缓存

  • 第一次访问服务器取到数据之后,在过期时间之内不会再去重复请求,而是直接拿到浏览器缓存的资源。
  • 注意:直接访问的资源不会走缓存,只有引用的资源走缓存。

设置头:

// 设置后:第一次请求后30秒内再发请求都走浏览器缓存
res.setHeader('Cache-Control', 'max-age=30'); // max-age单位为秒,相对时间
res.setHeader('Expires', new Date(Date.now() + 1000 * 30).toUTCString()); // expires针对低版本浏览器,且设置的

例子:

// 完整代码见:同级目录example/qiangzhi_cache.js
/* Start: 设置缓存策略 */
    console.log(filePath)
    // 设置后:第一次请求后30秒内再发请求都走浏览器缓存
    res.setHeader('Cache-Control', 'max-age=30'); // max-age单位为秒,相对时间
    res.setHeader('Expires', new Date(Date.now() + 1000 * 30).toUTCString()); // expires针对低版本浏览器,且设置的时绝对时间
    fs.createReadStream(filePath).pipe(res);
/* End: 设置缓存策略 */

运行结果:30s内发送第二次请求

1)node端: 直接访问的资源不会走缓存,所以还是由node服务器返回。 强制缓存1.png

2)浏览器: 强制缓存-浏览器.png

缺陷:

  • 超出设置的时间后,请求必然走服务器。若此时文件依然未修改,就会造成浪费。
  • 没超出设置时间时,文件修改了,但依然走缓存,与实际不符。

使用场景:

需要长时间缓存的东西,比如百度的logo

2.2 协商缓存

2.2.1 什么是协商缓存

浏览器缓存了文件,但是具体用不用这个缓存,需要每次询问服务器,服务器再告诉你该不该使用缓存,这就是协商缓存。

向服务器发送请求,服务器会根据这个请求的request header的一些参数来判断是否命中协商缓存,如果命中,则返回304状态码并带上新的response header通知浏览器从缓存中读取资源;

做协商缓存之前,我们先把强缓存关掉:

res.setHeader('Cache-Control', 'no-cache')
  • no-cache: 表示浏览器依然会缓存文件,但是每次还是要去访问服务器
  • no-store:表示直接告诉浏览器,不要缓存文件,每次都请求服务器

2.2.2 协商缓存 - Last-Modified

根据资源的修改时间进行比较。

设置头:

res.setHeader('Last-Modified', mtime)
req.headers['if-modified-since']

例子:

// 完整代码见:同级目录example/xieshang_lastmodified_cache.js
/* Start: 设置缓存策略 */
    console.log(filePath)
    res.setHeader('Cache-Control', 'no-cache');
    const mtime = stats.ctime.toUTCString();
    if(req.headers['if-modified-since'] == mtime) {
        res.statusCode = 304;
        res.end();
    } else {
        res.setHeader('Last-Modified', mtime)
        fs.createReadStream(filePath).pipe(res);
    }
/* End: 设置缓存策略 */

运行过程:

  • 浏览器第一次请求index.html文件;
  • 服务器将index.html + 时间标识返回。时间标识告诉浏览器这个文件最近的修改时间
  • 浏览器收到服务器返回的index.html + 时间标识,并将index.html存储在缓存区中;
  • 浏览器第二次请求时,会把时间标识也带上;
  • 服务器拿到请求,对比时间标识index.html最近的修改时间。如果相等,告诉浏览器文件未修改,走浏览器缓存,状态码置为304

1)node端: 协商1-node.png 2)浏览器:第二次请求 协商1-浏览器.png协商1-浏览器1.png

缺陷:

  • 修改时间是秒级的,如果1s内做了修改,从时间上是认为没有修改的;
  • 先修改一次,然后撤销修改,时间变化了,但文件其实没变,浏览器会认为文件修改了;
  • CND分发,放到别的服务器上的时间,文件时间可能不一样。

2.2.3 协商缓存 - Etag

为了弥补Last-Modified方式的缺陷,我们的解决方案是根据文件内容生成一个MD5戳,那么这个MD5戳如何去生成?我们需要用到一个node的核心模块,crypto,专用于处理加密的包。具体的介放到了后面。

摘要出来的MD5戳,我们会用一个header头叫Etag来告诉浏览器,Etag生成的策略每个厂都不一样,总之是根据文件内容,摘要生成一个md5值。

设置头:

res.setHeader('Etag', etag)
req.headers['if-none-match']

例子:

// 完整代码见:同级目录example/xieshang_etag_cache.js
/* Start: 设置缓存策略 */
    console.log(filePath)
    res.setHeader('Cache-Control', 'no-cache');
    const etag = crypto.createHash('md5').update(fs.readFileSync(filePath)).digest('base64');
    if(req.headers['if-none-match'] == etag) {
        res.statusCode = 304;
        res.end();
    } else {
        res.setHeader('Etag', etag)
        fs.createReadStream(filePath).pipe(res);
    }
/* End: 设置缓存策略 */

运行过程:

只是将Last-Modified方式的时间戳换成了一个MD5戳,其余一致。

1)node端: 协商2-node.png

2)浏览器:第二次请求 协商2-浏览器.png协商2-浏览器1.png

3. 最佳做法:强制与协商并存

缓存.jpg

4. 补充:加密算法

具体讲之前,先给大家讲讲什么是加密算法。我们平时老是说md5加密sha1/sha256加密,其实都是不太准确的,准确来说,md5摘要算法sha1/sha256加盐算法

加密算法是指,加密后可解密的算法,例如我们熟知的对称加密算法(公私钥)。

4.1 MD5摘要算法

  • 不能解密,加密不可逆,因此不算加密算法。(网上很多都说md5加密算法,这种说法不对。网上说的解密其实是暴力碰撞,专业点叫撞库);
  • 具有雪崩效应,意思是如果内容有一点改变,MD5摘要值将完全不同;
  • 不安全,容易被反解。 解决方案就是下面的加盐算法或者说多轮次MD5摘要。
crypto.createHash('md5').update('123').digest('base64')

4.2 加盐算法(如SHA1、SHA256)

  • 其实也是一种摘要算法;比一般的摘要算法多了盐值。在加密过程中,是根据摘要 + 盐值来加密的;
  • 盐值一般存储在服务器,别人拿不到;
  • 如:'123' + '盐值' ==> 摘要的结果。

5. 纯前端如何应对缓存(webpack)

在更新版本之后,如何让用户第一时间使用最新的资源文件呢?机智的前端们想出了一个方法,在更新版本的时候,顺便把静态资源的路径改了,这样,就相当于第一次访问这些资源,就不会存在缓存的问题了。 缓存-webpack.png

// 伟大的webpack可以让我们在打包的时候,在文件的命名上带上hash值。
entry:{
    main: path.join(__dirname,'./main.js'),
    vendor: ['react', 'antd']
},
output:{
    path:path.join(__dirname,'./dist'),
    publicPath: '/dist/',
    filname: 'bundle.[chunkhash].js'
}

6. 代码:

代码地址:github.com/preciousonl…