跟着腾讯T4学架构:微服务+MySQL+Nginx+Redis+容器化+虚拟机

344 阅读9分钟

《深入理解Java虚拟机》

但要想真的深入理解虚拟机一问肯定远远不够的,但是本文中分三部分对JVM有深入的解析。

第1章 走近Java

第2章 Java内存区域与内存溢出异常

第3章 垃圾收集器与内存分配策略

第4章 虚拟机性能监控与故障处理工具

第5章 调优案例分析与实战

第6章 类文件结构

第7章 虚拟机类加载机制

第8章 虚拟机字节码执行引擎

第9章 类加载及执行子系统的案例与实战

第10章 早期(编译期)优化

第11章 晚期(运行期)优化

第12章 Java内存模型与线程

第13章 线程安全与锁优化

跟着腾讯T4学架构:微服务+MySQL+Nginx+Redis+容器化+虚拟机

由于细节内容实在太多啦,所以只把部分知识点截图出来粗略的介绍,每个小节点里面都有更细化的内容!

跟着腾讯T4学架构:微服务+MySQL+Nginx+Redis+容器化+虚拟机

跟着腾讯T4学架构:微服务+MySQL+Nginx+Redis+容器化+虚拟机

跟着腾讯T4学架构:微服务+MySQL+Nginx+Redis+容器化+虚拟机

SpringBoot入门到实现原理

Spring框架是Java EE开发的强有力的工具和事实标准,而Spring Boot采用“约定优于配置”的原则简化了Spring的开发,从而成为业界最流行的微服务开发框架,已经被越来越多的企业采用。2018年3月Spring Boot的版本正式从1.x升级到了2.x,为了适应新潮流,本文中将对Spring Boot2.x技术进行深入讲解。

第1章 Spring Boot入门

第2章 在Spring Boot中使用数据库

第3章 Spring Boot界面设计

第4章 提高数据库访问性能

第5章 Spring Boot安全设计

第6章 Spring Boot SSO

第7章 使用分布式文件系统

第8章 云应用开发

第9章 构建高性能的服务平台

第10章 Spring Boot自动配置实现原理

第11章 Spring Boot数据访问实现原理

第12章 微服务核心技术实现原理

跟着腾讯T4学架构:微服务+MySQL+Nginx+Redis+容器化+虚拟机

由于细节内容实在太多啦,所以只把部分知识点截图出来粗略的介绍,每个小节点里面都有更细化的内容!

跟着腾讯T4学架构:微服务+MySQL+Nginx+Redis+容器化+虚拟机

跟着腾讯T4学架构:微服务+MySQL+Nginx+Redis+容器化+虚拟机

MySQL数据库

MySQL特性

使用C和C++编写,并使用了多种编译器进行测试,保证源代码的可移植性

支持AIX、FreeBSD、HP-UX、Linux、MacOS、Novell Netware、OpenBSD、OS/2 Wrap、Solaris、Windows等多种操作系统

为多种编程语言提供了API。这些编程语言包括C、C++、Python、Java、Perl、PHP、Eiffel、Ruby和Tcl等。

支持多线程,充分利用CPU资源

化的SQL查询算法,有效地提高查询速度

既能够作为一个单独的应用程序应用在客户端服务器网络环境中,也能够作为一个库而嵌入到其他的软件中提供多语言支持,常见的编码如中文的GB 2312、BIG5,日文的Shift_JIS等都可以用作数据表名和数据列名

提供TCP/IP、ODBC和JDBC等多种数据库连接途径

提供用于管理、检查、优化数据库操作的管理工具

可以处理拥有上千万条记录的大型数据库

由于平台文章篇幅限制,细节内容过多,所以只把部分知识点截图出来粗略的介绍,每个小节点里面都有更细化的内容!,需要获取以上实战核心知识点的pdf文档帮忙转发一下,关注后添加助理vx:yunduoa2019或扫描下图二维码,跟随助理指引自行获取

跟着腾讯T4学架构:微服务+MySQL+Nginx+Redis+容器化+虚拟机

由于细节内容实在太多啦,所以只把部分知识点截图出来粗略的介绍,每个小节点里面都有更细化的内容!

跟着腾讯T4学架构:微服务+MySQL+Nginx+Redis+容器化+虚拟机

跟着腾讯T4学架构:微服务+MySQL+Nginx+Redis+容器化+虚拟机

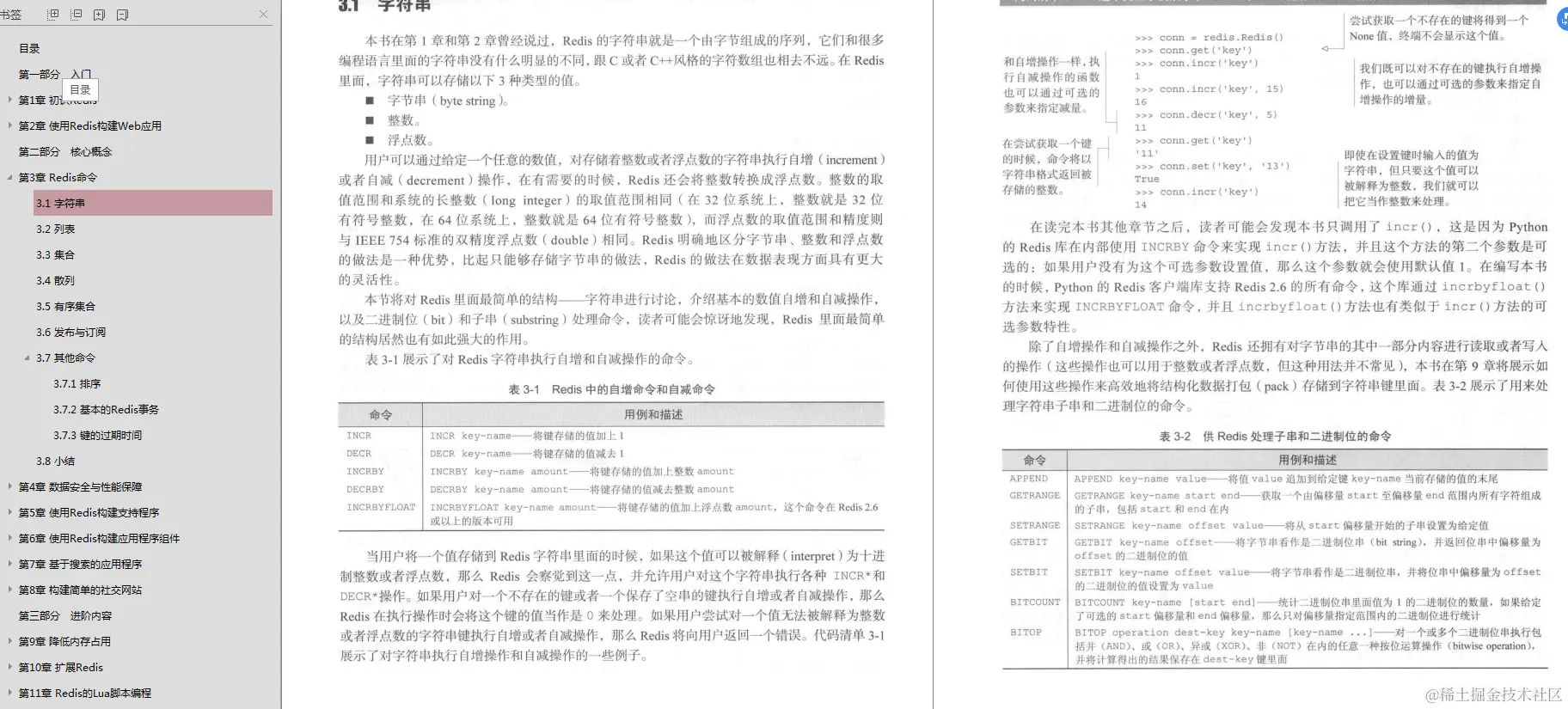
深入浅出Redis

Redis是一种基于键值对(key-value)的NoSQL数据库,与很多键值对数据库不同的是,Redis中的值可以是由string(字符串)、hash(哈希)、list(列表)、set(集合)、zset(有序集合)、Bitmaps(位图)、HyperLogLog、GEO(地理信息定位)等多种数据结构和算法组成,因此Redis可以满足很多的应用场景,而且因为Redis会将所有数据都存放在内存中,所以它的读写性能非常惊人。不仅如此,Redis还可以将内存的数据利用快照和日志的形式保存到硬盘上,这样在发生类似断电或者机器故障的时候,内存中的数据不会“丢失”。除了上述功能以外,Redis还提供了键过期、发布订阅、事务、流水线、Lua脚本等附加功能。总之,如果在合适的场景使用好Redis,它就会像一把瑞士军刀一样所向披靡。

第一部分Redis入门进行了基本的介绍,并展示了一些Redis的使用示例。

第二部分核心讲解对Redis的多个命令进行了详细的介绍,之后还介绍了Redis的管理操作以及使用Redis构建更复杂的应用程序的方法。

第三部分进阶内容如何通过内存优化、水平分片以及Lua脚本这3种技术来扩展Redis

第1章 初识Redis

第2章 使用Redis构建Web应用

第3章 Redis命令

第4章 数据安全与性能保障

第5章 使用Redis构建支持程序

第6章 使用Redis构建应用程序组件

第7章 基于搜索的应用程序

第8章 构建简单的社交网站

第9章 降低内存占用

第10章 扩展Redis

第11章 Redis的Lua脚本编程

跟着腾讯T4学架构:微服务+MySQL+Nginx+Redis+容器化+虚拟机

由于细节内容实在太多啦,所以只把部分知识点截图出来粗略的介绍,每个小节点里面都有更细化的内容!

跟着腾讯T4学架构:微服务+MySQL+Nginx+Redis+容器化+虚拟机

跟着腾讯T4学架构:微服务+MySQL+Nginx+Redis+容器化+虚拟机

深入浅出Nginx

Nginx 是一个高性能的HTTP反向代理服务器,也是一个IMAP/POP3/SMTP服务器。特点是占有内存少,并发能力强,事实上nginx的并发能力确实在同类型的网页服务器中表现较好。
Nginx 可以在大多数 UnixLinux OS 上编译运行,并有 Windows 移植版。在连接高并发的情况下,Nginx是Apache服务器不错的替代品。
Nginx 既可以在内部直接支持 Rails 和 PHP 程序对外进行服务,也可以支持作为 HTTP代理服务器对外进行服务。
Nginx采用C进行编写,不论是系统资源开销还是CPU使用效率都比 Perlbal 要好很多。
Nginx 是一个安装非常的简单、配置文件非常简洁(还能够支持perl语法)、Bug非常少的服务器。Nginx 启动特别容易,并且几乎可以做到7*24不间断运行,即使运行数个月也不需要重新启动。你还能够不间断服务的情况下进行软件版本的升级。

第1章 Nginx简介

第2章 Nginx服务器的安装与配置

第3章 Nginx的基本配置与优化

第4章 Nginx与PHP(FastCGI)的安装、配置与优化

第5章 Nginx与JSP、ASP.NET、Perl的安装与配置

第6章 Nginx HTTP负载均衡和反向代理的配置与优化

第7章 Nginx的Rewrite规则与实例

第8章 Nginx模块开发

第9章 Nginx的Web缓存服务与新浪网的开源NCACHE模块

第10章 Nginx在国内知名网站中的应用案例

第11章 Nginx的非典型应用实例

第12章 Nginx的核心模块

第13章 Nginx的标准HTTP模块

第14章 Nginx的其他HTTP模块

第15章 Nginx的邮件模块

跟着腾讯T4学架构:微服务+MySQL+Nginx+Redis+容器化+虚拟机

由于细节内容实在太多啦,所以只把部分知识点截图出来粗略的介绍,每个小节点里面都有更细化的内容!

跟着腾讯T4学架构:微服务+MySQL+Nginx+Redis+容器化+虚拟机

跟着腾讯T4学架构:微服务+MySQL+Nginx+Redis+容器化+虚拟机

Docker实战

一个完整的Docker有以下几个部分组成:

  1. dockerClient客户端
  2. Docker Daemon守护进程
  3. Docker Image镜像
  4. DockerContainer容器

Docker是有史以来增长最快的开源项目之一,在其周围的生态系统也是以类似的速度不断发展。由于这些原因,本书的重点完全在于Docker的工具集。这一范围限定不仅能使内容选材更精准,帮助读者了解在她们的特有实例中如何应用Docker功能;一旦读者们牢牢把握住了本书涉及的基础知识,他们也能应对更大的问题,进而探索整个生态系统。

第1章、欢迎来到Docker世界

第2章、在容器中运行软件

第3章、软件安装的简化

第4章、持久化存储和卷间状态共享

第5章、网络访问

第6章、隔离——限制危险

第7章、在镜像中打包软件

第8章、构建自动化和高级镜像设置

第9章、公有和私有软件分发

第10章、运行自定义Registy

第11章、Docker Compose声明式环境

第12章、Docker Machine和Swarm集群

跟着腾讯T4学架构:微服务+MySQL+Nginx+Redis+容器化+虚拟机

跟着腾讯T4学架构:微服务+MySQL+Nginx+Redis+容器化+虚拟机

跟着腾讯T4学架构:微服务+MySQL+Nginx+Redis+容器化+虚拟机

由于平台文章篇幅限制,细节内容过多,所以只把部分知识点截图出来粗略的介绍,每个小节点里面都有更细化的内容!,需要获取以上实战核心知识点的pdf文档帮忙帮忙转发一下,关注后添加助理vx:yunduoa2019或扫描下图二维码,跟随助理指引自行获取