调度算法(1)

233 阅读1分钟

文章目录

知识总览

在这里插入图片描述

1. 先来先服务(FCFS,First Come First Serve)

在这里插入图片描述
在这里插入图片描述

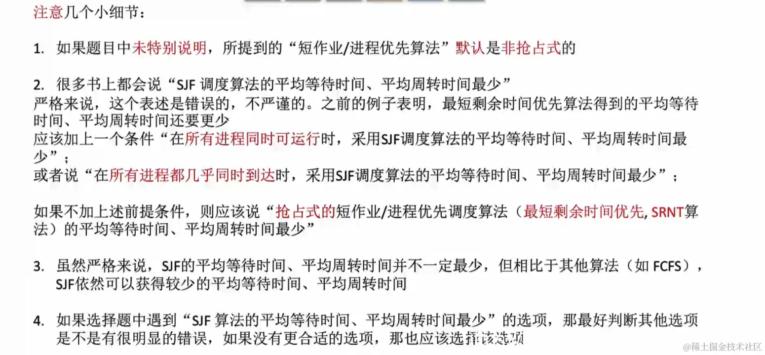
2. 短作业优先(SJF, Shortest Job First)

在这里插入图片描述
在这里插入图片描述
在这里插入图片描述
在这里插入图片描述
在这里插入图片描述

  • 对FCFS和SJF两种算法的思考…

在这里插入图片描述

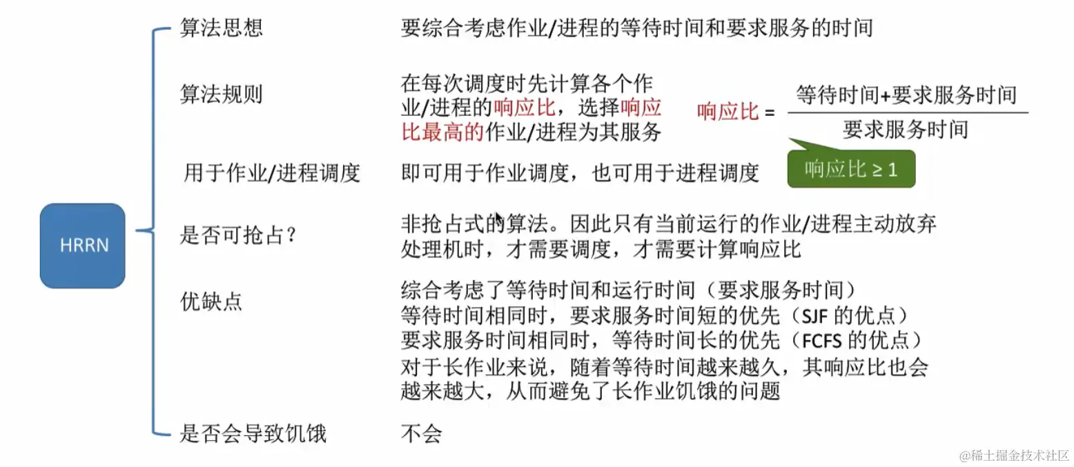
3. 高响应比优先(HRRN,Highest Response Ratio Next)

在这里插入图片描述
在这里插入图片描述
在这里插入图片描述

知识回顾与重要考点

在这里插入图片描述