首页
沸点
课程
数据标注
HOT
AI Coding
更多
直播
活动
APP
插件
直播
活动
APP
插件
搜索历史
清空
创作者中心
写文章
发沸点
写笔记
写代码
草稿箱
创作灵感
查看更多
登录
注册
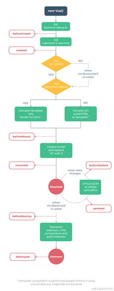
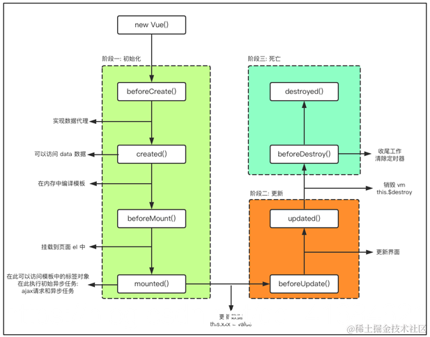
Vue中的MVVM
兮动人
2021-07-10
130
阅读1分钟
兮动人
Java后端开发
708
文章
240k
阅读
34
粉丝
目录
收起