LeetCode每日一练(两数之和)

759 阅读6分钟

「本文已参与好文召集令活动,点击查看:后端、大前端双赛道投稿,2万元奖池等你挑战!

题目如下:

给你两个非空的链表,表示两个非负的整数。它们每位数字都是按照 逆序 的方式存储的,并且每个节点只能存储 一位 数字。请你将两个数相加,并以相同形式返回一个表示和的链表。 你可以假设除了数字 0 之外,这两个数都不会以 0 开头。

在这里插入图片描述

题目很好理解,就是给你两个链表,比如243和564,需要逆序得到链表所代表的的数值,分别是342和465,将这两个数相加,得到结果807,再逆序存回一个链表并返回。

了解题目的意思之后,我们先来分析一下,这道题思路还是比较简单的,首先遍历两个链表,并对遍历结果进行逆序处理,得到两个数,然后相加得到结果,再逆序存入链表。

首先我们需要得到两个链表所代表的数值:

public static ListNode addTwoNumbers(ListNode l1, ListNode l2) {
        // 遍历l1链表得到数值
        StringBuilder sb = new StringBuilder();
        while (l1 != null) {
            sb.append(l1.val);
            l1 = l1.next;
        }
        // 将数值逆序
        String str1 = sb.reverse().toString();
        Integer num1 = Integer.valueOf(str1);

        // 清空sb
        sb.setLength(0);

        // 以同样的方式得到链表l2的数值
        while (l2 != null) {
            sb.append(l2.val);
            l2 = l2.next;
        }
        String str2 = sb.reverse().toString();
        Integer num2 = Integer.valueOf(str2);

        // 两数相加
        int result = num1 + num2;

        System.out.println(num1 + "+" + num2 + "=" + result);
        return null;
    }

运行结果:

342+465=807

得到结果之后,就创建一个新的链表,将结果逆序放入新链表中:

public static ListNode addTwoNumbers(ListNode l1, ListNode l2) {
        // 遍历l1链表得到数值
        StringBuilder sb = new StringBuilder();
        while (l1 != null) {
            sb.append(l1.val);
            l1 = l1.next;
        }
        // 将数值逆序
        String str1 = sb.reverse().toString();
        Integer num1 = Integer.valueOf(str1);

        // 清空sb
        sb.setLength(0);

        // 以同样的方式得到链表l2的数值
        while (l2 != null) {
            sb.append(l2.val);
            l2 = l2.next;
        }
        String str2 = sb.reverse().toString();
        Integer num2 = Integer.valueOf(str2);

        // 两数相加
        int result = num1 + num2;
        // 将结果整理成链表
        String strResult = String.valueOf(result);
        char[] chars = strResult.toCharArray();
        ListNode listNode = new ListNode();
        ListNode temp = listNode;
        for (int i = chars.length - 1; i >= 0; --i) {
            if (i == 0) {
                temp.val = Integer.parseInt(String.valueOf(chars[i]));
                // 对于尾结点,其指针域为空
                temp.next = null;
            } else {
                temp.val = Integer.parseInt(String.valueOf(chars[i]));
                temp.next = new ListNode();
                temp = temp.next;
            }
        }
        return listNode;
    }

都是一些非常简单的链表操作,如果还不会链表的话,数据结构需要补补课了呦,遍历返回的链表就得到结果:

708

怀着喜悦的心情将代码放到LeetCode上运行,结果没通过:

在这里插入图片描述

原来是测试数据太大了,导致int类型装不下,那就将其改为long类型:

......
Long num1 = Long.valueOf(str1);
Long num2 = Long.valueOf(str2);
Long result = num1 + num2;
......

结果还是没有通过:

在这里插入图片描述

我的天,测试数据居然这么长,那没办法,我们将其改为BigDecimal就可以了,最终代码:

public static ListNode addTwoNumbers(ListNode l1, ListNode l2) {
        // 遍历l1链表得到数值
        StringBuilder sb = new StringBuilder();
        while (l1 != null) {
            sb.append(l1.val);
            l1 = l1.next;
        }
        // 将数值逆序
        String str1 = sb.reverse().toString();
        BigDecimal decimal1 = new BigDecimal(str1);

        // 清空sb
        sb.setLength(0);

        // 以同样的方式得到链表l2的数值
        while (l2 != null) {
            sb.append(l2.val);
            l2 = l2.next;
        }
        String str2 = sb.reverse().toString();
        BigDecimal decimal2 = new BigDecimal(str2);


        // 两数相加
        BigDecimal resultDecimal = decimal1.add(decimal2);
        // 将结果整理成链表
        String strResult = resultDecimal.toString();
        char[] chars = strResult.toCharArray();
        ListNode listNode = new ListNode();
        ListNode temp = listNode;
        for (int i = chars.length - 1; i >= 0; --i) {
            if (i == 0) {
                temp.val = Integer.parseInt(String.valueOf(chars[i]));
                temp.next = null;
            } else {
                temp.val = Integer.parseInt(String.valueOf(chars[i]));
                temp.next = new ListNode();
                temp = temp.next;
            }
        }
        return listNode;
    }

测试通过:

在这里插入图片描述

可以看到执行用时是比较长的,只击败了18.79%的用户,我们来分析一下导致执行用时过长的原因,首先是对链表的遍历,我们一共遍历了两次链表,然后是链表的创建,这些都是非常耗时的操作,有没有办法能够只进行一次遍历就完成题目的要求呢?

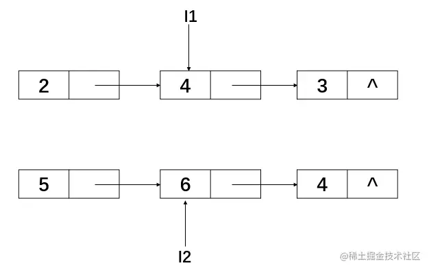
题目表示链表的数字是按逆序方式存储的,这刚好给了我们一个便利的处理方式,我们可以同时遍历两个链表,并分别取出两个链表同一位置上的两个数值,相加后直接放到新创建的链表中,比如243和564链表:

在这里插入图片描述

由于数值是逆序存储,所以链表的第一个元素其实是数值的最后一个数,将2和5相加得到7,故结果的最后一位数为7,再将其存入新的链表,作为第一个结点即可:

在这里插入图片描述

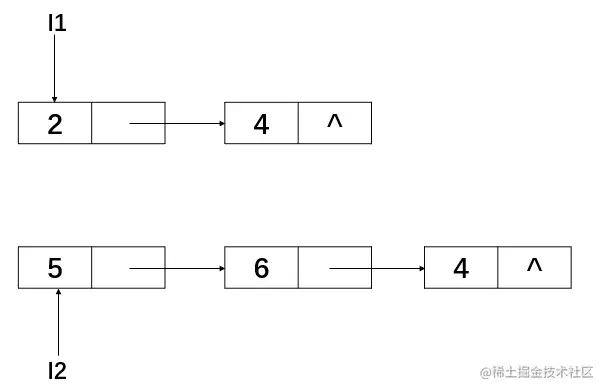
然后l1和l2后移一位:

在这里插入图片描述

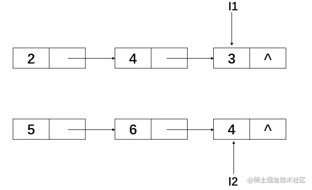
该位置上的两个数相加结果为10,这里就需要考虑到进位的问题,要让当前位置的数值为0,并向前一位进1,只需让相加的结果除以10,就能够得到进位;比如10除以10等于1,就向前进1,23除以10等于2,就向前进2。再让相加的结果模10就能够得到当前位置的结果数,比如10模10等于0,当前位置就是0,23模10等于3,当前位置就是3。由此可知,结果的倒数第二个数为0,将其存入新的链表:

在这里插入图片描述

l1、l2继续后移:

在这里插入图片描述

该位置上的两个数相加等于7,需要注意还得加上进位,所以结果的第一位为8,存入新链表:

在这里插入图片描述

此时l1、l2后移,结果为空,故计算结束,这样我们就通过一次遍历直接得到了结果链表。

当然,我们还需要考虑两个链表不一样长的情况,比如:

在这里插入图片描述

对于这种情况,前面两个数的求法都是一样的,5加2等于7,存入新链表,6加4等于10,向前进1,将0存入新链表,此时l1、l2再后移,l1为空,但l2仍然有值,这时候我们给l1一个占位,让其等于0,这样就能够继续相加,此时4加0,再加上进位等于5,所以最终结果为:

在这里插入图片描述

由此得到代码:

public ListNode addTwoNumbers(ListNode l1, ListNode l2) {
        // 新链表的头指针、尾指针均初始化为null
        ListNode head = null, tail = null;
        // 初始化进位为0
        int carry = 0;
        // 同时遍历l1和l2链表
        while (l1 != null || l2 != null) {
            // 处理两个链表不等长的情况,若某个链表遍历结束,结点为null,则让其值等于0
            int n1 = l1 != null ? l1.val : 0;
            int n2 = l2 != null ? l2.val : 0;
            // 两数相加,记得加上进位
            int sum = n1 + n2 + carry;
            // 采用尾插法建立新链表
            if (head == null) {
                head = tail = new ListNode(sum % 10); // 模10得到当前位置的数值
            } else {
                tail.next = new ListNode(sum % 10); // 模10得到当前位置的数值
                tail = tail.next;
            }

            // 计算进位
            carry = sum / 10;
            if (l1 != null) {
                l1 = l1.next;
            }
            if (l2 != null) {
                l2 = l2.next;
            }
        }
        // 若是两个链表遍历结束后,仍然有进位,则进位应成为新的一位
        if (carry > 0) {
            tail.next = new ListNode(carry);
        }
        return head;
    }

因为计算得到的结果需要按顺序依次放入新链表,故而这里采用尾插法建立新的链表。

最后将代码提交到LeetCode上,测试通过:

在这里插入图片描述