Redisson 分布式锁源码 08:MultiLock 加锁与锁释放

1,669 阅读2分钟

前言

基于 Redis 的 Redisson 分布式联锁 RedissonMultiLock 对象可以将多个 RLock 对象关联为一个联锁,每个 RLock 对象实例可以来自于不同的 Redisson 实例。

当然,这是官网的介绍,具体是什么?一起看看联锁 MultiLock 使用以及源码吧!

MultiLock 使用

按照官方文档的说法,这里 Redisson 客户端可以不是同一个。当然,一般工作中也不会说不用一个客户端吧。

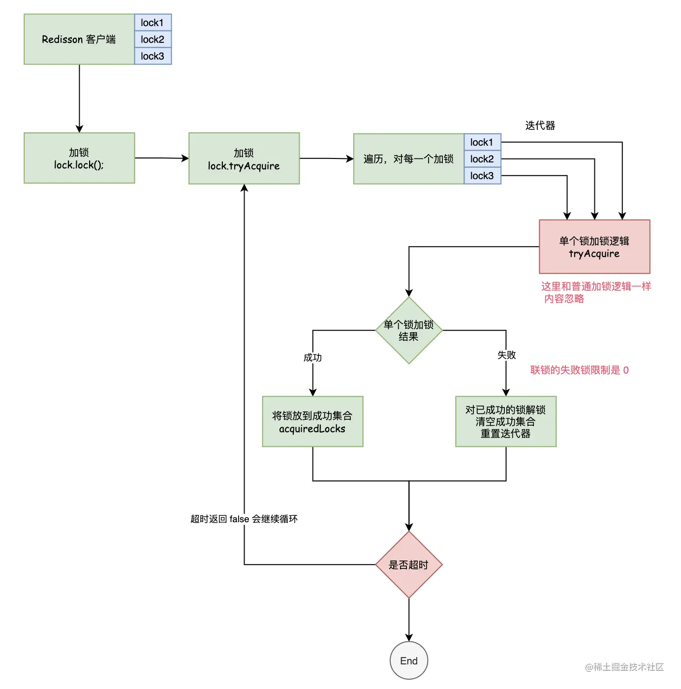
加锁

在阅读 MultiLock 加锁之前,小伙伴应该已经阅读过普通加锁的相关文章。

源码入口:org.redisson.RedissonMultiLock#lock()

默认超时时间 leaseTime 没有设置,所以为 -1。

这块方法太长,咱们拆分进行阅读。

  1. 基础等待时间 baseWaitTime = 锁数量 * 1500,在这里就是 4500 毫秒;
  2. leaseTime == -1 所以 waitTime = baseWaitTime,也就是 4500;
  3. while (true) 调用 tryLock 加锁,直到成功。

调用 tryLock 方法,其中参数 waitTime = 4500,leaseTime = -1,unit = MILLISECONDS。

下面看一下 tryLock 里面有什么逻辑?

leaseTime != -1 不满足,这部分直接跳过。

waitTime != -1 条件满足,remainTime = 4500,lockWaitTime = 4500。

所以,failedLocksLimit() 这个方法直接返回 0,就是必须全部加锁成功。

这里才是重点:

遍历所有的锁,依次加锁。

加锁逻辑就和可重入锁加锁并无区别了。所以 Lua 脚本就不进行分析了。

上面就是 tryLock 加锁之后的结果。

加锁成功,则将成功的锁放进 acquiredLocks 集合中;

加锁失败,需要判断 failedLocksLimit,因为这里是 0,所以会直接对成功加锁集合 acquiredLocks 中的所有锁执行锁释放,同时清空成功集合,恢复迭代器。

每次加锁之后,会更新锁剩余时间 remainTime,如果 remainTime 小于等于 0 了,则说明加锁超时,直接返回 false。

这样就会执行外部的 while (true) 逻辑,然后重新再走一遍 RedissonMultiLock#tryLock

锁释放

看完加锁逻辑,锁释放就更容易理解了。

直接遍历释放锁即可,lock.unlockAsync() 是调用的 RedissonBaseLock#unlockAsync() 方法。

总结

根据我的理解,画图如下:

总体而言,就是将 key1、key2、key3 …… keyN 放到一个 List 集合中,然后迭代循环加锁,直到所有的都成功。解锁的时候就是再遍历锁进行释放锁。

相关推荐