LeetCode第2题:两数相加

199 阅读1分钟

题干

给你两个 非空 的链表,表示两个非负的整数。它们每位数字都是按照 逆序 的方式存储的,并且每个节点只能存储 一位 数字。

请你将两个数相加,并以相同形式返回一个表示和的链表。

你可以假设除了数字 0 之外,这两个数都不会以 0 开头。

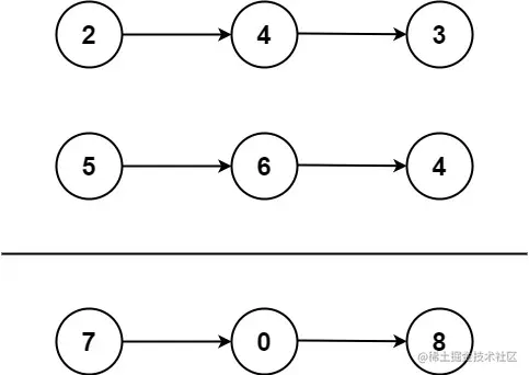
示例 1:

img

输入:l1 = [2,4,3], l2 = [5,6,4]
输出:[7,0,8]
解释:342 + 465 = 807.

示例 2:

输入:l1 = [0], l2 = [0]
输出:[0]

解法:迭代

实际上这个方法很简单就是我们从开始进行相加,大于10时进位并且记录本次的大于十的十位数以便下一次相加。

其中需要注意的时,我们是创建一个新的链表进行计算。

代码实现:

执行用时:120 ms, 在所有 JavaScript 提交中击败了98.32%的用户

内存消耗:43 MB, 在所有 JavaScript 提交中击败了54.09%的用户

/**
 * @param {ListNode} l1
 * @param {ListNode} l2
 * @return {ListNode}
 */
var addTwoNumbers = function (l1, l2) {
    let newlist = new ListNode(0);
    let nextyu = 0;
    let zhi = 0;
    let current = newlist
    while (l1 != null && l2 != null) {
        zhi = (l1.val + l2.val+nextyu) % 10;
        current.next = new ListNode(zhi)
        nextyu = Math.floor((l1.val + l2.val+nextyu) / 10);
        l1 = l1.next;
        l2 = l2.next;
        current = current.next;
    }
    if (l1 != null) {
        while (l1 != null) {
            zhi = (l1.val + nextyu) % 10;
            current.next = new ListNode(zhi)
            nextyu = Math.floor((l1.val + nextyu) / 10);
            l1 = l1.next
            current = current.next
        }
    }
    if (l2 != null) {
        while (l2 != null) {
            zhi = (l2.val + nextyu) % 10;
            current.next = new ListNode(zhi)
            nextyu = Math.floor((l2.val + nextyu) / 10);
            l2 = l2.next
            current = current.next
        }
    }
    if (nextyu != 0) {
        current.next = new ListNode(nextyu)
    }
    return newlist.next
};