浏览器缓存

351 阅读1分钟

当用户访问网站时,为了降低服务器压力,加快二次访问时的加载速度,在首次加载完成后,浏览器会对网页资源进行缓存。

参考文章

1.实践这一次,彻底搞懂浏览器缓存机制

2.HTTP 缓存-MDN

3.如果 http 响应头中 ETag 值改变了,是否意味着文件内容一定已经更改 #113

名词解释

  • memory cache:缓存至内存,浏览器关闭后下次就需要重新加载
  • disk cache:缓存至磁盘,浏览器关闭再打开缓存也是生效的
  • Cache-Control: max-age=30 缓存过期时间 no-cache/max-age=<seconds> 详细介绍
  • Date: Mon, 26 Apr 2021 16:49:50 GMT 当前资源服务器响应的时间点,转换为中国时区时间 加上8小时就行
  • ETag: "6084338b-c7" 当前文件内容标记,文件修改后 ETag 会被修改,文件不修改但是 Last-Modified 修改也会导致 ETag 改变,具体看参考文章3
  • Last-Modified: Sat, 24 Apr 2021 15:04:43 GMT 文件的最后一次修改时间
  • Server: nginx/1.18.0 服务器类型

Nginx 简单配置

server {
    listen 8089;
	
    location / {
      add_header  Cache-Control max-age=100,immutable;

      root D:/soft/qq/Desktop/0820/HTML/nginx;
    }
}

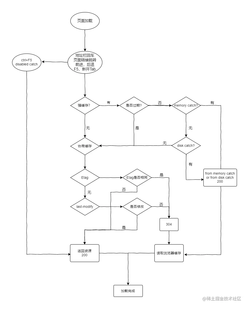
缓存判断逻辑流程图

fe270984-46ea-4e13-81f8-07368c8f5344.png