总结Houdini中各方面数据的传递方式

1,926 阅读7分钟

Houdini中“数据”的“传递”

在我看来,Houdini中有多处存在着“数据”,并且他们可以相互“传递”。 明面上的“数据”有:

  • 几何体的属性(Geometry Attribute)
  • 节点上的参数(Parameter)

而这些“数据”可能需要在其他地方引用,如:

  • Python节点中的代码
  • Vex节点中的代码

如果也将代码中的变量看做是一个“数据”,那在代码中引用属性/参数“数据”可以看做是:将属性/参数“数据”传递到了变量这个“数据”中。

如果考虑更深层次的开发如:

那么也可以看做是属性/参数“数据”传递到了C++变量中。


本篇的目标是:

  1. 简单讨论各个方面“数据”的基本概念
  2. 具体列举这些“数据”相互间传递的方式

基本概念

1. 几何体的属性(Geometry Attribute)

可以在Geometry SpreadSheet这个面板中看到: 在这里插入图片描述 属性(Attribute)分为:

  • 点(Points) A point is simply a point in space as defined by four numbers (X, Y, Z, W).
  • 顶点(Vertices) A vertex is a reference to a point. Primitives use vertices to reference points. For example, the corners of a polygon, the center of a sphere, or a control vertex of a spline curve.
  • 图元(Primitives) refer to a unit of geometry, lower-level than an object but above points. Houdini supports several different types of primitives
  • 全局(Details或者叫Global)

这些数据可以看做是在Houdini中各种运算的最终目标。

有些属性没有显示在界面中,比如高度场的数据,但我也将其归在这一类中。

2. 节点上的参数(Parameter)

在这里插入图片描述 参数可以是一个固定的值,或者是一个表达式。(表达式语法参考

基本上,他们被视作完全由用户定义的数值,在运算中应该是不发生改变的。Python中可以修改参数,但如果这个行为是发生在节点已锁的情况下,则会失败并报错,所以我一般不会在Python中改变参数。 但并不是说参数的值一定是事先确定的,因为表达式可以引用【几何体的属性】而它可能会变化,此时就算节点是已锁的情况下也不会失败或报错。

3. Python节点

在这里插入图片描述 Python节点中的代码可以用HOM模块(Houdini Object Model)与Python交互,这是一个功能强大的模块,访问【几何体的属性】或【节点参数】这种基本的功能自然可以做到。(HOM模块代码参考

但是其中的变量如果看做是一个“数据”,则外部是无法访问,因为它的作用域仅在这个节点的代码片段内。如果外部需要访问,就需要将“数据”转换为外部可以访问的形式了,比如存储为【几何体的属性】是我常用的方式。

4. Vex节点

在这里插入图片描述 Vex节点是一种类似“并行”的计算方式,可以选择以哪种属性(点?图元?)为单位来执行。

在代码中也有方式可以引用【几何体的属性】或【节点参数】的数据。速度上相比Python更快。

Vex函数参考

5. HoudiniEngine

对于不同的游戏引擎/美术软件,开发的环境不一样,例如对于UE4,即是编辑插件C++代码: 在这里插入图片描述 我在《简单梳理UE4的Houdini官方插件代码》有过对其的讨论。

6. HDK

在这里插入图片描述

此方面我也在学习。

《研究HDK(Houdini Development Kit):起点》讨论了一些关于HDK的基本概念。

《研究HDK(Houdini Development Kit):概括配置一个HDK工程的通用步骤》是具体配置一个新工程的通用步骤。

数据的传递方式

1.1 参数中引用其他参数

在这里插入图片描述 比较简单的操作方式是:

  • 右键想要被引用的参数选择Copy Parameter 在这里插入图片描述
  • 右键想要引用别人的参数选择Paste Relative Reference 在这里插入图片描述

1.2 参数中访问几何体的属性

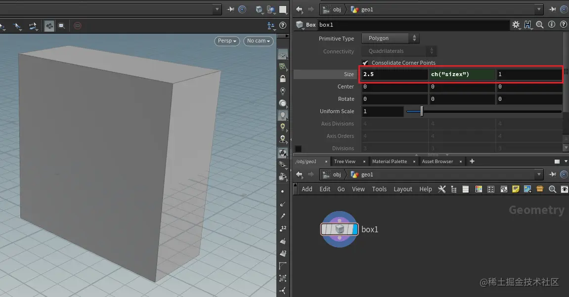
表达式语法参考中可以找到一些访问几何体属性的语法,例如: 在这里插入图片描述 上述表示访问../box1这个节点的几何体的第3属性,属性名为P


不过需要注意的是,对于“字符串”类型的属性,所用的表达式和一般的不同,因为“表达式”本身也是个“字符串”,会引起歧义。

  • 首先,函数的名字一般是普通版的后面跟着一个s
  • 其次,需要用“`”符号包围住表达式,算是对其中的表达式求值,而不是将“表达式”本身的字符看作为字符串。

在这里插入图片描述

2.1 Python中操控节点参数

“参数”归属于节点(hou.Node),可以通过名字来找到参数: 在这里插入图片描述 而对于参数(hou.Parm),有方法对其进行操控:

  • 求值: 在这里插入图片描述
  • 设置: 在这里插入图片描述

例子:

# 找到节点
node = hou.pwd().node("../box1");

# 访问参数
parameter = node.parm("sizex");
# 测试打印
print(parameter)

# 参数的值
value = parameter.eval();
# 测试打印
print(value)

在这里插入图片描述

2.2 Python中操控几何体的属性

需要先获取节点对应的几何体(hou.Geometry)。其中有一些与属性相关的操作,例如:

  • 获取全局类型的属性: 在这里插入图片描述
  • 设置全局类型的属性: 在这里插入图片描述
  • 添加一种新的属性: 在这里插入图片描述

而对于全局之外的属性,比如,则需要获取更细级别的结构如hou.Point,它有操控属性的方法: 在这里插入图片描述


例子:

#获得当前的节点:
node = hou.pwd()

#获得当前节点的几何体
geo = node.geometry()

#遍历所有的点
for p in geo.points():  
    #打印出“P”属性:
    print(p.attribValue("P"))

在这里插入图片描述

3.1 Vex中访问参数

Vex有方法可以获取各种类型的参数的值: 在这里插入图片描述


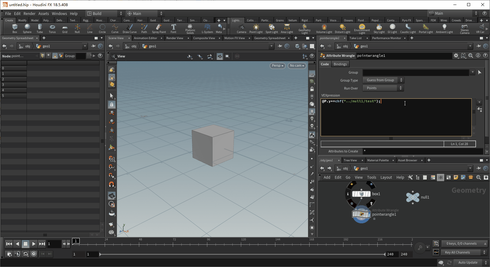
例如:

@P.y+=chf("../null1/test");

在这里插入图片描述

3.2 Vex中访问几何体的属性

如果是自身节点的几何体的属性,则比较方便,直接用“@”符号即可引用,例如:

@Cd = @P;

在这里插入图片描述


如果是其他的几何体,则需要用一些函数 可以通过下面方式找到这个节点:

  • 通过输入引脚
  • 通过节点路径

例如:

@Cd = point(1,"P",@ptnum);

这段代码表示用1号输入的几何体的P属性。另外由于是以为单位运行,所以可以得到顶点的序号@ptnum在这里插入图片描述 下面的代码用路径来引用节点(记住路径名前加op:

@Cd = point("op:../box2","P",@ptnum);

可以达到相同的功能: 在这里插入图片描述

4.1 使用HAPI操控节点的参数

HAPI文档中可以找到多个对参数进行获取/设置的函数: 在这里插入图片描述

4.2 使用HAPI获取几何体的属性

HAPI文档中可以找到多个对参数进行获取的函数: 在这里插入图片描述

5. HDK

目前我对于HDK的使用还较小。不过可以肯定的是:HDK是相对底层的,对很多东西都有控制,至于获得节点的参数,或者几何体的属性,一定可以做到 在这里插入图片描述

总结

总结来说,各方面“数据”之间 获得/修改 的关系如下: 在这里插入图片描述

扩展用法

有时候,我需要修改一个节点参数,而这个参数和几何体属性有关。但问题在于:如果我直接在参数表达式中获取几何体属性,我还需要做一些处理,而这些处理如果使用参数表达式的语法会相对麻烦,这时候我倾向的解决方式是: 在Python中获得几何体属性,在此处理我想要的参数的值/表达式,将值/表达式放在一个新的几何体属性中,例如叫“result”,那么参数即可直接读取“result”的结果

这样相当于用比较方便的Python替代参数表达式的逻辑了。


作为以上问题的一个延伸情况: 我的Vex代码内容也是“动态”的,而Vex节点的代码内容实际上也是个“参数”。所以我可以在比较方便的Python中计算出Vex代码,然后存到一个字符串类型的属性中例如叫“Code”,这样Vex节点的代码内容可以直接引用这个“Code”的值。