拓端tecdat|R语言聚类有效性:确定最优聚类数分析IRIS鸢尾花数据和可视化

612 阅读4分钟

原文链接:tecdat.cn/?p=22879

原文出处:拓端数据部落公众号

数据集概述

这个数据集常用于数据概述、可视化和聚类模型。它包括三个鸢尾花品种,每个品种有50个样本,以及一些属性。其中一个花种与其他两个花种是线性可分离的,但其他两个花种之间不是线性可分离的。

这个数据集的给定列是:

i> Id
ii> 萼片长度(Cm)
iii>萼片宽度(Cm)
iv> 花瓣长度(Cm)
v> 花瓣宽度 (Cm)
vi> 品种

让我们把这个数据集可视化,并用kmeans进行聚类。

基本可视化

IRIS数据,聚类前的基本可视化

plot(data, aes(x , y )) 

plot(data,geom_density(alpha=0.25)
 

火山图

plot( iris, stat_density(aes(ymax = ..density..,  ymin = -..density.., 

plot(data, aes(x ),stat_density= ..density..,  facet_grid. ~ Species)

聚类数据 :: 方法-1


# 在一个循环中进行15次的kmeans聚类分析
for (i in 1:15)
 kmeans(Data, i)    
  totalwSS[i]<-tot


# 聚类碎石图 - 使用plot函数绘制total_wss与no-of-clusters的数值。
plot(x=1:15,                         # x= 类数量, 1 to 15
     totalwSS,                      #每个类的total_wss值
     type="b"                       # 绘制两点,并将它们连接起来

聚类数据 :: 方法-2

使用聚类有效性测量指标

library(NbClust)

# 设置边距为: c(bottom, left, top, right)
par(mar = c(2,2,2,2))    

# 根据一些指标来衡量聚类的合适性。
# 默认情况下,它检查从2个聚类到15个聚类的情况 # 花费时间

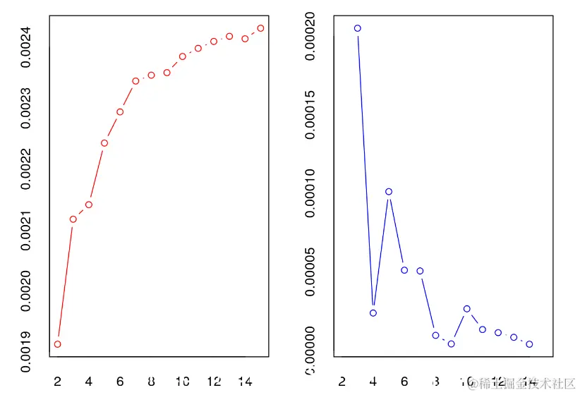
休伯特指数

休伯特指数是一种确定聚类数量的图形方法。
在休伯特指数图中,我们寻找一个明显的拐点,对应于测量值的明显增加,即休伯特指数第二差值图中的明显峰值。

D指数

在D指数的图表中,我们寻找一个重要的拐点(D指数第二差值图中的重要峰值),对应于测量值的显著增加。 


##  
## ******************************************************************* 
## * 在所有指数中:                                                
## * 10 proposed 2 as the best number of clusters 
## * 8 proposed 3 as the best number of clusters 
## * 2 proposed 4 as the best number of clusters 
## * 1 proposed 5 as the best number of clusters 
## * 1 proposed 8 as the best number of clusters 
## * 1 proposed 14 as the best number of clusters 
## * 1 proposed 15 as the best number of clusters 
## 
##                    ***** 结论*****                            
##  
## * 根据多数规则,集群的最佳数量是2 
##  
##  
## *******************************************************************

画一个直方图,表示各种指数对聚类数量的投票情况。
在26个指数中,大多数(10个)投票给2个聚类,8个投票给3个聚类,其余8个(26-10-8)投票给其他数量的聚类。
直方图,断点=15,因为我们的算法是检查2到15个聚类的。 


hist(Best.nc)  

聚类数据 :: 方法-3

卡林斯基指标类似于寻找群组间方差/群组内方差的比率。

KM(Data, 1, 10)  # 对聚类1至10的测试


# sortg = TRUE:将iris对象(行)作为其组别成员的函数排序
# 在热图中用颜色表示组成员类
# 排序是为了产生一个更容易解释的图表。
# 两个图。一个是热图,另一个是聚类数目与值(=BC/WC)。

modelData$results[2,]   # 针对BC/WC值的聚类

# 那么,这些数值中哪一个是最大的?BC/WC应尽可能的大
which.max(modelData$results[2,])

用Silhoutte图对数据进行聚类 :: 方法-4

先试着2个类


# 计算并返回通过使用欧氏距离测量法计算的距离矩阵,计算数据矩阵中各行之间的距离。
# 获取silhoutte 系数
silhouette (cluster, dis)
 

试用8个聚类

# 计算并返回通过使用欧氏距离测量法计算的距离矩阵,计算数据矩阵中各行之间的距离。

# 获取silhoutte 系数
silhouette (cluster, dis)

分析聚类趋势

计算iris和随机数据集的霍普金统计值

# 1. 给定一个数字向量或数据框架的一列 根据其最小值和最大值生成统一的随机数
  runif(length(x), min(x), (max(x)))

# 2.  通过在每一列上应用函数生成随机数据
apply(iris[,-5], 2, genx)  

# 3. 将两个数据集标准化
scale(iris)   # 默认, center = T, scale = T

# 4. 计算数据集的霍普金斯统计数字
hopkins_stat

# 也可以用函数hopkins()计算。
hopkins(iris)    

# 5. 计算随机数据集的霍普金斯统计量
hopkins_stat


最受欢迎的见解

1.R语言k-Shape算法股票价格时间序列聚类

2.R语言中不同类型的聚类方法比较

3.R语言对用电负荷时间序列数据进行K-medoids聚类建模和GAM回归

4.r语言鸢尾花iris数据集的层次聚类

5.Python Monte Carlo K-Means聚类实战

6.用R进行网站评论文本挖掘聚类

7.用于NLP的Python:使用Keras的多标签文本LSTM神经网络

8.R语言对MNIST数据集分析 探索手写数字分类数据

9.R语言基于Keras的小数据集深度学习图像分类