HTTP
- Hyper Text Transfer Protocol 超文本传输协议
- 应用层
HTTPS
- Hyper Text Transfer Protocol over SecureSocket Layer
- HTTPS = HTTP + SSL
HTTP协议版本
HTTP协议主要特点
- 支持客户、服务器模式:请求-响应模型
- 简单快速:请求服务时,只需要传送请求方法和路径
- 灵活:允许传输任意类型的数据对象
- 无连接: 限制每次连接只处理一个请求,服务器处理完请求后即断开连接,节省资源
- 无状态:并不保留之前一切的请求或响应报文的信息,对于事务处理没有记忆能力
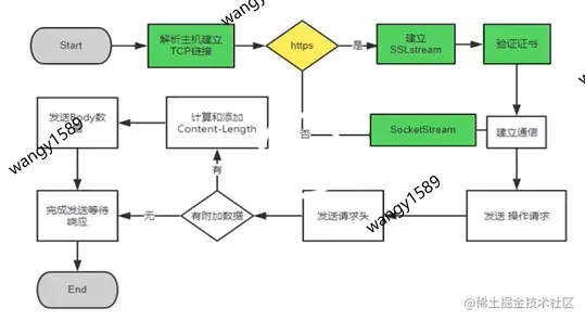
HTTP请求工作流程
HTTP请求方法
HTTP消息结构
示例:
头域
| 通用头域 | 描述 |
|---|---|
| Connection | HTTP通信时浏览器想要优先使用的连接类型: keep-alive close(开启和关闭持久连接) |
| Cache-Control | 控制缓存的行为:no-cache(强制向服务器再次验证)、no-store(不做任何缓存)、max-age=111111(资源可缓存最大时间 秒)、public(客户端、代理服务器都可利用缓存)、private(代理服务器不可用缓存) |
| Date | 创建报文时间 |
| Pragma | 只用于请求报文,客户端要求中间服务器不返回缓存的资源 |
| Via | 代理服务器相关信息,每经过一个代理服务器就会添加相关信息,用逗号分割 |
| Transfer-Encoding | 传输编码方式:chunked分块传输 |
| Upgrade | 要求客户端使用的升级协议,需配合Connection: Upgrade一起使用:websocket |
| Warning | 缓存相关问题的警告 |
| 请求头域 | 描述 | |||
|---|---|---|---|---|
| Accept | 客户端能正确接收的媒体类型:application/json text/plain | |||
| Accept-Charset | 能正确接收的字符集: unicode-1-1 | |||
| Accept-Encoding | 能正确接收的编码格式列表:gzip deflate | |||
| Accept-Language | 能正确接收的语言列表:zh-cn,zh;1=0.9,en,1=0.8 | |||
| Authorization | 客户端认证信息:Bearer dSdSdFFlsfdjasd123,一般存token用 | Cookie发送给服务器的Cookie信息Expect期待服务端的指定行为From请求方邮箱地址 | Host | 服务器的域名,用于区分单台服务器多个域名的虚拟主机,是HTTP/1.1唯一必须包含的字段。 |
| If-Match | 两端资源标记比较,只有判断条件为真服务端才会接受请求:If-Mach: "123456,和服务端文件标记比较 | |||
| If-Modified-Since | 本地资源未修改返回 304(比较时间) | |||
| If-None-Match | 本地资源未修改返回 304(比较标记) | |||
| User-Agent | 客户端信息,常用于识别客户端使用的浏览器 | |||
| Max-Forwards | 限制可被代理及网关转发的次数 | |||
| Proxy-Authorization | 向代理服务器发送验证信息 | |||
| Range | 请求某个内容的一部分,配合If-Range使用 | |||
| Referer | 请求发起页面的原始URITE传输编码方式,常用于防止盗链和恶意请求 |
| 响应头域 | 描述 |
|---|---|
| Accept-Ranges | 告知客户端服务器是否可接受范围请求,是bytes,否none |
| Age | 资源在代理缓存中存在的时间 |
| ETag | 资源标识,资源发生变化时标识也会发生改变 |
| Location | 客户端重定向到某个 URL |
| Proxy-Authenticate | 向代理服务器发送验证信息 |
| Server | 服务器名字:Apache Nginx |
| WWW-Authenticate | 获取资源需要的认证方案 |
| Set-Cookie | 需要存在客户端的信息,一般用于识别用户身份 |
| 实体头域 | 描述 |
|---|---|
| Allow | 资源的正确请求方式:GET HEAD POST |
| Content-Encoding | 内容的编码格式:gzip deflate |
| Content-Language | 内容使用的语言:zh-CN |
| Content-Length | request body 长度(即实体主体的大小): |
| Content-Location | 返回数据的备用地址 |
| Content-MD5 | Base64加密格式的内容 MD5检验值 |
| Content-Range | 响应主体的内容范围 |
| Content-Type | 内容的媒体类型(如'application/json;charset=UTF-8'则会发送预检请求) |
| Expires | 内容的过期时间 |
| Last_modified | 内容的最后修改时间 |
| 扩展头域 | 描述 |
|---|---|
| Cookie | 将Cookie的值发送给服务器 |
| Set-Cookie | 设置和页面关联的Cookie |
| Refresh | 浏览器经过指定时间后刷新文档或跳转到指定位置 |
| Content-Disposition | 服务器对可下载资源的描述 |