面向对象

228 阅读9分钟

1. 基本概念

1.1 三个特征:封装、继承、多态

封装

  1. 把对象数据和方法封装成一个整体对外提供
  2. 对象是封装的基本单位;
  3. 好处:减少耦合可任意修改内部实现可对成员进行更精确的控制隐藏信息具备安全性.

继承

  1. 子类继承父类,可在父类的基础上扩展方法和属性;子类是父类的特殊化。
  2. 子类可拥有父类私有属性和方法,但是并不能使用

多态

  1. 多态是同一个行为具有多个不同表现形式或形态的能力,编译期间无法确定具体使用的对象,需要等到运行期间才能确定。
  2. 优点:灵活、可扩充。
  3. 多态存在的三个必要条件:继承、重写、向上转型(Parent p = new Child();)。
//多态的使用场景:动态获取对象
Animal p = getAnimal(x);

public Animal getAnimal(int x){
    if(x == 0){
        //向上转型
        return new Cat();
    }else{
        return new Dog();
    }
}

2. 嵌套类

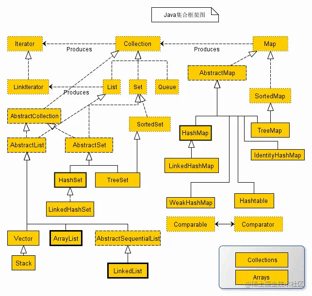
3. 集合类

image.png

3.1 Map

接口实现类数据结构线程安全有序key可重复
MapHashMap数组+链表+红黑树
MapLinkedHashMap双链表是(与插入顺序一致)
MapTreeMap红黑树
MapIdentifyHashMap
MapWeakHashMap
MapHashTable是(对所有key-value进行排序)

3.1.1 HashMap

3.1.1.1 数据结构

HashMap实现原理 image.png

  1. 首先生成一个数组,数组中存储的是Node;
  2. 当新增元素时,先计算key的hash值来确定存储在数组的位置array[(n - 1) & hash],如果该位置无数据则直接存储,如果有数据则存储到已有Node的后面。
  3. 当链表长度超过8,且数组长度超过64,采用TreeNode的数据结构存储数据。
//HashMap包含两种Node
static class Node<K,V> implements Map.Entry<K,V> {
        final int hash;
        final K key;
        V value;
        Node<K,V> next;
}

static final class TreeNode<K,V> extends LinkedHashMap.Entry<K,V> {
        TreeNode<K,V> parent;  // red-black tree links
        TreeNode<K,V> left;
        TreeNode<K,V> right;
        TreeNode<K,V> prev;    // needed to unlink next upon deletion
        boolean red;
        TreeNode(int hash, K key, V val, Node<K,V> next) {
            super(hash, key, val, next);
        }
 
 }

3.1.1.2 存取机制

取数据

  1. 找到数组中第一个Node的位置: table[(n-1)&hash(key)]
  2. 遍历链表找到key值相等的Node
public V get(Object key) {
        Node<K,V> e;
        return (e = getNode(hash(key), key)) == null ? null : e.value;
    }
    
final Node<K,V> getNode(int hash, Object key) {
        Node<K,V>[] tab;//Entry对象数组
	Node<K,V> first,e; //在tab数组中经过散列的第一个位置
	int n;
	K k;
	/*找到插入的第一个Node,方法是hash值和n-1相与,tab[(n - 1) & hash]*/
	//也就是说在一条链上的hash值相同的
        if ((tab = table) != null && (n = tab.length) > 0 &&(first = tab[(n - 1) & hash]) != null) {
	/*检查第一个Node是不是要找的Node*/
            if (first.hash == hash && // always check first node
                ((k = first.key) == key || (key != null && key.equals(k))))//判断条件是hash值要相同,key值要相同
                return first;
	  /*检查first后面的node*/
            if ((e = first.next) != null) {
                if (first instanceof TreeNode)
                    return ((TreeNode<K,V>)first).getTreeNode(hash, key);
				/*遍历后面的链表,找到key值和hash值都相同的Node*/
                do {
                    if (e.hash == hash &&
                        ((k = e.key) == key || (key != null && key.equals(k))))
                        return e;
                } while ((e = e.next) != null);
            }
        }
        return null;
    }

存数据

  1. 如果table的在(n-1)&hash的值是空,就新建一个节点插入在该位置
  2. 如果有数据则检查key是否相等,相等则更新value值
  3. 如果不相等则检查next是否有值,有值则依次向后寻找
  4. 如果冲突的节点数已经达到8个,看是否需要改变冲突节点的存储结构,首先判断当前hashMap的长度,如果不足64,只进行扩容table,如果达到64,那么将冲突的存储结构为红黑树
public V put(K key, V value) {
        return putVal(hash(key), key, value, false, true);
    }

final V putVal(int hash, K key, V value, boolean onlyIfAbsent,
                   boolean evict) {
        Node<K,V>[] tab; 
	Node<K,V> p; 
	int n, i;
        if ((tab = table) == null || (n = tab.length) == 0)
            n = (tab = resize()).length;
	/*如果table的在(n-1)&hash的值是空,就新建一个节点插入在该位置*/
        if ((p = tab[i = (n - 1) & hash]) == null)
            tab[i] = newNode(hash, key, value, null);
	/*表示有冲突,开始处理冲突*/
        else {
            Node<K,V> e; 
	    K k;
	/*检查第一个Node,p是不是要找的值*/
            if (p.hash == hash &&((k = p.key) == key || (key != null && key.equals(k))))
                e = p;
            else if (p instanceof TreeNode)
                e = ((TreeNode<K,V>)p).putTreeVal(this, tab, hash, key, value);
            else {
                for (int binCount = 0; ; ++binCount) {
		/*指针为空就挂在后面*/
                    if ((e = p.next) == null) {
                        p.next = newNode(hash, key, value, null);
		       //如果冲突的节点数已经达到8个,看是否需要改变冲突节点的存储结构,             
            //treeifyBin首先判断当前hashMap的长度,如果不足64,只进行
                        //resize,扩容table,如果达到64,那么将冲突的存储结构为红黑树
                        if (binCount >= TREEIFY_THRESHOLD - 1) // -1 for 1st
                            treeifyBin(tab, hash);
                        break;
                    }
		/*如果有相同的key值就结束遍历*/
                    if (e.hash == hash &&((k = e.key) == key || (key != null && key.equals(k))))
                        break;
                    p = e;
                }
            }
	/*就是链表上有相同的key值*/
            if (e != null) { // existing mapping for key,就是key的Value存在
                V oldValue = e.value;
                if (!onlyIfAbsent || oldValue == null)
                    e.value = value;
                afterNodeAccess(e);
                return oldValue;//返回存在的Value值
            }
        }
        ++modCount;
     /*如果当前大小大于门限,门限原本是初始容量*0.75*/
        if (++size > threshold)
            resize();//扩容两倍
        afterNodeInsertion(evict);
        return null;
    }

3.1.1.3 扩容机制

  1. 默认数组大小是16,创建HashMap时可指定初始容量
  2. 填充比默认是0.75,如果数组中元素达到0.75*初始容量,则扩容为原来的两倍,填充比也可在创建时指定
  3. 扩容后生成新的数组,需要原有节点的链表重新计算,因为n变成了2n,索引(n-1)&hash也变化了,将原有链表一分为二,hash&oldCap为奇数和偶数的两条链表。

3.1.1.4 红黑树改进

  1. 最坏的情况下,所有的key都映射到同一个桶中,这样hashmap就退化成了一个链表——查找时间从O(1)到O(n)。
  2. 使用红黑树后时间复杂度为O(logn)。

3.1.2 TreeMap

3.2 List

接口实现类数据结构线程安全有序可重复特点
ListArrayList数组易查找,不易增删
ListLinkedList双向链表易增删,不易查找
ListVector数组易查找,不易增删
ListStack数组易查找,不易增删

Vector:缺省的情况下,增长为原数组长度的一倍。

ArrayList:自动增长原数组的50%。

Stack是Vector提供的一个子类,用于模拟栈这种数据结构。

LinkedList:也有contains/get(i)/indexOf方法,虽然效率比较低; LinkedListimplement List,Deque。实现List接口,能对他进行队列操作,即可以根据索引来随机访问集合中元素。同时他还实现Deque接口,即能将LinkedList当做双端队列使用。自然也可以被当做“栈来使用”。

3.3 Set

Set解析

接口实现类数据结构线程安全有序可重复特点
SetHashSetHashMap增删比LinkedHashSet快
SetLinkedHashSetLinkedHashMap遍历比HashSet快
SetTreeSetTreeMap有序,性能最差
SetEnumSet性能最佳

image.png

3.3.1 HashSet

HashSet中的所有元素都是保存在HashMap的key中,value则是使用的PRESENT对象,该对象为static final。


public Iterator<E> iterator() {
        return map.keySet().iterator();
    }

3.3.2 TreeSet

自然排序

TreeSet 会调用集合元素的compareTo(Object obj)方法来比较元素之间的大小关系,然后将集合元素按升序排序,即自然排序。

定制排序

1.返回 1 那么当前的值会排在 被比较者 后面。

2.返回 0 那么当前的值【不会被加入到 TreeSet 中】,因为当前的值【被认为 是跟现有的某一个值相等】。

3.返回 -1 会被添加到 被比较者 的前边。

TreeSet set = new TreeSet(new Comparator() {
    @Override
    public int compare(Object o1, Object o2) {
        Person p1 = (Person) o1;
        Person p2 = (Person) o2;
        //按照年龄从大到小排
        return p2.age - p1.age;
    }
});


//jdk 8中的比较器,简化写法
Comparator<Person> comparator = (a,b) -> b.age-a.age;
TreeSet set1 = new TreeSet(comparator);

//遍历
Iterator iterator = set.iterator();
while (iterator.hasNext()) {
    Person p = (Person) iterator.next();
    System.out.println(p.name + " " + p.age);
}

3.4 Queue

接口实现类特点
DequeLinkedList、ArrayDeque双端队列。可以同时从两端(队列头部和尾部)添加、删除元素。所以可以用来实现栈的数据结构。
QueuePriorityQueue优先队列,可自定义排序,使得队列中的元素按照预设排序方法排序,因此并非严格遵循先进先出原则

peek() / element() :在不移除的情况下返回队头;element在peek的基础上进行了判断,为空时抛异常。

poll() / remove() :移除返回队头;remove在poll的基础上进行了判断,为空时抛异常。

public E element() {
    E x = peek();
    if (x != null)
        return x;
    else
        throw new NoSuchElementException();
}

public E remove() {
    E x = poll();
    if (x != null)
        return x;
    else
        throw new NoSuchElementException();
}

实现类数据结构边界线程安全并发特性特点
ArrayBlockingQueue数组有界(因为是数组)阻塞简单,数组结构
LinkedBlockingQueue链表可以指定大小(默认为MaxInt)阻塞链表
ConcurrentLinkedQueue链表无界cas无锁无锁,多消费者
DelayQueue无界阻塞实现延时效果

各种常见queue

场景选择

  • 可以预估队列有界,可以选择ArrayBlockingQueue
  • 单生产者,单消费者 用 LinkedBlockingqueue
  • 多生产者,单消费者 用 LinkedBlockingqueue
  • 单生产者 ,多消费者 用 ConcurrentLinkedQueue
  • 多生产者 ,多消费者 用 ConcurrentLinkedQueue
  • 如果是有延时效果,可以选 DelayQueue

4. 构造函数、析构函数

4.1 构造函数

执行顺序

4.2 析构函数

c++中析构函数是在 删除对象时调用,进行资源的释放。在java中有自动的内存回收机制,不需要程序员主动删除对象。而jvm垃圾回收前,会先调用finalize(),而finalize()相当于析构函数的“替代品”。

只有当垃圾回收器释放该对象的内存时,才会执行finalize()(如果该对象定义了此方法)。如果在 Applet 或应用程序退出之前垃圾回收器没有释放内存,垃圾回收器将不会调用finalize()。

除非垃圾回收器认为你的 Applet 或应用程序需要额外的内存,否则它不会试图释放不再使用的对象的内存。换句话说,这是完全可能的:一个 Applet 给少量的对象分配内存,没有造成严重的内存需求,于是垃圾回收器没有释放这些对象的内存就退出了。 显然,如果你为某个对象定义了finalize() 方法,JVM 可能不会调用它,因为垃圾回收器不曾释放过那些对象的内存。调用System.gc() 也不会起作用,因为它仅仅是给 JVM 一个建议而不是命令。

Java 1.1 通过提供一个System.runFinalizersOnExit() 与finalize()联合使用,不像System.gc() 方法那样,System.runFinalizersOnExit() 方法并不立即试图启动垃圾回收器。而是当应用程序或 Applet 退出时,它调用每个对象的finalize() 方法。通过调用System.runFinalizersOnExit() 方法强制垃圾回收器清除所有独立对象的内存,可能会引起明显的延迟

5. 继承

6. 接口、抽象类