首页
沸点
课程
数据标注
HOT
AI Coding
更多
直播
活动
APP
插件
直播
活动
APP
插件
搜索历史
清空
创作者中心
写文章
发沸点
写笔记
写代码
草稿箱
创作灵感
查看更多
登录
注册
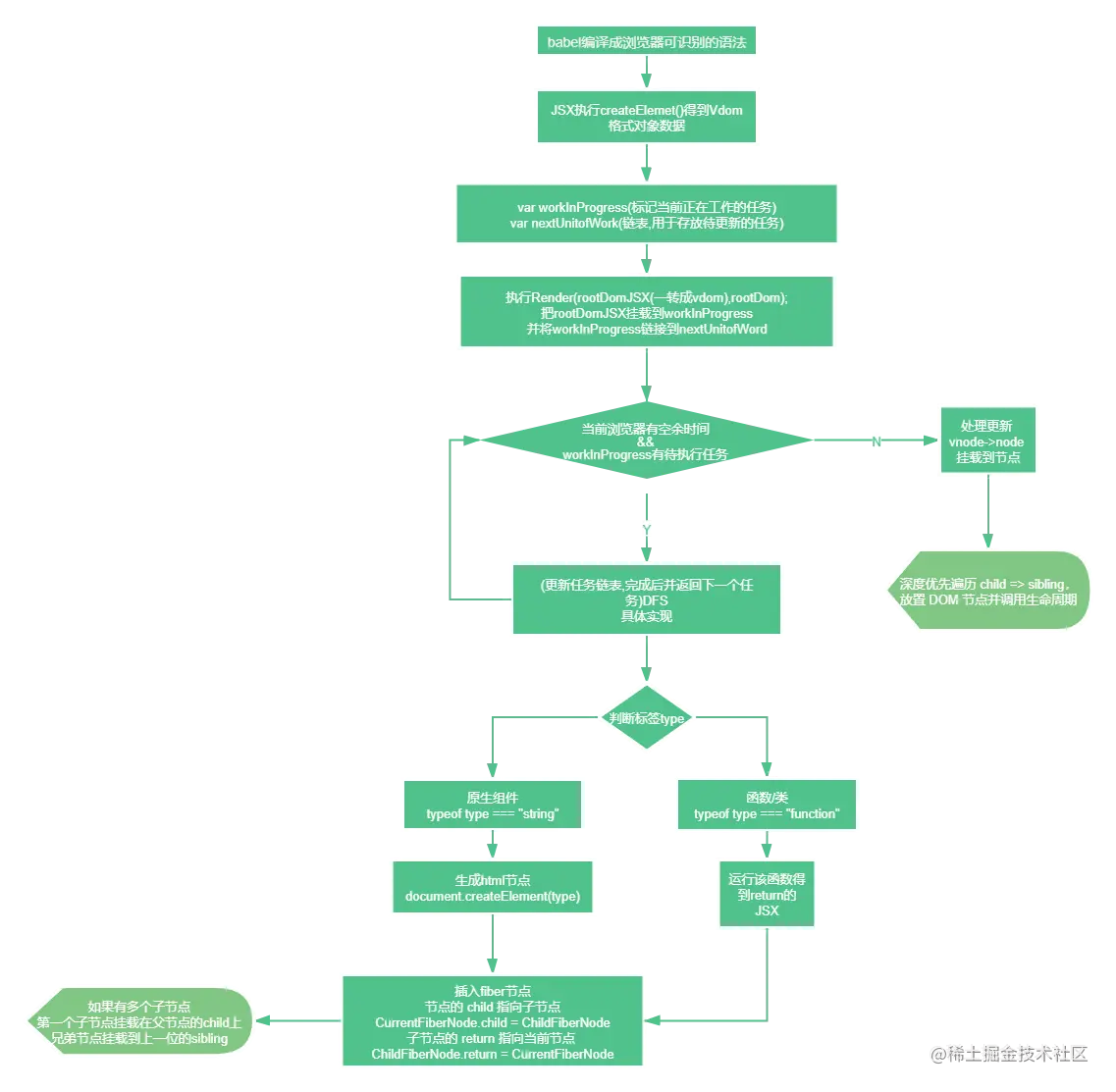
我的代码:整一个react的渲染流程
呵阿咯咯
2021-07-07
317
阅读1分钟
代码在git上
呵阿咯咯
53
文章
32k
阅读
2
粉丝
目录
收起