Vue3学习笔记:关于升级后的一些用法变动

598 阅读2分钟

这是我参与新手入门的第1篇文章。

vue3发布有段时间了,但一直没来得及系统学习。vue是我司项目开发使用的主要框架,因此今后的项目升级到vue3也是迟早的事,对vue3的学习也是迫在眉睫。此文主要记录在阅读vue3文档时发现的一些跟vue2不同的用法,以及此前的开发中未曾注意到的知识点。

重要变动

下边列出的是针对我日常的工作内容,比较重要的一些变动。工作中一些项目使用的是script标签引入的方式使用vue,升级之后一些写法将不再兼容

  • 创建应用实例时,统一使用createApp,不再使用new Vue(),视为创建“根组件”

    const app = Vue.createApp({}).mount('#app');
    
  • 应用的data属性不能再声明为对象,而应和组件一样,声明为一个function,返回实例的属性。

    const app = Vue.createApp({
            data() {
                    return {
                            name: 'abc',
                            list: []
                    }
            }
    });
    const vm = app.mount('#app');
    
  • v-forv-if优先级变动

    <!-- This will throw an error because property "todo" is not defined on instance. -->
    
    <li v-for="todo in todos" v-if="!todo.isComplete">
      {{ todo }}
    </li>
    

    在2.x版本中,v-for 的优先级高于 v-if,而在3.x中则相反,v-if 的优先级高于 v-for,这意味着,v-if 将无权限访问 v-for 中的变量。

    若依然想让v-for优先级更高,可以使用<template>标签

    <template v-for="todo in todos">
      <li v-if="!todo.isComplete">
        {{ todo }}
      </li>
    </template>
    
  • 3.0版本删除了过滤器,不再支持

    虽然过滤器很方便,但它需要一个自定义语法,打破大括号内表达式是“只是 JavaScript”的假设,这不仅有学习成本,而且有实现成本。 组件内的过滤器建议使用计算属性或调用方法来实现。全局过滤器可使用全局属性来实现。

其他变动

  • 组件的注册,不再限制组件只能有一个根元素

    app.component('custom-layout', {
      template: `
        <header>...</header>
        <main v-bind="$attrs">...</main>
        <footer>...</footer>
      `
    });
    

    vue2.x中,如果组件的html代码最外层没有包裹在一个标签中,则会报错。vue3取消了这个限制。个人感觉这一改动十分人性化。

  • data$data的形式存储在组件实例中,也可直接通过组件实例访问。如下:

    console.log(vm.$data.name); // 'abc'
    console.log(vm.name); // 'abc'
    
    //修改其中一个,另一个也会更新
    
    vm.name = 'abcd';
    console.log(vm.$data.name); // 'abcd'
    
    vm.$data.name = 'xyz';
    console.log(vm.name); // 'xyz'
    

    Vue 使用$前缀通过组件实例暴露自己的内置 API。它还为内部 property 保留_前缀。你应该避免使用这两个字符开头的的顶级 data property 名称。

  • 使用emits定义自定义事件

    app.component('custom-form', {
      emits: ['in-focus', 'submit']
    })
    

    对组件的自定义事件进行集中定义,便于更好的记录与管理组件的功能。同时,类似于组件的prop,可对自定义事件添加校验规则,拦截非法的事件调用。注意:emits中定义的原生事件的同名事件,会替换掉原生事件。

    建议定义所有发出的事件,以便更好地记录组件应该如何工作。

  • v-on多事件处理器

    <button @click="one($event), two($event)">
      Submit
    </button>
    

    事件处理程序中可以有多个方法,方法名间用逗号分隔

  • 过渡动画:过渡动画的class名称有一些变更,主要为v-enter变更为v-enter-fromv-leave变更为v-leave-from,功能不变。

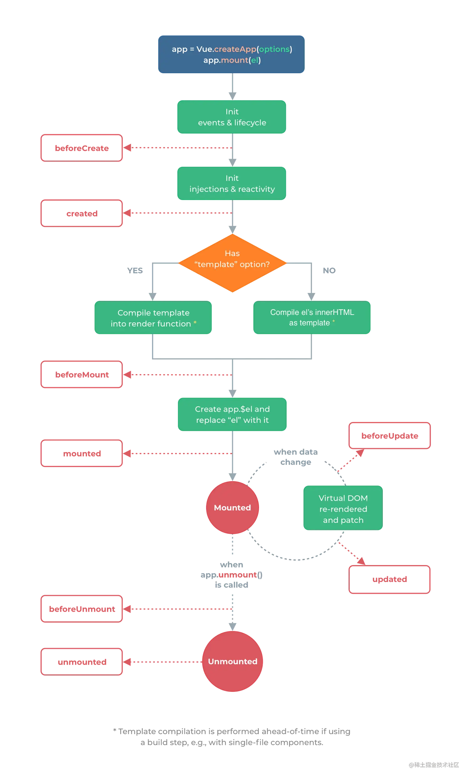
  • 生命周期变动

image.png

结尾

先总结这些。

这是发掘金的第一篇文章,着实艰难。先记录一些比较简单易懂的更新,关于组合式API,响应性原理相关的更新,根据以后实际项目经验再单读写学习笔记。最近工作也比较忙,希望接下来能尽快将vue3应用于实际项目开发中。