面试竟然被这31道Android基础题难倒了?持续更新中

239 阅读3分钟

总结

首先是感觉自己的基础还是不够吧,大厂好像都喜欢问这些底层原理。

另外一部分原因在于资料也还没有看完,一面时凭借那份资料考前突击恶补个几天居然也能轻松应对(在这里还是要感谢那份资料,真的牛),于是自我感觉良好,资料就没有怎么深究下去了。

之前的准备只涉及了Java、Android、计网、数据结构与算法这些方面,面对面试官对其他基础课程的考察显得捉襟见肘。

下一步还是要查漏补缺,进行针对性复习。

最后的最后,那套资料这次一定要全部看完,是真的太全面了,各个知识点都涵盖了,几乎我面试遇到的所有问题的知识点这里面都有!在这里也免费分享给大家,希望大家不要犯和我一样的错误呀!!!一定要看完!

资料获取方式:点击我的腾讯文档

那企业需要什么样的移动开发人才?移动开发者还需要学习什么实现架构进阶呢?

接下来我们看一份阿里P7级别资深移动架构师成长路线。

通过这份成长路线图,我们一起分享学习移动开发者实现架构进阶还需要学习什么?

一、掌握架构师筑基必备技能

img

二、掌握Android框架体系架构

img

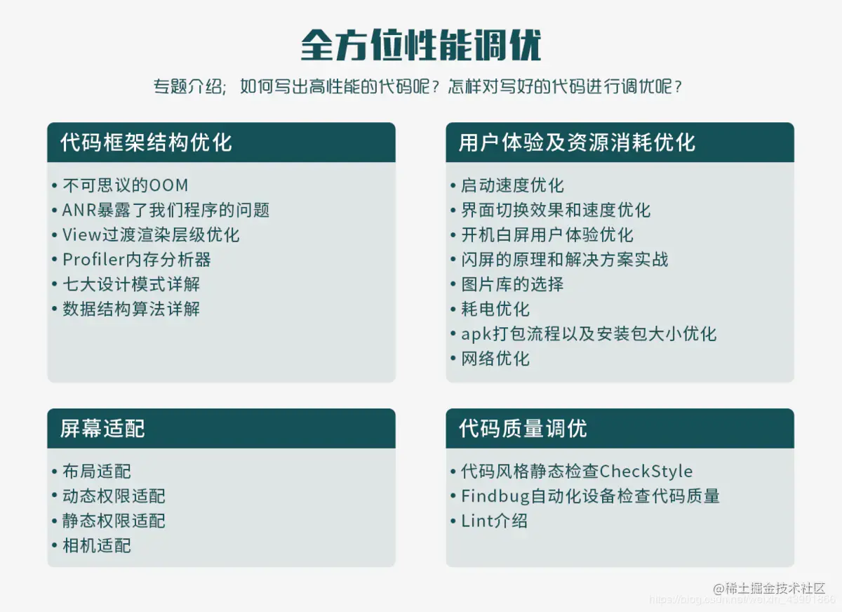
三、学会360°全方位性能调优

img

四、通过设计思想解读开源框架

img

五、学习NDK模块开发

img

六、通过实战炼成移动架构师

img

七、学会开发微信小程序

img

八、掌握hybrid开发与Flutter

img

小福利:

在当下这个碎片化信息环境的时代,很多资源都可以在网络上找到,只取决于你愿不愿意找或是找的方法对不对了

很多朋友不是没有资料,大多都是有几十上百个G,但是杂乱无章,不知道怎么看从哪看起,甚至是看后就忘

如果大家觉得自己在网上找的资料非常杂乱、不成体系的话,我也分享一套给大家,比较系统,我平常自己也会经常研读。

2021大厂最新Android面试真题解析

Android大厂面试真题解析

各个模块学习视频:如数据结构与算法

算法与数据结构资料图

只有系统,有方向的学习,才能在段时间内迅速提高自己的技术。 一线互联网架构师

这份体系学习笔记,适应人群:**第一,**学习知识比较碎片化,没有合理的学习路线与进阶方向。**第二,**开发几年,不知道如何进阶更进一步,比较迷茫。第三,到了合适的年纪,后续不知道该如何发展,转型管理,还是加强技术研究。如果你有需要,我这里恰好有为什么,不来领取!说不定能改变你现在的状态呢!点赞+评论即可获得!

直接点击这里前往我的GitHub中下载,就可以白嫖啦,记得给文章点个赞哦。