你知道我是怎么过来的吗?Java程序员3个月从月薪6k涨到15k

577 阅读11分钟

先说一下自己的个人情况,大专生,18年通过校招进入湖南金蝶软件公司,干了接近3年的CRUD,今年年初,感觉自己不能够在这样下去了,长时间呆在一个舒适的环境会让一个人堕落!而我已经在一个企业干了三年的CRUD,已经让我变得不思进取,谈了2年的女朋友也因为我的心态和工资和我分手了。于是,我决定要改变现状,放眼于今年的金三银四!

刚开始准备时,自己都蒙了,3年的CRUD让我的技术没有一丝的进步,提升的只有我的年龄...

没办法,我找到了我的导师,作为他的得力弟子,在他了解了我的情况后(几乎就是Java基础开始),直接甩给我一份学习笔记说到:“去吧,这里有你需要的所有东西,不要来找我了,我都嫌丢人!”。

下面我们就来了解一下这份笔记有多厉害!(刚开始还以为导师在吹牛逼,结果学完直接给我导师给跪了...)

《Java中高级核心知识全面解析》这份文档总页数:524页。分为八个部分每个部分详细地讲解了核心知识点。

  • 第一部分 扎实的Java基础 (Java基础+容器+并发+JVM)
  • 第二部分 网络知识(计算机网络技术+HTTPS中的TLS)
  • 第三部分 Linux
  • 第四部分 数据结构与算法
  • 第五部分 数据库(MySQL+Redis)
  • 第六部分 系统设计(RestFul API+常用框架+认证授权+分布式+大型网站架构+微服务)
  • 第七部分 必会工具(Git+Docker)
  • 第八部分 面试指南(简历应该如何写+如何准备面试+我的学习方法)

由于整个笔记比较全面,内容相当的多 ,这里仅展示资料的一些截图,如有需要获取文中提到的 “Java中高级核心知识全面解析” 的朋友 文末 有直达获取地址。

第一部分 Java

(一). 基础

1. Java 基本功

  1. Java 入门(基础概念与常识)
  2. Java 语法
  3. 基本数据类型
  4. 方法(函数)

Java程序员3个月从月薪6k涨到15k,你知道我是怎么过来的吗?

2. Java 面向对象

  1. 类和对象
  2. 面向对象三大特征
  3. 修饰符
  4. 接口和抽象类
  5. 其它重要知识点

Java程序员3个月从月薪6k涨到15k,你知道我是怎么过来的吗?

3. Java 核心技术

  1. 集合
  2. 异常
  3. 多线程
  4. 文件与 I\O 流

Java程序员3个月从月薪6k涨到15k,你知道我是怎么过来的吗?

(二). 容器

1. ArrayList

  1. ArrayList简介
  2. ArrayList核心源码
  3. ArrayList源码分析
  4. ArrayList经典Demo

Java程序员3个月从月薪6k涨到15k,你知道我是怎么过来的吗?

2. LinkedList

  1. 简介
  2. 内部结构分析
  3. LinkedList源码分析
  4. LinkedList类常用方法测试

Java程序员3个月从月薪6k涨到15k,你知道我是怎么过来的吗?

3. HashMap

  1. HashMap 简介
  2. 底层数据结构分析
  3. HashMap源码分析
  4. get方法
  5. resize方法
  6. HashMap常用方法测试

Java程序员3个月从月薪6k涨到15k,你知道我是怎么过来的吗?

(三). 并发

1. 并发容器

  1. JDK 提供的并发容器总结
  2. ConcurrentHashMap
  3. CopyOnWriteArrayList
  4. ConcurrentLinkedQueue
  5. BlockingQueue
  6. ConcurrentSkipListMap

Java程序员3个月从月薪6k涨到15k,你知道我是怎么过来的吗?

2. 线程池

  1. 使用线程池的好处
  2. Executor 框架
  3. (重要)ThreadPoolExecutor 类简单介绍
  4. (重要)ThreadPoolExecutor 使用示例
  5. 几种常见的线程池详解
  6. ScheduledThreadPoolExecutor 详解
  7. 线程池大小确定

Java程序员3个月从月薪6k涨到15k,你知道我是怎么过来的吗?

3. 乐观锁与悲观锁

  1. 何谓悲观锁与乐观锁
  2. 乐观锁常见的两种实现方式
  3. 乐观锁的缺点
  4. CAS与synchronized的使用情景

Java程序员3个月从月薪6k涨到15k,你知道我是怎么过来的吗?

4. Atomic

  1. Atomic 原子类介绍
  2. 基本类型原子类
  3. 数组类型原子类
  4. 引用类型原子类
  5. 对象的属性修改类型原子类

Java程序员3个月从月薪6k涨到15k,你知道我是怎么过来的吗?

5. AQS

  1. AQS 简单介绍
  2. AQS 原理
  3. Semaphore(信号量)-允许多个线程同时访问
  4. CountDownLatch (倒计时器)
  5. CyclicBarrier(循环栅栏)
  6. ReentrantLock 和 ReentrantReadWriteLock

Java程序员3个月从月薪6k涨到15k,你知道我是怎么过来的吗?

(四). JVM

1. Java内存区域

  1. 概述
  2. 运行时数据区域
  3. HotSpot 虚拟机对象探秘
  4. 重点补充内容

Java程序员3个月从月薪6k涨到15k,你知道我是怎么过来的吗?

2. JVM垃圾回收

  1. 揭开 JVM 内存分配与回收的神秘面纱
  2. 对象已经死亡?
  3. 垃圾收集算法
  4. 垃圾收集器

Java程序员3个月从月薪6k涨到15k,你知道我是怎么过来的吗?

3. JDK 监控和故障处理工具

  1. JDK 命令行工具
  2. JDK 可视化分析工具

Java程序员3个月从月薪6k涨到15k,你知道我是怎么过来的吗?

4. 类文件结构

  1. 概述
  2. Class 文件结构总结

Java程序员3个月从月薪6k涨到15k,你知道我是怎么过来的吗?

5. 类加载过程

  1. 类加载过程
  2. 卸载

Java程序员3个月从月薪6k涨到15k,你知道我是怎么过来的吗?

6. 类加载器

  1. 回顾一下类加载过程
  2. 类加载器总结
  3. 双亲委派模型
  4. 自定义类加载器

Java程序员3个月从月薪6k涨到15k,你知道我是怎么过来的吗?

二、网络

(一). 计算机网络知识

  1. 计算机概述
  2. 物理层
  3. 数据链路层
  4. 网络层
  5. 运输层
  6. 应用层

Java程序员3个月从月薪6k涨到15k,你知道我是怎么过来的吗?

(二). HTTPS中的TLS

  1. SSL 与 TLS
  2. 从网络协议的角度理解 HTTPS
  3. 从密码学的角度理解 HTTPS
  4. RSA 简单示例

Java程序员3个月从月薪6k涨到15k,你知道我是怎么过来的吗?

三、Linux

(一). 从认识操作系统开始

  1. 操作系统简介
  2. 操作系统简单分类
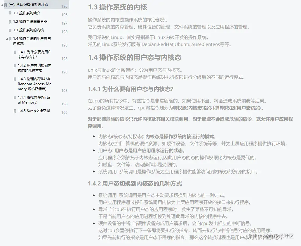
  3. 操作系统的内核
  4. 操作系统的用户态与内核态

Java程序员3个月从月薪6k涨到15k,你知道我是怎么过来的吗?

(二). 初探Linux

  1. Linux简介
  2. Linux诞生简介
  3. Linux的分类

Java程序员3个月从月薪6k涨到15k,你知道我是怎么过来的吗?

(三) Linux文件系统概览

  1. Linux文件系统简介
  2. Inode
  3. 文件类型与目录结构
  4. Linux目录树

Java程序员3个月从月薪6k涨到15k,你知道我是怎么过来的吗?

(四) Linux基本命令

  1. 目录切换命令
  2. 目录的操作命令(增删改查)
  3. 文件的操作命令(增删改查)
  4. 压缩文件的操作命令
  5. Linux的权限命令
  6. Linux 用户管理
  7. Linux系统用户组的管理
  8. 其他常用命令

Java程序员3个月从月薪6k涨到15k,你知道我是怎么过来的吗?

四、数据结构与算法

(一). 数据结构(布隆过滤器)

  1. 什么是布隆过滤器?
  2. 布隆过滤器的原理介绍
  3. 布隆过滤器使用场景
  4. 通过 Java 编程手动实现布隆过滤器
  5. 利用Google开源的 Guava中自带的布隆过滤器
  6. Redis 中的布隆过滤器

Java程序员3个月从月薪6k涨到15k,你知道我是怎么过来的吗?

五、数据库

(一). MySQL

  1. 基本操作
  2. 数据库操作
  3. 表的操作
  4. 数据操作
  5. 字符集编码
  6. 数据类型(列类型)
  7. 列属性(列约束)
  8. 建表规范
  9. SELECT
  10. UNION
  11. 子查询
  12. 连接查询(join)
  13. TRUNCATE
  14. 备份与还原
  15. 视图
  16. 事务(transaction)
  17. 锁表
  18. 触发器
  19. SQL编程
  20. 存储过程
  21. 用户和权限管理
  22. 表维护
  23. 杂项

Java程序员3个月从月薪6k涨到15k,你知道我是怎么过来的吗?

(二). Redis

  1. 5种基本数据结构
  2. 跳跃表
  3. 分布式锁深入探究
  4. Redlock分布式锁
  5. 如何做可靠的分布式锁,Redlock真的可行么
  6. 神奇的HyperLoglog解决统计问题
  7. 亿级数据过滤和布隆过滤器
  8. GeoHash查找附近的人
  9. 持久化
  10. 发布订阅与Stream
  11. [集群]入门实践教程
  12. Redis数据类型、编码、底层数据结构

Java程序员3个月从月薪6k涨到15k,你知道我是怎么过来的吗?

六、系统设计

(一). RestFul API

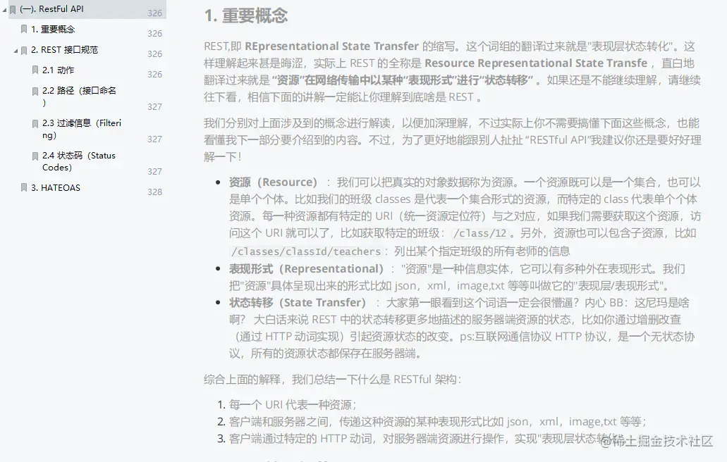
  1. 重要概念
  2. REST 接口规范
  3. HATEOAS

Java程序员3个月从月薪6k涨到15k,你知道我是怎么过来的吗?

(二). 常用框架

  1. Spring常见问题
  2. Spring常用注解
  3. Spring事务
  4. Spring IOC和 AOP详解
  5. Spring中 Bean 的作用域与生命周期
  6. SpringMVC 工作原理详解
  7. Spring中都用到了那些设计模式?

Java程序员3个月从月薪6k涨到15k,你知道我是怎么过来的吗?

(三). 认证授权(JWT、SSO)

  1. JWT 身份认证优缺点分析以及常见问题解决方案
  2. SSO 单点登录

Java程序员3个月从月薪6k涨到15k,你知道我是怎么过来的吗?

(四). 分布式

  1. 分布式相关概念入门
  2. Dubbo
  3. 消息队列其实很简单
  4. RabbitMQ
  5. RocketMQ
  6. Kafka
  7. API网关
  8. 分布式ID
  9. 限流的算法有哪些?
  10. Zookeeper

Java程序员3个月从月薪6k涨到15k,你知道我是怎么过来的吗?

(五). 大型网站架构

  1. 如何设计一个高可用系统?要考虑哪些地方?

Java程序员3个月从月薪6k涨到15k,你知道我是怎么过来的吗?

(六). 微服务

  1. Spring Cloud

Java程序员3个月从月薪6k涨到15k,你知道我是怎么过来的吗?

七、必会工具

(一). Git

  1. 版本控制
  2. 认识 Git
  3. Git 使用快速入门

Java程序员3个月从月薪6k涨到15k,你知道我是怎么过来的吗?

(二). Docker

  1. 认识容器
  2. 再来谈谈 Docker 的一些概念
  3. 容器 VS 虚拟机
  4. Docker 基本概念
  5. 常见命令
  6. Build Ship and Run
  7. 简单了解一下 Docker 底层原理
  8. 总结

Java程序员3个月从月薪6k涨到15k,你知道我是怎么过来的吗?

八、面试指南

(一). 程序员简历该怎么写

  1. 为什么说简历很重要?
  2. 下面这几点你必须知道
  3. 必须了解的两大法则
  4. 项目经历怎么写?
  5. 专业技能该怎么写?
  6. 排版注意事项
  7. 其他的一些小tips

Java程序员3个月从月薪6k涨到15k,你知道我是怎么过来的吗?

(二). 如何准备面试

  1. 如何获取大厂面试机会?
  2. 面试前的准备
  3. 面试之后复盘
  4. 如何学习?学会各种框架有必要吗?

Java程序员3个月从月薪6k涨到15k,你知道我是怎么过来的吗?

(三). Java学习路线和方法推荐

  1. Java 基础
  2. 操作系统与计算机网络
  3. 数据结构与算法
  4. 前端知识
  5. MySQL
  6. 常用工具
  7. 常用框架
  8. 多线程的简单使用
  9. 分布式
  10. 深入学习
  11. 微服务
  12. 总结

Java程序员3个月从月薪6k涨到15k,你知道我是怎么过来的吗?

写在最后

这份笔记上述的知识点我甚至都没有完全吃透,只掌握了80%,就能够完成大幅度的涨薪,虽然我在学习的过程中放弃了我所有的休息时间,甚至上班的时候都在摸鱼搞学习(长时间坐着没有运动,甚至得了痔疮...),但是我觉得是值得的,我牺牲了3个月时间,收获的不只是一个月接近9k的涨薪,还有一个努力学习,积极向上的心态!

金三银四已过半,是否还有很多小伙伴和之前的我一样,安于现状,温水煮青蛙,迟迟不肯做出改变,一直在一家公司做着CRUD,等到想要做出一些改变的时候缺发现自己的时间都被CRUD给占满了。工作几年增加的只有自己的年龄,技术一直停留在加入公司的那一天,甚至是有些许的退步。

不敢提涨薪,也没有资格提涨薪。比你年轻的人技术比你更好,最后只有一条路留给你:被裁!

希望大家能够时刻保持一颗积极向上的心,我始终相信一件事:机会永远是留给有准备的人。

获取方式:需要这份 《Java中高级核心知识全面解析》笔记 帮忙转发一下,关注后添加助理vx:yunduoa2019或扫描下图二维码,跟随助理指引自行获取