开发一年,拿下字节 30k*16 薪 offer,你慕了没?面试感受分享!

373 阅读3分钟

前段时间有个朋友出去面试,这次他面试目标比较清晰,面的都是业务量大、业务比较核心的部门。前前后后去了不少公司,几家大厂里,他说给他印象最深的是字节

image

3 轮技术面+1 轮 HR 面,他最终拿到了 30k*16 薪的 offer。

第一轮主要考察 Java 基础,二、三轮注重对应技术的掌握,以及对过往项目的业务理解,之所以令他印象深刻,是因为每轮都聊了一个半小时以上,确实让他受益匪浅。

他最终选择字节,除了这是最核心项目之外,还有一个原因,字节的福利号称业内最好,薪资也是同类公司中最高。

“薪资高、发展好、福利待遇优”似乎已经成为字节的标签。

而很多人觉得大厂门槛高:

“渣本双非学历进不了大厂!”

“工作不满 3 年进不了大厂!”

“非科班毕业的,进不了大厂!”

可能对于我这个渣本双非毕业的朋友来说,进字节,似乎并没有那么难,用他的话说,进大厂就靠一条,技术实力。

你只要技术实力够好+在面试中表现得还不错,就能拿下 offer。

但他也很清楚,想在短时间内提升到大厂的技术要求,不是靠他自己就能搞定的事情,所以当他在 Github 看见阿里大牛的一份《金三银四进阶提升笔记》,决定抓住这次机会。

在系统学习后,结果如他所愿,他通过了面试拿下了字节的 Offer。

为了帮助更多的朋友拿到心仪的工作,在此特地分享这份 Java 笔记。此笔记分为 8 大部分,分别为 Java、网络、Linux、数据结构与算法、数据库、系统设计、必会工具、面试指南。

由于篇幅原因,小编在此做不了过多展示,这份笔记小编已经整理成电子版 PDF,有需要这份整理成册的 Java 进阶提升笔记的朋友,> 已放到GitHub,需要可自取JAVA架构速成笔记

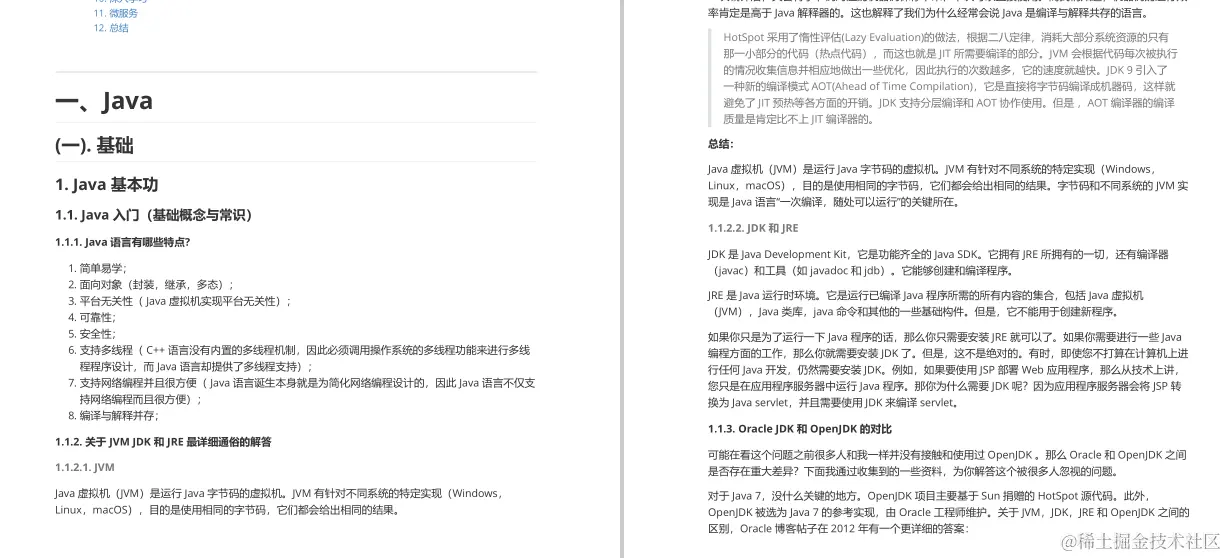
第一模块 Java

基础

容器

image

并发

JVM

第二模块 网络

(一). 计算机网络知识

(二). HTTPS 中的 TLS

第三模块 Linux

(一). 从认识操作系统开始

(二). 初探 Linux

(三) Linux 文件系统概览

(四) Linux 基本命令

第四模块 数据结构与算法

(一). 数据结构(布隆过滤器)

(二). 算法

第五模块 数据库

(一). MySQL

(二). Redis

第六模块 系统设计

(一). RestFul API

(二). 常用框架

(三). 认证授权(JWT、SSO)

(四). 分布式

(五). 大型网站架构

(六). 微服务

第七模块 必会工具

(一). Git

(二). Docker

第八模块 面试指南

image

总结

如果你还因为面试没有方向,这份笔记足以帮助到你了。

有需要这份整理成册的 Java 进阶提升笔记的朋友,> 已放到GitHub,需要可自取JAVA架构速成笔记