“阿里爸爸”新产(珠峰版)Java面试笔记,已经有人拿了12家大厂offer

512 阅读3分钟

我能拿下12家大厂offer都归功于这份阿里内部(珠峰版)Java面试笔记,这份笔记包含多家中小厂,比如像阿里、百度、字节、腾讯、京东这些大厂的面试真题(含答案),熬夜啃完之后,感觉收获颇多

那么这份阿里内部(珠峰版)Java面试笔记的内容都有什么呢?

接下来,我来为大家展示目录内容

全靠阿里内部(珠峰版)Java面试笔记,成功拿下12家大厂offer

阿里内部面试笔记的大纲内容:

  • 阿里巴巴高并发秒杀架构展示
  • 分布式
  • 中间件
  • 数据库
  • 设计模式与实践
  • 数据结构与算法
  • 阿里巴巴面试真实场景还原

这些笔记我已经整理好了,可以分享给大家,领取方式放在文末,希望能帮助到大家,让大家拿到自己满意的大厂offer!

阿里巴巴高并发秒杀架构展示

全靠阿里内部(珠峰版)Java面试笔记,成功拿下12家大厂offer

阿里巴巴中文站商品信息如何存放

全靠阿里内部(珠峰版)Java面试笔记,成功拿下12家大厂offer

MySQL的扩展性瓶颈

全靠阿里内部(珠峰版)Java面试笔记,成功拿下12家大厂offer

分布式

全靠阿里内部(珠峰版)Java面试笔记,成功拿下12家大厂offer

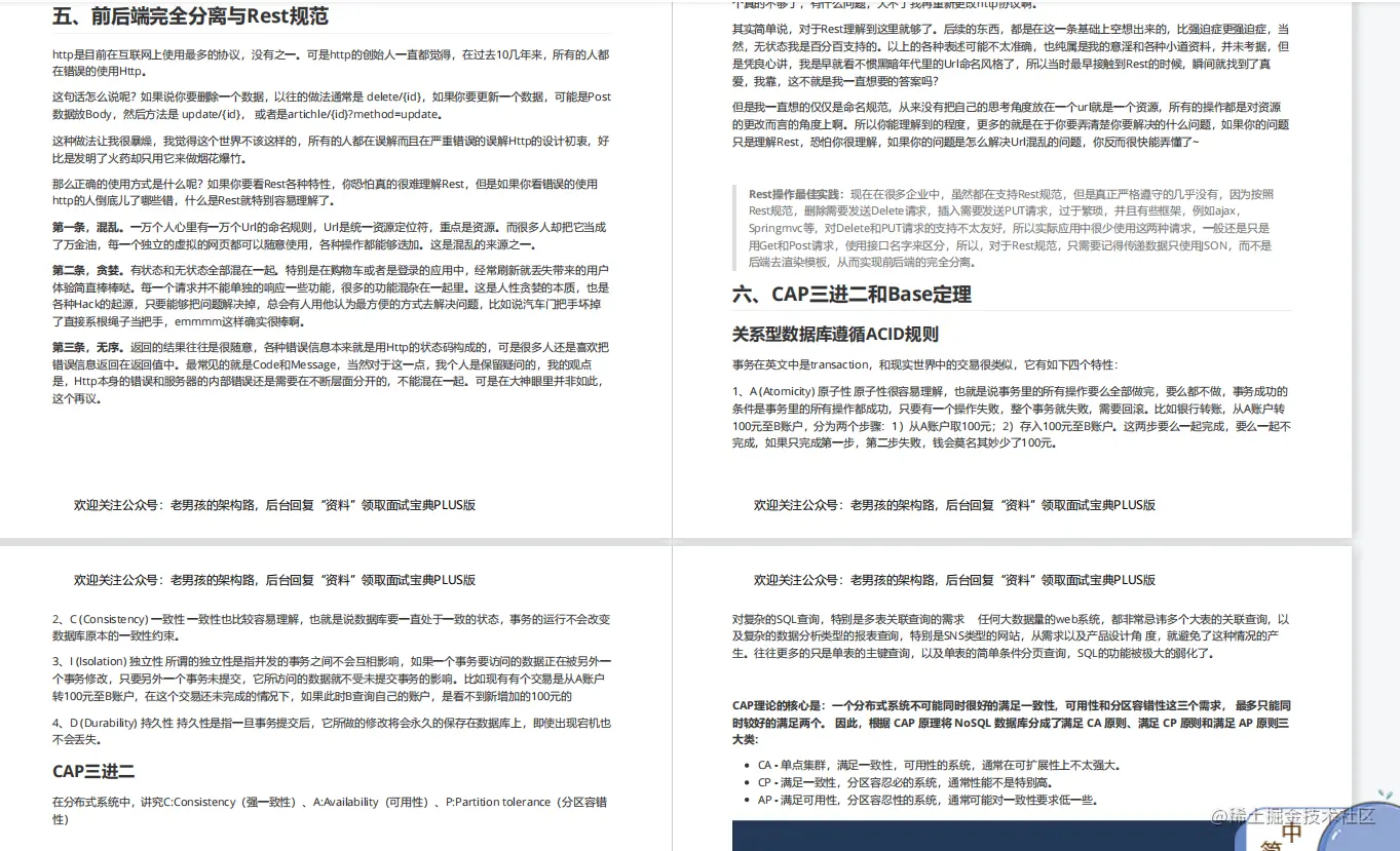
前后端完全分离与Rest规范

全靠阿里内部(珠峰版)Java面试笔记,成功拿下12家大厂offer

中间件

全靠阿里内部(珠峰版)Java面试笔记,成功拿下12家大厂offer

redis的过期策略以及内存淘汰机制

全靠阿里内部(珠峰版)Java面试笔记,成功拿下12家大厂offer

缓存穿透和缓存雪崩

全靠阿里内部(珠峰版)Java面试笔记,成功拿下12家大厂offer

数据库

全靠阿里内部(珠峰版)Java面试笔记,成功拿下12家大厂offer

MVCC(多版本并发控制)

全靠阿里内部(珠峰版)Java面试笔记,成功拿下12家大厂offer

间隙锁与幻读

全靠阿里内部(珠峰版)Java面试笔记,成功拿下12家大厂offer

设计模式与实践

全靠阿里内部(珠峰版)Java面试笔记,成功拿下12家大厂offer

OOP五大原则SOLID

全靠阿里内部(珠峰版)Java面试笔记,成功拿下12家大厂offer

Zookeeper

全靠阿里内部(珠峰版)Java面试笔记,成功拿下12家大厂offer

数据结构与算法

全靠阿里内部(珠峰版)Java面试笔记,成功拿下12家大厂offer

红黑树

全靠阿里内部(珠峰版)Java面试笔记,成功拿下12家大厂offer

全靠阿里内部(珠峰版)Java面试笔记,成功拿下12家大厂offer

B+树

全靠阿里内部(珠峰版)Java面试笔记,成功拿下12家大厂offer

HashMap

全靠阿里内部(珠峰版)Java面试笔记,成功拿下12家大厂offer

JVM内存管理算法

全靠阿里内部(珠峰版)Java面试笔记,成功拿下12家大厂offer

阿里巴巴面试真题举例

全靠阿里内部(珠峰版)Java面试笔记,成功拿下12家大厂offer

设计一个分布式环境下全局唯一的发号器

全靠阿里内部(珠峰版)Java面试笔记,成功拿下12家大厂offer

全靠阿里内部(珠峰版)Java面试笔记,成功拿下12家大厂offer

设计一个分布式锁

全靠阿里内部(珠峰版)Java面试笔记,成功拿下12家大厂offer

总结

大概就分享到这里了,因为文章限制,**完整版阿里内部疯传的“Java面试笔记”**只能展示一部分,有需要参考学习的朋友帮忙转发一下,关注后添加助理vx:yunduoa2019或扫描下图二维码,跟随助理指引自行获取

祝君前程似锦,各位看官offer不断!好运连连!