Git Flow 的正确使用姿势

2,570 阅读3分钟

Git Flow 的概念

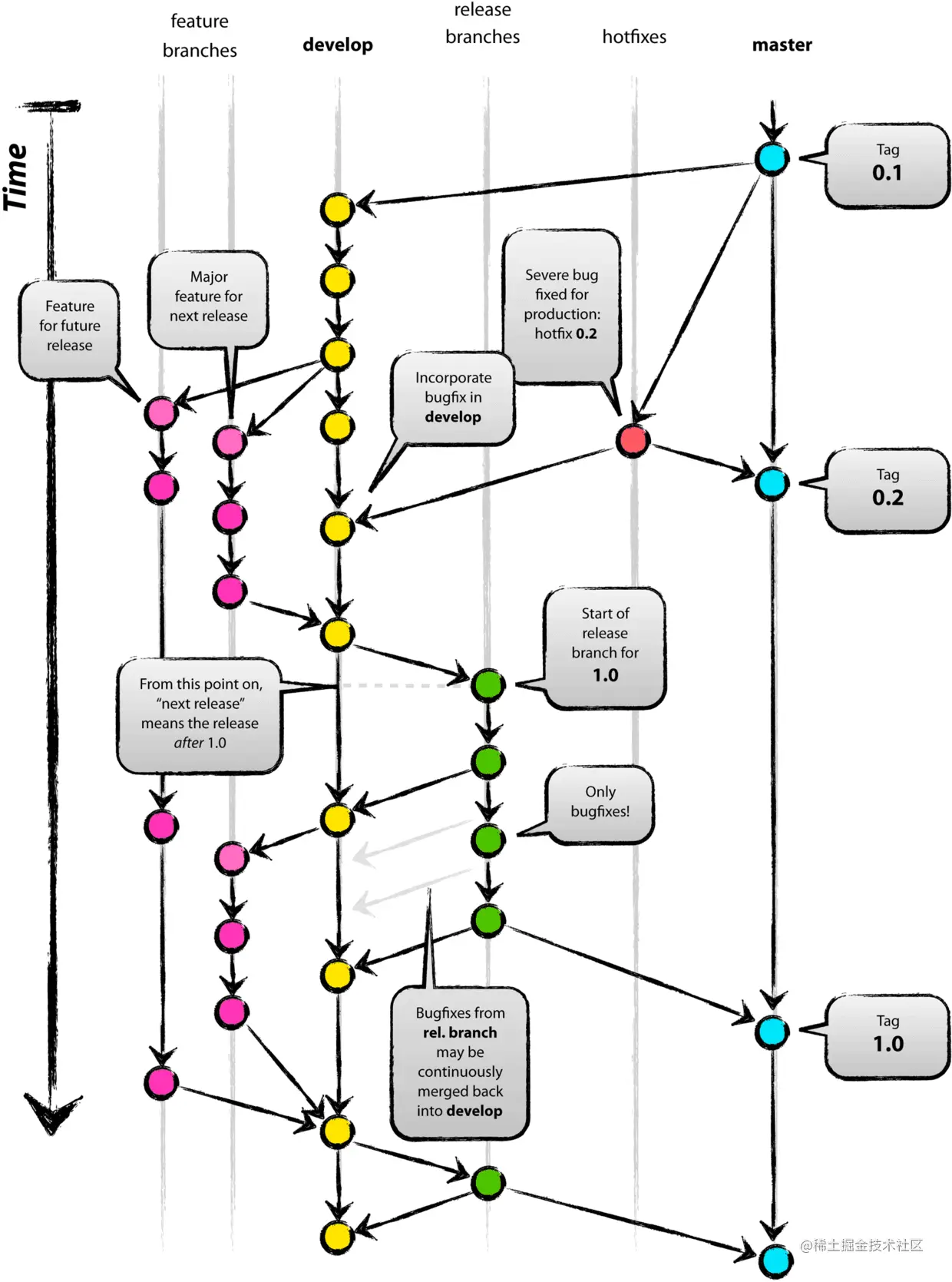
  在使用Git的过程中如果没有清晰流程和规划,否则,每个人都提交一堆杂乱无章的commit,项目很快就会变得难以协调和维护。 Git版本管理同样需要一个清晰的流程和规范。 Vincent Driessen 为了解决这个问题提出了 A Successful Git Branching Model 以下是基于Vincent Driessen提出的Git Flow 流程图 gitflow.png

Git Flow 的常用分支

Production 分支

也就是我们经常使用的Master分支,这个分支最近发布到生产环境的代码,最近发布的Release, 这个分支只能从其他分支合并,不能在这个分支直接修改

Develop 分支

这个分支是我们是我们的主开发分支,包含所有要发布到下一个Release的代码,这个主要合并与其他分支,比如Feature分支

Feature 分支

这个分支主要是用来开发一个新的功能,一旦开发完成,我们合并回Develop分支进入下一个Release

Release分支

当你需要一个发布一个新Release的时候,我们基于Develop分支创建一个Release分支,完成Release后,我们合并到Master和Develop分支

Hotfix分支

当我们在Production发现新的Bug时候,我们需要创建一个Hotfix, 完成Hotfix后,我们合并回Master和Develop分支,所以Hotfix的改动会进入下一个Release

Git Flow 如何使用

Master/Devlop 分支

所有在Master分支上的Commit应该打上Tag,一般情况下Master不存在Commit,Devlop分支基于Master分支创建
图侵删

Feature 分支

Feature分支做完后,必须合并回Develop分支, 合并完分支后一般会删点这个Feature分支,毕竟保留下来意义也不大。 图侵删

Release 分支

Release分支基于Develop分支创建,打完Release分支之后,我们可以在这个Release分支上测试,修改Bug等。同时,其它开发人员可以基于Develop分支新建Feature (记住:一旦打了Release分支之后不要从Develop分支上合并新的改动到Release分支)发布Release分支时,合并Release到Master和Develop, 同时在Master分支上打个Tag记住Release版本号,然后可以删除Release分支了。 图侵删

Hotfix 分支

hotfix分支基于Master分支创建,开发完后需要合并回Master和Develop分支,同时在Master上打一个tag。 图侵删

Git Flow 命令示例

创建 Devlop

git branch develop  
git push -u origin develop

开始 Feature

# 通过develop新建feaeure分支
git checkout -b feature develop
# 或者, 推送至远程服务器:
git push -u origin feature    

# 修改md文件   
git status
git add .
git commit    

完成 Feature

git pull origin develop
git checkout develop 

#--no-ff:不使用fast-forward方式合并,保留分支的commit历史
#--squash:使用squash方式合并,把多次分支commit历史压缩为一次

git merge --no-ff feature
git push origin develop

git branch -d some-feature

# 如果需要删除远程feature分支:
git push origin --delete feature   

开始 Release

git checkout -b release-0.1.0 develop

完成 Release

git checkout master
git merge --no-ff release-0.1.0
git push

git checkout develop
git merge --no-ff release-0.1.0
git push


git branch -d release-0.1.0
git push origin --delete release-0.1.0   

# 合并master/devlop分支之后,打上tag 
git tag -a v0.1.0 master
git push --tags

开始 Hotfix

git checkout -b hotfix-0.1.1 master  

完成 Hotfix

git checkout master
git merge --no-ff hotfix-0.1.1
git push


git checkout develop
git merge --no-ff hotfix-0.1.1
git push

git branch -d hotfix-0.1.1
git push origin --delete  hotfix-0.1.1 


git tag -a v0.1.1 master
git push --tags

使用建议

如果你的代码没有清晰流程和规划,那么强烈推荐使用Vincent Driessen 提出的GIt flow 让你的代码管理骚起来。

结尾

本站文章图片等等来源于网络,仅作为学习之用,版权归原作者所有.如果侵犯了您的权益,请来信告知,我会尽快删除.