【语音识别】基于matlab功率谱和倍频法男女生识别【含Matlab源码 705期】

806 阅读6分钟

一、简介

1 语音信号倍频程谱、1/3倍频程谱
在这里插入图片描述
在这里插入图片描述
在这里插入图片描述
在这里插入图片描述
在这里插入图片描述
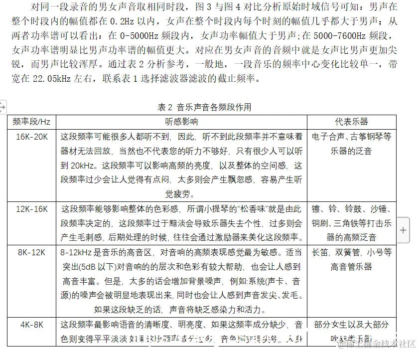
2 原始信号频谱、功率谱及功率谱密度分析
2.1频谱分析
由图1和图2的(男/女声)原始信号频谱对比分析可知,女声的频谱幅值在每个频段基本都大于男声,且在1000Hz处女声的频谱幅值大于800,而男声的小于800;在6000以上频段女声的频谱幅值较男声的明显更大。
2.2功率谱及功率谱密度分析
这段录音是非周期性的,可将其看作随机信号处理,一个信号有三个组成部分:幅值、相位和频率成分。对于随机信号而言,这三个组成部分都是随机的,当然它的幅值是围绕平均值在交变,包含所有的频率成分,相位完全杂乱无序。任一时刻与下一时刻之间没有任何关联,所以,不能用确定的数学函数来表征,只能从统计学角度来分析处理。将一个信号从时域通过FFT变换到频域,得到的直接结果就是所谓的频谱,频谱是复数形式,有幅值和相位。由于频谱是复数形式,包含相位信息,当信号中包含不相关的噪声成分时,由于噪声成分的相位是杂乱无序的,那么多次线性平均之后,可以将不相关的噪声平均掉。
在这里插入图片描述
在这里插入图片描述
在这里插入图片描述
在这里插入图片描述

二、源代码

clc;
clear;
close all;
%%原始声音信号
[x,fs]=audioread('男声.m4a');%读取声音信号
N=length(x);
t=(0:1/fs:(N-1)/fs);%定义采样时间
figure(1);
subplot(2,2,1);
plot(t,x);
axis([0 60 -0.3 0.3]);
title('(男声)声音信号时域');
xlabel('时间');
ylabel('幅值');
y=fft(x,N);
y1=abs(y);       %计算双边谱
y2=y1(1:N/2+1);    %计算单边谱
f=fs*(0:(N/2))/N;  %计算频率
P=y2.^2;  %功率计算
subplot(2,2,2);
plot(f,y2);
axis([0 7600 0 900]);
title('原始信号频谱');
xlabel('频率');
ylabel('幅值');
subplot(2,2,3);
plot(f,P);
title('原始信号功率谱');
xlabel('频率');
ylabel('功率值'); 
%倍频程计算
n=1/3;                                     %倍频程数
k=0;                                       %循环次数初始化     
w2=22.4;                                   %初始化w2,人耳能听到的声音范围20Hz-20KHz 
while(w2<=fs/2)                            %循环到w2>Fs/2         
    w1=w2;         
    w2=w1*2^n;         
    k=k+1;     
end
w2=22.4; 
m=1:1:k-1;
centerf(m)=zeros(length(m),1);
r(m)=zeros(length(m),1);
for m=1:1:k-1                             %m从1每次加1,直到m=k-1         
    w1=w2;                                %确定频带下限频率w1         
    w2=w1*2^n;                            %确定频带上限频率w2          
    centerf(m)=(w1+w2)/2;                 %计算中心频率centerf 
    n1=round(w1/(fs/N));
    n2=round(w2/(fs/N));
    y3=y1(n1-1:n2-1);
    n3=length(y3);
    r(m)=sum(((y3).^2)/n3);%每个频程的平均功率
end
pref=2e-5;%参考声压
subplot(2,2,4);
stem(centerf,20*log10(r/pref));
xlabel('中心频率');
ylabel('能量');
title('1/3倍频程谱');

figure(2);
%倍频程计算
n=1;                                       %倍频程数
k=0;                                       %循环次数初始化     
w2=22.4;                                   %初始化w2,人耳能听到的声音范围20Hz-20KHz 
while(w2<=fs/2)                            %循环到w2>Fs/2         
    w1=w2;         
    w2=w1*2^n;         
    k=k+1;     
end
w2=22.4; 
m=1:1:k-1;
centerf(m)=zeros(length(m),1);
r(m)=zeros(length(m),1);
for m=1:1:k-1                             %m从1每次加1,直到m=k-1         
    w1=w2;                                %确定频带下限频率w1         
    w2=w1*2^n;                            %确定频带上限频率w2          
    centerf(m)=(w1+w2)/2;                 %计算中心频率centerf 
    n1=round(w1/(fs/N));
    n2=round(w2/(fs/N));
    y3=y1(n1-1:n2-1);
    n3=length(y3);
    r(m)=sum(((y3).^2)/n3);%每个频程的平均功率
end
pref=2e-5;%参考声压
subplot(211);
stem(centerf,20*log10(r/pref));
xlabel('中心频率');
ylabel('能量');
title('倍频程谱');

n=1/3;                                       %倍频程数
k=0;                                       %循环次数初始化     
w2=22.4;                                   %初始化w2,人耳能听到的声音范围20Hz-20KHz 
while(w2<=fs/2)                            %循环到w2>Fs/2         
    w1=w2;         
    w2=w1*2^n;         
    k=k+1;     
end
%%原始声音信号
[x,fs]=audioread('C:\Users\lenovo\Desktop\326a7c94289093dcf4885157a5936c6b\男女声音识别大作业\男声.m4a');%读取声音信号
N=length(x);
t=(0:1/fs:(N-1)/fs);%定义采样时间
figure(1);
subplot(221);
plot(t,x);
axis([0 60 -0.3 0.3]);
title('(男声)声音信号时域');
xlabel('时间');
ylabel('幅值');
y=fft(x,N);
y1=abs(y);       %计算双边谱
y2=y1(1:N/2+1);    %计算单边谱
f=fs*(0:(N/2))/N;  %计算频率
P=y2.^2;  %功率计算
subplot(223);
plot(f,P);
title('(男声)原始信号功率谱');
xlabel('频率');
ylabel('功率值'); 

figure(2);
subplot(321);
plot(f,y2);
axis([0 7600 0 900]);
title('(男声)原始信号频谱');
xlabel('频率');
ylabel('幅值');
%倍频程计算
n=1;                                       %倍频程数
k=0;                                       %循环次数初始化     
w2=22.4;                                   %初始化w2,人耳能听到的声音范围20Hz-20KHz 
while(w2<=fs/2)                            %循环到w2>Fs/2         
    w1=w2;         
    w2=w1*2^n;         
    k=k+1;     
end
w2=22.4; 
m=1:1:k-1;
centerf(m)=zeros(length(m),1);
r(m)=zeros(length(m),1);
for m=1:1:k-1                             %m从1每次加1,直到m=k-1         
    w1=w2;                                %确定频带下限频率w1         
    w2=w1*2^n;                            %确定频带上限频率w2          
    centerf(m)=sqrt(w1*w2);                 %计算中心频率centerf 
    n1=round(w1/(fs/N));
    n2=round(w2/(fs/N));
    y3=y1(n1-1:n2-1);
    n3=length(y3);
    r(m)=sum(((y3).^2)/n3);%每个频带内频谱谱线幅值的均方根之和
end
pref=2e-5;%参考声压
subplot(323);
bar(20*log10(r/pref));%计算分贝值
set(gca,'XTick',(1:1:10)); grid   
set(gca,'XTickLabels',round(centerf(1:1:length(centerf))));
xlabel('中心频率/Hz');
ylabel('声压/dB');
title('(男声)倍频程谱');

n=1/3;                                       %倍频程数
k=0;                                       %循环次数初始化     
w2=22.4;                                   %初始化w2,人耳能听到的声音范围20Hz-20KHz 
while(w2<=fs/2)                            %循环到w2>Fs/2         
    w1=w2;         
    w2=w1*2^n;         
    k=k+1;     
end
w2=22.4; 
m=1:1:k-1;
centerf(m)=zeros(length(m),1);
r(m)=zeros(length(m),1);
for m=1:1:k-1                             %m从1每次加1,直到m=k-1         
    w1=w2;                                %确定频带下限频率w1         
    w2=w1*2^n;                            %确定频带上限频率w2          
    centerf(m)=sqrt(w1*w2);                 %计算中心频率centerf 
    n1=round(w1/(fs/N));
    n2=round(w2/(fs/N));
    y3=y1(n1-1:n2-1);
    n3=length(y3);
    r(m)=sum(((y3).^2)/n3);%每个频带内频谱谱线幅值的均方根之和
end
pref=2e-5;%参考声压
subplot(325);
bar(20*log10(r/pref));%计算分贝值
set(gca,'XTick',(1:1:30)); grid   
set(gca,'XTickLabels',round(centerf(1:1:length(centerf))));
xlabel('中心频率/Hz');
ylabel('声压/dB');
title('(男声)三分之一倍频程谱');

%%女声倍频程分析
clc;
clear;
%原始声音信号
[x,fs]=audioread('C:\Users\lenovo\Desktop\326a7c94289093dcf4885157a5936c6b\男女声音识别大作业\女声.m4a');%读取声音信号
N=length(x);
t=(0:1/fs:(N-1)/fs);%定义采样时间
figure(1);
subplot(222);
plot(t,x);
axis([0 60 -0.3 0.3]);
title('(女声)声音信号时域');
xlabel('时间');
ylabel('幅值');
y=fft(x,N);
y1=abs(y);       %计算双边谱
y2=y1(1:N/2+1);    %计算单边谱
f=fs*(0:(N/2))/N;  %计算频率
P=y2.^2;  %功率计算
subplot(224);
plot(f,P);
title('(女声)原始信号功率谱');
xlabel('频率');
ylabel('功率值'); 

figure(2);
subplot(322);
plot(f,y2);
axis([0 7600 0 900]);
title('(女声)原始信号频谱');
xlabel('频率');
ylabel('幅值');
%倍频程计算
n=1;                                       %倍频程数
k=0;                                       %循环次数初始化     
w2=22.4;                                   %初始化w2,人耳能听到的声音范围20Hz-20KHz 
while(w2<=fs/2)                            %循环到w2>Fs/2         
    w1=w2;         
    w2=w1*2^n;         
    k=k+1;     
end

三、运行结果

在这里插入图片描述
在这里插入图片描述
在这里插入图片描述
在这里插入图片描述

四、备注

版本:2014a