【语音处理】基于matlab GUI双音多频(DTMF)信号检测【含Matlab源码 512期】

214 阅读4分钟

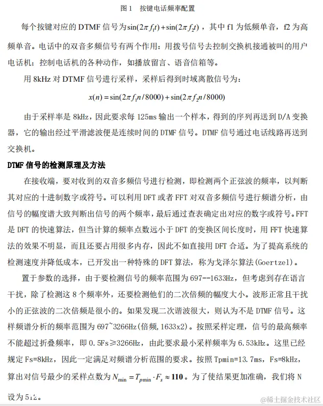
一、简介

在这里插入图片描述
在这里插入图片描述
在这里插入图片描述
在这里插入图片描述
在这里插入图片描述
在这里插入图片描述
在这里插入图片描述
在这里插入图片描述

二、源代码

function varargout = mygui(varargin)
% MYGUI MATLAB code for mygui.fig
%      MYGUI, by itself, creates a new MYGUI or raises the existing
%      singleton*.
%
%      H = MYGUI returns the handle to a new MYGUI or the handle to
%      the existing singleton*.
%
%      MYGUI('CALLBACK',hObject,eventData,handles,...) calls the local
%      function named CALLBACK in MYGUI.M with the given input arguments.
%
%      MYGUI('Property','Value',...) creates a new MYGUI or raises the
%      existing singleton*.  Starting from the left, property value pairs are
%      applied to the GUI before mygui_OpeningFcn gets called.  An
%      unrecognized property name or invalid value makes property application
%      stop.  All inputs are passed to mygui_OpeningFcn via varargin.
%
%      *See GUI Options on GUIDE's Tools menu.  Choose "GUI allows only one
%      instance to run (singleton)".
%
% See also: GUIDE, GUIDATA, GUIHANDLES

% Edit the above text to modify the response to help mygui

% Last Modified by GUIDE v2.5 09-Nov-2019 22:01:11

% Begin initialization code - DO NOT EDIT
gui_Singleton = 1;
gui_State = struct('gui_Name',       mfilename, ...
                   'gui_Singleton',  gui_Singleton, ...
                   'gui_OpeningFcn', @mygui_OpeningFcn, ...
                   'gui_OutputFcn',  @mygui_OutputFcn, ...
                   'gui_LayoutFcn',  [] , ...
                   'gui_Callback',   []);
if nargin && ischar(varargin{1})
    gui_State.gui_Callback = str2func(varargin{1});
end

if nargout
    [varargout{1:nargout}] = gui_mainfcn(gui_State, varargin{:});
else
    gui_mainfcn(gui_State, varargin{:});
end
% End initialization code - DO NOT EDIT
global SNR;



% --- Executes just before mygui is made visible.
function mygui_OpeningFcn(hObject, eventdata, handles, varargin)
% This function has no output args, see OutputFcn.
% hObject    handle to figure
% eventdata  reserved - to be defined in a future version of MATLAB
% handles    structure with handles and user data (see GUIDATA)
% varargin   command line arguments to mygui (see VARARGIN)

% Choose default command line output for mygui
handles.output = hObject;

% Update handles structure
guidata(hObject, handles);

% UIWAIT makes mygui wait for user response (see UIRESUME)
% uiwait(handles.figure1);


% --- Outputs from this function are returned to the command line.
function varargout = mygui_OutputFcn(hObject, eventdata, handles) 
% varargout  cell array for returning output args (see VARARGOUT);
% hObject    handle to figure
% eventdata  reserved - to be defined in a future version of MATLAB
% handles    structure with handles and user data (see GUIDATA)

% Get default command line output from handles structure
varargout{1} = handles.output;


% --- Executes on button press in pushbutton1.
function pushbutton1_Callback(hObject, eventdata, handles)
global SNR;%设置全局变量SNR
SNR=str2double(get(handles.edit2,'String'));%由信噪比输入框得到SNR
s='4';%此按钮对应的输入符号为'4'
y1=mysound(s);%得到加噪声后得dtft信号
y2=mygeortzel(y1);%戈泽尔算法解码
y3=georeceive(y2);
y4=myfft(y1);%FFT算法解码
set(handles.text17,'String',y3);%输出戈泽尔算法解码的值
set(handles.text12,'String',y4);%输出FFT算法解码得值
set(handles.text13,'string','4');%输出输入的原始键值

% hObject    handle to pushbutton1 (see GCBO)
% eventdata  reserved - to be defined in a future version of MATLAB
% handles    structure with handles and user data (see GUIDATA)


% --- Executes on button press in pushbutton2.
function pushbutton2_Callback(hObject, eventdata, handles)
global SNR;
SNR=str2double(get(handles.edit2,'String'));
s='1';
y1=mysound(s);
y2=mygeortzel(y1);
y3=georeceive(y2);
y4=myfft(y1);
set(handles.text17,'String',y3);
set(handles.text12,'String',y4);
set(handles.text13,'string','1');

% hObject    handle to pushbutton2 (see GCBO)
% eventdata  reserved - to be defined in a future version of MATLAB
% handles    structure with handles and user data (see GUIDATA)


% --- Executes on button press in pushbutton3.
function pushbutton3_Callback(hObject, eventdata, handles)
global SNR;
SNR=str2double(get(handles.edit2,'String'));
s='7';
y1=mysound(s);
y2=mygeortzel(y1);
y3=georeceive(y2);
y4=myfft(y1);
set(handles.text17,'String',y3);
set(handles.text12,'String',y4);
set(handles.text13,'string','7');

% hObject    handle to pushbutton3 (see GCBO)
% eventdata  reserved - to be defined in a future version of MATLAB
% handles    structure with handles and user data (see GUIDATA)


% --- Executes on button press in pushbutton4.
function pushbutton4_Callback(hObject, eventdata, handles)
global SNR;
SNR=str2double(get(handles.edit2,'String'));
s='*';
y1=mysound(s);
y2=mygeortzel(y1);
y3=georeceive(y2);
y4=myfft(y1);
set(handles.text17,'String',y3);
set(handles.text12,'String',y4);
set(handles.text13,'string','*');

% hObject    handle to pushbutton4 (see GCBO)
% eventdata  reserved - to be defined in a future version of MATLAB
% handles    structure with handles and user data (see GUIDATA)


% --- Executes on button press in pushbutton5.
function pushbutton5_Callback(hObject, eventdata, handles)
global SNR;
SNR=str2double(get(handles.edit2,'String'));
s='3';
y1=mysound(s);
y2=mygeortzel(y1);
y3=georeceive(y2);
y4=myfft(y1);
set(handles.text17,'String',y3);
set(handles.text12,'String',y4);
set(handles.text13,'string','3');

% hObject    handle to pushbutton5 (see GCBO)
% eventdata  reserved - to be defined in a future version of MATLAB
% handles    structure with handles and user data (see GUIDATA)


% --- Executes on button press in pushbutton6.
function pushbutton6_Callback(hObject, eventdata, handles)
global SNR;
SNR=str2double(get(handles.edit2,'String'));
s='8';
y1=mysound(s);
y2=mygeortzel(y1);
y3=georeceive(y2);
y4=myfft(y1);
set(handles.text17,'String',y3);
set(handles.text12,'String',y4);
set(handles.text13,'string','8');

% hObject    handle to pushbutton6 (see GCBO)
% eventdata  reserved - to be defined in a future version of MATLAB
% handles    structure with handles and user data (see GUIDATA)


% --- Executes on button press in pushbutton7.
function pushbutton7_Callback(hObject, eventdata, handles)
global SNR;
SNR=str2double(get(handles.edit2,'String'));
s='6';
y1=mysound(s);
y2=mygeortzel(y1);
y3=georeceive(y2);
y4=myfft(y1);
set(handles.text17,'String',y3);
set(handles.text12,'String',y4);
set(handles.text13,'string','6');

% hObject    handle to pushbutton7 (see GCBO)
% eventdata  reserved - to be defined in a future version of MATLAB
% handles    structure with handles and user data (see GUIDATA)


% --- Executes on button press in pushbutton8.
function pushbutton8_Callback(hObject, eventdata, handles)
global SNR;
SNR=str2double(get(handles.edit2,'String'));
s='0';
y1=mysound(s);
y2=mygeortzel(y1);
y3=georeceive(y2);
y4=myfft(y1);
set(handles.text17,'String',y3);
set(handles.text12,'String',y4);
set(handles.text13,'string','0');

% hObject    handle to pushbutton8 (see GCBO)
% eventdata  reserved - to be defined in a future version of MATLAB
% handles    structure with handles and user data (see GUIDATA)


% --- Executes on button press in pushbutton9.
function pushbutton9_Callback(hObject, eventdata, handles)
global SNR;
SNR=str2double(get(handles.edit2,'String'));
s='2';
y1=mysound(s);
y2=mygeortzel(y1);
y3=georeceive(y2);
y4=myfft(y1);
set(handles.text17,'String',y3);
set(handles.text12,'String',y4);
set(handles.text13,'string','2');

% hObject    handle to pushbutton9 (see GCBO)
% eventdata  reserved - to be defined in a future version of MATLAB
% handles    structure with handles and user data (see GUIDATA)


% --- Executes on button press in pushbutton10.
function pushbutton10_Callback(hObject, eventdata, handles)
global SNR;
SNR=str2double(get(handles.edit2,'String'));
s='5';
y1=mysound(s);
y2=mygeortzel(y1);
y3=georeceive(y2);
y4=myfft(y1);
set(handles.text17,'String',y3);
set(handles.text12,'String',y4);
set(handles.text13,'string','5');

% hObject    handle to pushbutton10 (see GCBO)
% eventdata  reserved - to be defined in a future version of MATLAB
% handles    structure with handles and user data (see GUIDATA)


% --- Executes on button press in pushbutton11.
function pushbutton11_Callback(hObject, eventdata, handles)
global SNR;
SNR=str2double(get(handles.edit2,'String'));
s='9';
y1=mysound(s);
y2=mygeortzel(y1);
y3=georeceive(y2);
y4=myfft(y1);
set(handles.text17,'String',y3);
set(handles.text12,'String',y4);
set(handles.text13,'string','9');

% hObject    handle to pushbutton11 (see GCBO)
% eventdata  reserved - to be defined in a future version of MATLAB
% handles    structure with handles and user data (see GUIDATA)


% --- Executes on button press in pushbutton12.
function pushbutton12_Callback(hObject, eventdata, handles)
global SNR;
SNR=str2double(get(handles.edit2,'String'));
s='D';
y1=mysound(s);
y2=mygeortzel(y1);
y3=georeceive(y2);
y4=myfft(y1);
set(handles.text17,'String',y3);
set(handles.text12,'String',y4);
set(handles.text13,'string','D');

% hObject    handle to pushbutton12 (see GCBO)
% eventdata  reserved - to be defined in a future version of MATLAB
% handles    structure with handles and user data (see GUIDATA)


% --- Executes on button press in pushbutton13.
function pushbutton13_Callback(hObject, eventdata, handles)
global SNR;

三、运行结果

在这里插入图片描述
在这里插入图片描述
在这里插入图片描述
在这里插入图片描述
在这里插入图片描述

四、备注

版本:2014a