【电路仿真】基于simulink四旋翼PID控制【含Matlab源码 454期】

145 阅读1分钟

一、简介

基于simulink 四旋翼的PID控制

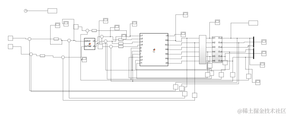
二、仿真图

在这里插入图片描述

三、运行结果

在这里插入图片描述

四、备注

版本:2014a