【路径规划】多无人机协同任务规划【含Matlab源码 302期】

348 阅读2分钟

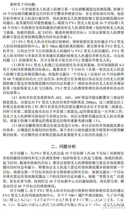
一、简介

在这里插入图片描述
在这里插入图片描述
在这里插入图片描述
在这里插入图片描述
在这里插入图片描述
在这里插入图片描述
在这里插入图片描述
在这里插入图片描述
在这里插入图片描述
在这里插入图片描述
在这里插入图片描述
在这里插入图片描述
在这里插入图片描述
在这里插入图片描述
在这里插入图片描述
在这里插入图片描述
在这里插入图片描述
在这里插入图片描述
在这里插入图片描述
在这里插入图片描述
在这里插入图片描述
在这里插入图片描述
在这里插入图片描述
在这里插入图片描述
在这里插入图片描述
在这里插入图片描述
在这里插入图片描述
在这里插入图片描述

二、源代码

1、问题 1 中对 10 个中心点的两架次最优调度规划 Matlab 源程序
clc;clear all;close all; position=load('坐标点.txt'); [m,n]=size(position);
j=1;
sumx=0; sumy=0; for i=1:10
sumx=sumx+position(i,1); sumy=sumy+position(i,2);
end ave(j,1)=sumx/10;ave(j,2)=sumy/10; j=j+1;
sumx=0; sumy=0; for i=11:19
sumx=sumx+position(i,1); sumy=sumy+position(i,2);
end ave(j,1)=sumx/9;ave(j,2)=sumy/9; j=j+1;
sumx=0; sumy=0; for i=20:24
sumx=sumx+position(i,1); sumy=sumy+position(i,2);
end ave(j,1)=sumx/5;ave(j,2)=sumy/5; j=j+1;
sumx=0; sumy=0; for i=25:34
sumx=sumx+position(i,1); sumy=sumy+position(i,2);
end ave(j,1)=sumx/10;ave(j,2)=sumy/10; j=j+1;
sumx=0; sumy=0; for i=35:41
sumx=sumx+position(i,1); sumy=sumy+position(i,2);

end ave(j,1)=sumx/7;ave(j,2)=sumy/7; j=j+1;
sumx=0; sumy=0; for i=42:47
sumx=sumx+position(i,1); sumy=sumy+position(i,2);
end ave(j,1)=sumx/6;ave(j,2)=sumy/6; j=j+1;
sumx=0; sumy=0; for i=48:53
sumx=sumx+position(i,1); sumy=sumy+position(i,2);
end ave(j,1)=sumx/6;ave(j,2)=sumy/6; j=j+1;
sumx=0; sumy=0; for i=54:58
sumx=sumx+position(i,1); sumy=sumy+position(i,2);
end ave(j,1)=sumx/5;ave(j,2)=sumy/5; j=j+1;
sumx=0; sumy=0; for i=59:63
sumx=sumx+position(i,1); sumy=sumy+position(i,2);
end ave(j,1)=sumx/5;ave(j,2)=sumy/5; j=j+1;
sumx=0; sumy=0; for i=64:68
sumx=sumx+position(i,1); sumy=sumy+position(i,2);
end ave(j,1)=sumx/5;ave(j,2)=sumy/5; j=j+1;
% ave=position;

Routebest=10000000000; for one=1:2^10/2
A=[];B=[];index=dec2bin(one,10); for two=1:10
if index(two)=='0' A=[A;ave(two,:)];




end

else end


B=[B;ave(two,:)];

[m,n]=size(A);
fit1=[];p1=[];
if m==1
fit1=A;L1=0;

else


[d1]=dj(A);
[p1,L1] = tspsearch2(d1,2);

for i=1:m
fit1(i,1)=A(p1(i),1);
fit1(i,2)=A(p1(i),2);

end
end
[m,n]=size(B);
fit2=[];p2=[];
if m==1
fit2=B;L2=0;

else


[d2]=dj(B);
[p2,L2] = tspsearch2(d2,2);

for i=1:m
fit2(i,1)=B(p2(i),1);
fit2(i,2)=B(p2(i),2);

end
end
if		(L1+L2)<Routebest Routebest=L1+L2;
fit1best=[];fit2best=[];p1best=[];p2best=[]; fit1best=fit1;fit2best=fit2;p1best=p1;p2best=p2;
end end
2、问题 1 中对 68 个目标点的两架次最优调度规划 Matlab 源程序
clc;clear all;close all; position=load('坐标点.txt'); po1=position(1:10,:);%A1 po2=position(11:19,:);%A2 po8=position(54:58,:);%A8 po9=position(59:63,:);%A9 po3=position(20:24,:); %A3 po4=position(25:34,:);%A4 po10=position(64:68,:);%A10 po7=position(48:53,:);%A7 po5=position(35:41,:);%A5 po6=position(42:47,:); %A6
A=[po2;po3;po4;po5;po6;po7;po8;po9;po10]; B=po1;
[d1]=dj(A);
[p1,L1] = tspsearch2(d1,2); [m,n]=size(A) ;
for i=1:m
fit1(i,1)=A(p1(i),1);
fit1(i,2)=A(p1(i),2);
end
[d2]=dj(B);
[p2,L2] = tspsearch2(d2,2); [m,n]=size(B) ;
for i=1:m
fit2(i,1)=B(p2(i),1);
fit2(i,2)=B(p2(i),2);
end 

三、备注

2014a