【优化调度】基于matlab遗传算法求解公交车调度优化问题【含Matlab源码 040期】

228 阅读1分钟

一、遗传算法简介

1 引言 在这里插入图片描述 在这里插入图片描述 2 遗传算法理论 2.1 遗传算法的生物学基础 在这里插入图片描述 在这里插入图片描述 2.2 遗传算法的理论基础 在这里插入图片描述 在这里插入图片描述 在这里插入图片描述 在这里插入图片描述 2.3 遗传算法的基本概念 在这里插入图片描述 在这里插入图片描述 在这里插入图片描述 在这里插入图片描述 在这里插入图片描述 在这里插入图片描述 2.4 标准的遗传算法 在这里插入图片描述 在这里插入图片描述 2.5 遗传算法的特点 在这里插入图片描述 在这里插入图片描述 2.6 遗传算法的改进方向 在这里插入图片描述 3 遗传算法流程 在这里插入图片描述 在这里插入图片描述 在这里插入图片描述 4 关键参数说明 在这里插入图片描述

二、部分源代码

clear all;
close all;
clc;

%变量初始化
populationSize=80;   %群体大小  
generationSize=800;     %进化代数
codeLength=35;  %编码长度
children=zeros(populationSize,7); %存储子代分量及适应度
pr=0.15;    %复制概率 
pm=0.1;     %变异概率
pc=0.60;    %交叉概率
E=round(rand(populationSize,codeLength));    %随机产生二进制串

%主函数
for k=1:1:generationSize
    
for s=1:1:populationSize
x=E(s,:);
temp=zeros(1,7);%临时保存子代各分量的十进制值
%编码
for i=1:35
    if i<=6
        temp(1)=temp(1)+x(i)*2^(i-1);
    elseif i>=7 && i<=13
        temp(2)=temp(2)+x(i)*2^(i-6-1);
    elseif i>=14 && i<=19
        temp(3)=temp(3)+x(i)*2^(i-13-1);
    elseif i>=20 && i<=25
        temp(4)=temp(4)+x(i)*2^(i-19-1);
    elseif i>=26 && i<=30
        temp(5)=temp(5)+x(i)*2^(i-25-1);
    elseif i>=31 && i<=35
        temp(6)=temp(6)+x(i)*2^(i-30-1);
    end
end
children(s,1)=round(60*temp(1)/(2^6-1));
children(s,2)=round(70*temp(2)/(2^7-1));
children(s,3)=round(60*temp(3)/(2^6-1));
children(s,4)=round(50*temp(4)/(2^6-1));
children(s,5)=round(20*temp(5)/(2^5-1));
children(s,6)=round(30*temp(6)/(2^5-1));
children(s,7)=round(children(s,1)+children(s,2)+children(s,3)+children(s,4)+children(s,5)+children(s,6));

while children(s,1)+children(s,6)<60||children(s,1)+children(s,2)<70||children(s,2)+children(s,3)<60||...
        children(s,3)+children(s,4)<50||children(s,4)+children(s,5)<20||children(s,5)+children(s,6)<30
    E(s,:)=round(rand(1,codeLength));
    x=E(s,:);
    temp=zeros(1,7);
 for i=1:35
    if i<=6
        temp(1)=temp(1)+x(i)*2^(i-1);
    elseif i>=7 && i<=13
        temp(2)=temp(2)+x(i)*2^(i-6-1);
    elseif i>=14 && i<=19
        temp(3)=temp(3)+x(i)*2^(i-13-1);
    elseif i>=20 && i<=25
        temp(4)=temp(4)+x(i)*2^(i-19-1);
    elseif i>=26 && i<=30
        temp(5)=temp(5)+x(i)*2^(i-25-1);
    elseif i>=31 && i<=35
        temp(6)=temp(6)+x(i)*2^(i-30-1);
    end
 end
children(s,1)=round(60*temp(1)/(2^6-1));
children(s,2)=round(70*temp(2)/(2^7-1));
children(s,3)=round(60*temp(3)/(2^6-1));
children(s,4)=round(50*temp(4)/(2^6-1));
children(s,5)=round(20*temp(5)/(2^5-1));
children(s,6)=round(30*temp(6)/(2^5-1));
children(s,7)=round(children(s,1)+children(s,2)+children(s,3)+children(s,4)+children(s,5)+children(s,6));
end
end

% Step 1 : 确定适应度函数
fitness=1./children(:,7);                      
[orderFitness,indexFitness]=sort(fitness);     %orderFitness按行从小到大排序的新矩阵,indexFitness元素位置构成的新矩阵                                                                                 
bestFitness=orderFitness(populationSize);      %bestFitness=max(fitness)
bestS=E(indexFitness(populationSize),:);       %bestS 精英保留

%Step 2 : 复制操作
sumFitness=sum(fitness);
fitnessSize=(orderFitness/sumFitness)*populationSize;
fitnessSelect=floor(fitnessSize);        %朝负无穷大方向取整                        
kk=1;
for i=1:1:populationSize
    for j=1:1:fitnessSelect(i)            %Select and Reproduce 
        TempE(kk,:)=E(indexFitness(i),:);  
        kk=kk+1;                           %kk is used to reproduce
    end
end
   
%Step 3 : 交叉操作
n=ceil(35*rand);                %朝正无穷大方向取整
for i=1:2:(populationSize-1)
    temp=rand;
    if pc>temp                  %Crossover Condition
    for j=n:1:35
        TempE(i,j)=E(i+1,j);
        TempE(i+1,j)=E(i,j);
    end
    end
end
TempE(populationSize,:)=bestS;
E=TempE;

%Step 4: 变异操作
for i=1:1:populationSize
  %Mutation Condition
           if TempE(i,j)==0
              TempE(i,j)=1;
           else
               TempE(i,j)=0;
           end
        end
     end
end
TempE(populationSize,:)=bestS;
E=TempE;
disp(['第',num2str(k),'代:',num2str(children(populationSize,:))]);
end
disp(['二进制编码:',num2str(bestS)]);
disp(['最优选择:',num2str(children(populationSize,:))]);

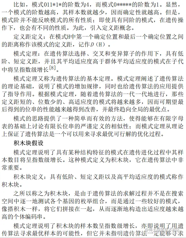
三、运行结果

在这里插入图片描述

四、matlab版本及参考文献

1 matlab版本 2014a

2 参考文献 [1] 包子阳,余继周,杨杉.智能优化算法及其MATLAB实例(第2版)[M].电子工业出版社,2016. [2]张岩,吴水根.MATLAB优化算法源代码[M].清华大学出版社,2017.