B+树索引结构解析

1,287 阅读5分钟

一、二分查找法

  二分查找法(binary search)也成为折半查找法。用来查找一组有序的记录组中的某一记录。

  基本思想是:将记录按有序化(递增或递减)排列,在查找过程中采用跳跃式方法查找,即先以有序数列的中点位置为比较对象,如果要找的元素值小于该中点元素,则将待查询列缩小为左半部分,否则为右半部分。通过一次比较,将查询区间缩小一半。

  如有5,10,19,21,31,37,42,48,50,52这10个数,要查48这个数,其查找过程:

  

  从图看,用了3次就找到了48这个数。如果是顺序查找,则需要8次,因此二分查找法的效率比顺序查找法要好(平均)。但是如果要查5这个数,顺序查只需1次,而二分查找需要4次。

  对于上面的10个数来说,平均查找次数为(1+2+3+4+5+6+7+8+9+10)/10=5.5次。而二分查找为(4+3+2+4+3+1+4+3+2+3)/10=2.9次。

  在最坏的情况下,顺序查找的次数为10,而二分查找法为4

二、二叉查找树和平衡二叉树

  B+树是通过二叉查找树,再由平衡二叉树,B树演化而来。

  二叉查找树中定义:左子树的键值总是小于根的键值,右子树的键值总是大于根的键值。因此可以通过中序遍历得到键值的排序输出

  若想最大性能的构造一颗二叉查找树,需要这颗二叉查找树是平衡,从而引出了新的定义-----平衡二叉树,或称为AVL树。

  平衡二叉树定义首先复合二叉查找树的定义,其次必须满足任何节点的两个子树的高度最大差为1.

  平衡二叉树的查询速度很快,但是维护一颗平衡二叉树的代价很大,通常来说,需要1次或多次左旋和右旋来得到插入或更新后树的平衡性。如下所示:

  

  

三、B+树

  B+树和二叉树、平衡二叉树一样都是经典的数据结构。

  B+树由B树和索引顺序访问方法(ISAM,这就是MyISAM引擎最初参考的数据结构)演化而来,实际中已经没有使用B树的情况了。

  B+树是为磁盘或其他直接存储辅助设备设计的一种平衡查找时。

  B+树中,所有记录节点都是按键值的大小顺序存放在同一层的叶子节点上,由各叶子节点指针进行连接。

  如下:其高度为2,每页存放4条记录,扇出(fan out)为5。所有记录都在叶子节点上,并且是顺序存放的。

 

四、B+树的插入操作

  B+树的插入必须保证插入后叶子节点中的记录依然排序,同时需要考虑插入到B+树的三种情况,每种情况都会导致不同的插入算法。如下所示:

  1、如下图这颗B+树,若用户插入28这个值,发现当前叶子页leafPage和IndexPage索引页都没有满,直接插入就行。

  

                     图(1)

  

                    图(2)

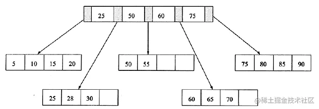
   2、从上图接着插入70这个键值,这时原来的leafPage已经满了,但是IndexPage还没有。这时插入leafPage后的情况为50、55、60、65、70,并根据中间值60来拆分叶子节点,可得下图。

  

                      图(3)

   为了保持平衡对于新插入的键值可能需要做大量的拆分页(split)操作。因为B+树结构主要用于磁盘,也拆分意味着磁盘操作,所以应该在可能的情况下尽量减小页的拆分操作。因此B+树会提出平衡二叉树的旋转(Rotation)功能。

  旋转发生在leafPage已满,但是其左右兄弟节点没有满的情况下。这时B+树不会急于去拆分页操作,而是将记录移到所在页的兄弟页节点上,通常情况下,左兄弟会被首先检查用来做旋转操作。若如此,插入70应该左旋为:

 

                    图(4)

  3、最后插入95,这时复合第三种情况,即leafPage和IndexPage都满了,这时需要做两次拆分

  

                   图(5)

五、B+树的删除操作

  B+树使用填充因子(fill factor)来控制树的删除变化,50%是填充因子可设的最小值。

  B+树的删除操作同样必须保证删除后叶子节点中的记录依然排序,同插入一样,B+树删除操作同样需要考虑以下三种情况:

  

  1、根据图(5)的B+树来进行删除。首先删除键值为70的记录:

    

 

   接着删除键值为25的记录,但是该值还是IndexPage中的值,因此在删除LeafPage中的25后,还应将25的右兄弟节点28更新到PageIndex中,如图:

  

 

   最后删除60这个键值。删除LeafPage中键值为60的记录后,Fill Factor小于50%,这时需要做合并操作,同样,在删除IndexPage中相关记录后需要做IndexPage的合并操作。