首页
沸点
课程
数据标注
HOT
AI Coding
更多
直播
活动
APP
插件
直播
活动
APP
插件
搜索历史
清空
创作者中心
写文章
发沸点
写笔记
写代码
草稿箱
创作灵感
查看更多
登录
注册
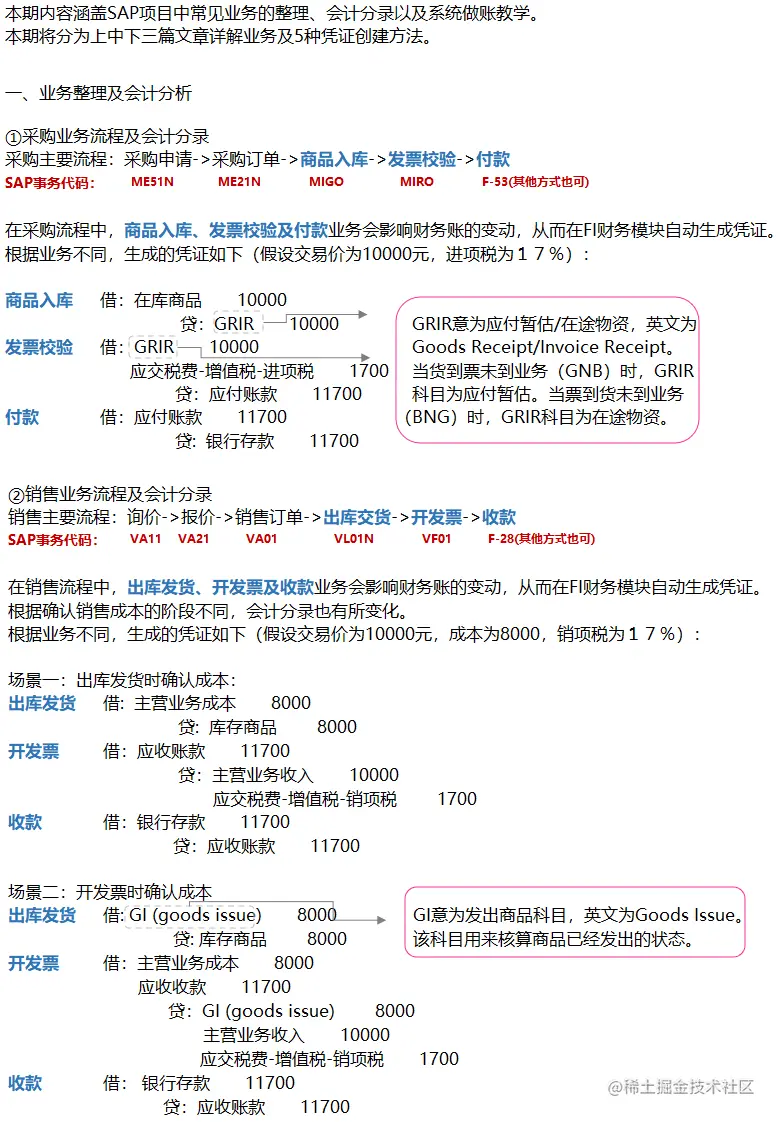
SAP F-02-常用业务整理及SAP创建凭证的5种方法(上)
迈海特IT咨询
2021-07-01
317
阅读1分钟
迈海特IT咨询
@迈海特IT咨询
5
文章
1.3k
阅读
0
粉丝
目录
收起