【语音加密】基于混沌算法的语音信号加密解密matlab源码

189 阅读4分钟

一、简介1

  1. 课程设计原理及设计方案
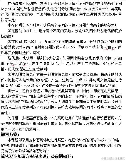
    语音语音加密原理框图在对语音信号进行预处理、加密解密分析之后,将各个步骤联系起来绘出了语音加密原理框图如下:
    在这里插入图片描述
    在这里插入图片描述
    在这里插入图片描述

二、源代码

function varargout = Signal_encryption_gui1(varargin)
% SIGNAL_ENCRYPTION_GUI1 MATLAB code for Signal_encryption_gui1.fig
%      SIGNAL_ENCRYPTION_GUI1, by itself, creates a new SIGNAL_ENCRYPTION_GUI1 or raises the existing
%      singleton*.
%
%      H = SIGNAL_ENCRYPTION_GUI1 returns the handle to a new SIGNAL_ENCRYPTION_GUI1 or the handle to
%      the existing singleton*.
%
%      SIGNAL_ENCRYPTION_GUI1('CALLBACK',hObject,eventData,handles,...) calls the local
%      function named CALLBACK in SIGNAL_ENCRYPTION_GUI1.M with the given input arguments.
%
%      SIGNAL_ENCRYPTION_GUI1('Property','Value',...) creates a new SIGNAL_ENCRYPTION_GUI1 or raises the
%      existing singleton*.  Starting from the left, property value pairs are
%      applied to the GUI before Signal_encryption_gui1_OpeningFcn gets called.  An
%      unrecognized property name or invalid value makes property application
%      stop.  All inputs are passed to Signal_encryption_gui1_OpeningFcn via varargin.
%
%      *See GUI Options on GUIDE's Tools menu.  Choose "GUI allows only one
%      instance to run (singleton)".
%
% See also: GUIDE, GUIDATA, GUIHANDLES
 
% Edit the above text to modify the response to help Signal_encryption_gui1
 
% Last Modified by GUIDE v2.5 17-Jul-2017 13:59:22
 
% Begin initialization code - DO NOT EDIT
gui_Singleton = 1;
gui_State = struct('gui_Name',       mfilename, ...
                   'gui_Singleton',  gui_Singleton, ...
                   'gui_OpeningFcn', @Signal_encryption_gui1_OpeningFcn, ...
                   'gui_OutputFcn',  @Signal_encryption_gui1_OutputFcn, ...
                   'gui_LayoutFcn',  [] , ...
                   'gui_Callback',   []);
if nargin && ischar(varargin{1})
    gui_State.gui_Callback = str2func(varargin{1});
end
 
if nargout
    [varargout{1:nargout}] = gui_mainfcn(gui_State, varargin{:});
else
    gui_mainfcn(gui_State, varargin{:});
end
% End initialization code - DO NOT EDIT
 
 
% --- Executes just before Signal_encryption_gui1 is made visible.
function Signal_encryption_gui1_OpeningFcn(hObject, eventdata, handles, varargin)
% This function has no output args, see OutputFcn.
% hObject    handle to figure
% eventdata  reserved - to be defined in a future version of MATLAB
% handles    structure with handles and user data (see GUIDATA)
% varargin   command line arguments to Signal_encryption_gui1 (see VARARGIN)
 
% Choose default command line output for Signal_encryption_gui1
global k1 k2 u1 u2 k11 k22 u11 u22
k1=0.3;u1=3.7;k2=0.6;u2=3.9; 
k11=0.3;u11=3.7;k22=0.6;u22=3.9;
 
handles.output = hObject;
 
% Update handles structure
guidata(hObject, handles);
%设置GUI背景
ha=axes('units','normalized','position',[0 0 1 1]);
uistack(ha,'down')
H=imread('03.jpg');
image(H)
colormap gray
set(ha,'handlevisibility','off','visible','off');
 
 
% UIWAIT makes Signal_encryption_gui1 wait for user response (see UIRESUME)
% uiwait(handles.figure1);
 
 
% --- Outputs from this function are returned to the command line.
function varargout = Signal_encryption_gui1_OutputFcn(hObject, eventdata, handles) 
% varargout  cell array for returning output args (see VARARGOUT);
% hObject    handle to figure
% eventdata  reserved - to be defined in a future version of MATLAB
% handles    structure with handles and user data (see GUIDATA)
 
% Get default command line output from handles structure
varargout{1} = handles.output;
 
 
% --- Executes on button press in pushbutton1.
function pushbutton1_Callback(hObject, eventdata, handles)
%录音5秒 
fs=8000;                    %语音信号采样频率为8000
Data=1:64;Data=(Data'*Data)/64;
uiwait(msgbox('开始录音','录音','custom',Data,hot(64)));
y=audiorecorder(fs,16,1);
recordblocking(y, 5);
myRecording = getaudiodata(y);
audiowrite('F:\MATLAB\Matlab\bin\workplace\Signal_Encrypion\s.wav',myRecording,fs);
msgbox('录音结束','录音','custom',Data,hot(64));
% hObject    handle to pushbutton1 (see GCBO)
% eventdata  reserved - to be defined in a future version of MATLAB
% handles    structure with handles and user data (see GUIDATA)
 
 
% --- Executes on button press in pushbutton2.
function pushbutton2_Callback(hObject, eventdata, handles)
global k1 k2 u1 u2
k1=str2double(get(handles.edit1,'string'));
u1=str2double(get(handles.edit3,'string'));
k2=str2double(get(handles.edit2,'string'));
u2=str2double(get(handles.edit4,'string'));
% hObject    handle to pushbutton2 (see GCBO)
% eventdata  reserved - to be defined in a future version of MATLAB
% handles    structure with handles and user data (see GUIDATA)
 
 
% --- Executes on button press in pushbutton3.
function pushbutton3_Callback(hObject, eventdata, handles)
global k11 k22 u11 u22
k11=str2double(get(handles.edit5,'string'));
u11=str2double(get(handles.edit7,'string'));
k22=str2double(get(handles.edit6,'string'));
u22=str2double(get(handles.edit8,'string'));
% hObject    handle to pushbutton3 (see GCBO)
% eventdata  reserved - to be defined in a future version of MATLAB
% handles    structure with handles and user data (see GUIDATA)
 
 
% --- Executes on button press in pushbutton4.
function pushbutton4_Callback(hObject, eventdata, handles)
x=audioread('s.wav');
t=(0:length(x)-1)/44100;
 
axes(handles.axes1);
plot(handles.axes1,t,x)                  %做原始语音信号的时域图形
grid on;  axis tight;
title('原始语音信号');
xlabel('time(s)');
ylabel('幅度');
% hObject    handle to pushbutton4 (see GCBO)
% eventdata  reserved - to be defined in a future version of MATLAB
% handles    structure with handles and user data (see GUIDATA)
 
 
% --- Executes on button press in pushbutton5.
function pushbutton5_Callback(hObject, eventdata, handles)
fs=44100;                    %语音信号采样频率为44100
x=audioread('s.wav');
t=(0:length(x)-1)/44100;
 
Y=fft(x);             %对信号做2048点FFT变换
global N f
N=length(Y);
f=fs*(0:N/2-1)/N;
 
axes(handles.axes1);
plot(handles.axes1,f,abs(Y(1:length(f))))           %做原始语音信号的FFT频谱图
grid on;  axis tight;
title('原始语音信号FFT频谱')
xlabel('Hz');
ylabel('幅度');
% hObject    handle to pushbutton5 (see GCBO)
% eventdata  reserved - to be defined in a future version of MATLAB
% handles    structure with handles and user data (see GUIDATA)
 
 
% --- Executes on button press in pushbutton6.
function pushbutton6_Callback(hObject, eventdata, handles)
x=audioread('s.wav');
sound(x)
% hObject    handle to pushbutton6 (see GCBO)
% eventdata  reserved - to be defined in a future version of MATLAB
% handles    structure with handles and user data (see GUIDATA)
 
 
% --- Executes on button press in pushbutton7.
function pushbutton7_Callback(hObject, eventdata, handles)
x=audioread('s.wav');
t=(0:length(x)-1)/44100;
 
x1=ceil(1000*x);             %预处理语音信号(原始信号扩大1000倍)
x2=dec_to_bin(x1);           %将语音信号由10进制转化为2进制
%利用Logistic混沌映射,对语音信号进行加密
global k1 k2 u1 u2
z1=k1;z2=k2;
for m=1:80                     %迭代80次,达到充分混沌状态
    z1=u1*z1*(1-z1);
end

三、运行结果

在这里插入图片描述

参考文献及代码私信博主