2021阿里Java面试题目大汇总,看看你离阿里还有多远,附答案!

500 阅读6分钟

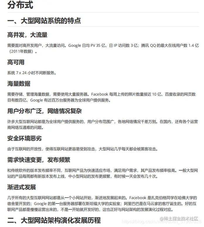
前言

转眼间,一年又过去一半了,秋招也即将来临,很幸运在金三银四的结尾拿到了阿里的offer!首先说一下情况,我大概我是从去年12月份开始看书学习,到今年的4月份,一直学到看大家的面经基本上百分之90以上都会,我就在5月份开始投简历,边面试边补充基础知识等。也是有些辛苦。终于是在前不久拿到了阿里的offer,定级P7。现在我把我面试经历的东西整理出来分享给大家,希望对大家有所帮助!(文末附答案)

一:阿里技术一面

1.常用的异常类型? 2.session 3.java锁 4.gc原理 5.hashmap 6.listlink arraylist 区别 7.aop 原理 8.多线程 9.kafka 原理和容错 10.spark hadoop 原理 11.redis 同步机制 12.classLoader 机制 13.Http 协议 14.cookie的限制 15.如何设计一个分步式登录系统? 16.Spring加载过程? 17.自己有没有写过类似Spring这样的AOP事务? 18.spring的加载过程? 19.atomic 与 volatile的区别? 20.Thread的 notify()给notifyAll()的区别? 21.notifiy()是唤醒的那一个线程? 22.Thread.sleep()唤醒以后是否需要重新竞争? 23.单例有多少种写法? 有什么区别? 你常用哪一种单例,为什么用这种? 24.问一个Thread.join()相关的问题? 25.写一个JAVA死锁的列子? 26.如何解决死锁? 27.GC回收算法,及实现原理? 28.HashMap数据存储结构? key重复了怎么办? 是如何解决的? 29.Spring AOP的实现原理,底层用什么实现的?

我把这些都整理成了一份文档,如下

阿里技术二面(技术原理、个人擅长的项目)

重点是面试技术原理,以及对技术的热情和专研程度:

1.Java的高级知识 2.开源框架的原理 3.JVM 4.多线程 5.高并发 6.中间件 7.之前项目经历,运用的技术,遇到的问题,如何解决,个人有什么收获和成长; 8.对于技术的热情(平时是否看些技术书籍,逛论坛,写博客,写源代码或程序等);

JAVA开发技术面试可能问到的问题?

1.我们主要考核的是网络nio 分布式数据库高并发大数据

2.自定义表格的实现?

3.动态表单设计?

4.in-jvm(必考)以及jmm缓存模型如何调优?

5.常用的RPC框架

6.nio和io

7.并发编程,设计模式

8.地图组件?

9.hashmap有什么漏洞会导致他变慢?

10.如何给hashmap的key对象设计他的hashcode?

11.泛型通配符?在什么情况下使用?

12.后端方面:redis?分布式框架dubbo(阿里巴巴开源框架)?设计模式?

13.场景式的问题:秒杀,能列出常见的排队、验证码、库存扣减方式对系统高并发的影响?

14.能根据实际的需要构建缓存结构提高提高网站的访问速度,熟练使用ehcache、oscache,了解memcache。

15.了解基于dns轮询的负载均衡,熟练配置web服务器实现负载均衡,程序级能综合使用基于hash或取1模等手段实现软负载。

16.熟悉分布式数据库设计和优化技术,熟练使用mysql、oracle、SqlServer等主流数据库,熟悉hadoop hbase mangodb redis ehcache、oscache memcache。对于大数据量的数据库处理采用分表分库、数据库读写分离、建立缓存等手段优化性能。

17.熟练掌握lucene,能基于lucene开发大型的搜索引擎,并能用lucene来改善和优化数据库的like查询。

进阿里必会知识:

  • 算法和数据结构数组、链表、二叉树、队列、栈的各种操作(性能,场景)
  • 二分查找和各种变种的二分查找
  • 各类排序算法以及复杂度分析(快排、归并、堆)
  • 各类算法题(手写)
  • 理解并可以分析时间和空间复杂度。
  • 动态规划(笔试回回有。。)、贪心。
  • 红黑树、AVL树、Hash树、Tire树、B树、B+树。
  • 图算法(比较少,也就两个最短路径算法理解吧)
  • 计算机网络OSI7层模型(TCP4层)每层的协议
  • get/post 以及幂等性
  • http 协议头相关
  • 网络攻击(CSRF、XSS)
  • TCP/IP三次握手、四次挥手
  • TCP与UDP比较
  • DDos攻击
  • (B)IO/NIO/AIO三者原理,各个语言是怎么实现的
  • Netty
  • Linux内核select poll epoll
  • 数据库(最多的还是mysql,Nosql有redis)索引(包括分类及优化方式,失效条件,底层结构)
  • sql语法(join,union,子查询,having,group by)
  • 引擎对比(InnoDB,MyISAM)
  • 数据库的锁(行锁,表锁,页级锁,意向锁,读锁,写锁,悲观锁,乐观锁,以及加锁的select sql方式)
  • 隔离级别,依次解决的问题(脏读、不可重复读、幻读)
  • 事务的ACID
  • B树、B+树
  • 优化(explain,慢查询,show profile)
  • 数据库的范式
  • 分库分表,主从复制,读写分离。
  • Nosql相关(redis和memcached区别之类的,如果你熟悉redis,redis还有一堆要问的)
  • 操作系统:进程通信IPC(几种方式),与线程区别
  • OS的几种策略(页面置换,进程调度等,每个里面有几种算法)
  • 互斥与死锁相关的
  • linux常用命令(问的时候都会给具体某一个场景)
  • Linux内核相关(select、poll、epoll)
  • 编程语言(这里只说Java):把我之后的面经过一遍,Java感觉覆盖的就差不多了,不过下面还是分个类。
  • Java基础(面向对象、四个特性、重载重写、static和final等等很多东西)
  • 集合(HashMap、ConcurrentHashMap、各种List,最好结合源码看)
  • 并发和多线程(线程池、SYNC和Lock锁机制、线程通信、volatile、ThreadLocal、CyclicBarrier、Atom包、CountDownLatch、AQS、CAS原理等等)
  • JVM(内存模型、GC垃圾回收,包括分代,GC算法,收集器、类加载和双亲委派、JVM调优,内存泄漏和内存溢出)
  • IO/NIO相关
  • 反射和代理、异常、Java8相关、序列化
  • 设计模式(常用的,jdk中有的)
  • Web相关(servlet、cookie/session、Spring)

阿里面试题目范畴:

  • 内存模型
  • 类加载机制
  • GC
  • JVM调优
  • 线程池原理
  • 动态代理
  • 悲观锁乐观锁
  • 高并发问题
  • 事务隔离级别
  • 索引原理
  • 限流
  • 分库分表
  • 分布式事务提交
  • 微服务
  • dubbo原理

最后以上所有面试题以及面试大纲我都整理成了文档如下

还有对于大厂面试我想说的是心态真的很重要,是决定你在面试过程中发挥的关键,若不能正常发挥,很可能就因为一个小失误与offer失之交臂,所以一定要重视起来。另外提醒一点,充分复习,是消除你紧张的心理状态的关键,但你复习充分了,自然面试过程中就要有底气得多,然后想要获取以上所有文档的可以【查看下方链接】,我只希望这份文档能对你的面试有所帮助,帮助你拿下心仪的offer!

2021阿里Java面试题目汇总