R语言分段线性回归分析预测车辆的制动距离

537 阅读3分钟

原文链接: tecdat.cn/?p=21557

原文出处:拓端数据部落公众号

分段回归( piecewise regression ),顾名思义,回归式是“分段”拟合的。其灵活用于响应变量随自变量值的改变而存在多种响应状态的情况,二者间难以通过一种回归模型预测或解释时,不妨根据响应状态找到合适的断点位置,然后将自变量划分为有限的区间,并在不同区间内分别构建回归描述二者关系。 分段回归最简单最常见的类型就是分段线性回归( piecewise linear regression ),即各分段内的局部回归均为线性回归。
本文我们试图预测车辆的制动距离,同时考虑到车辆的速度。

> summary(reg)

Call:

Residuals:
    Min      1Q  Median      3Q     Max 
-29.069  -9.525  -2.272   9.215  43.201 

Coefficients:
            Estimate Std. Error t value Pr(>|t|)    
(Intercept) -17.5791     6.7584  -2.601   0.0123 *  
speed         3.9324     0.4155   9.464 1.49e-12 ***
---
Signif. codes:  0 ‘***’ 0.001 ‘**’ 0.01 ‘*’ 0.05 ‘.’ 0.1 ‘ ’ 1

Residual standard error: 15.38 on 48 degrees of freedom
Multiple R-squared:  0.6511,	Adjusted R-squared:  0.6438 
F-statistic: 89.57 on 1 and 48 DF,  p-value: 1.49e-12

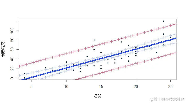
要手动进行多个预测,可以使用以下代码(循环允许对多个值进行预测)

for(x in seq(3,30)){

+ Yx=b0+b1*x
+ V=vcov(reg)
+ IC1=Yx+c(-1,+1)*1.96*sqrt(Vx)
+ s=summary(reg)$sigma
+ IC2=Yx+c(-1,+1)*1.96*s

然后在一个随机选择的20个观测值的基础上进行线性回归。

lm(dist~speed,data=cars[I,])

目的是使观测值的数量对回归质量的影响可视化。


Residuals:
    Min      1Q  Median      3Q     Max 
-23.529  -7.998  -5.394  11.634  39.348 

Coefficients:
            Estimate Std. Error t value Pr(>|t|)    
(Intercept) -20.7408     9.4639  -2.192   0.0418 *  
speed         4.2247     0.6129   6.893 1.91e-06 ***
---
Signif. codes:  0 ‘***’ 0.001 ‘**’ 0.01 ‘*’ 0.05 ‘.’ 0.1 ‘ ’ 1

Residual standard error: 16.62 on 18 degrees of freedom
Multiple R-squared:  0.7252,	Adjusted R-squared:   0.71 
F-statistic: 47.51 on 1 and 18 DF,  p-value: 1.91e-06

> for(x in seq(3,30,by=.25)){

+   Yx=b0+b1*x
+   V=vcov(reg)
+   IC=Yx+c(-1,+1)*1.96*sqrt(Vx)
+   points(x,Yx,pch=19

可以使用R函数进行预测,具有置信区间

       fit      lwr       upr
1 42.62976 34.75450  50.50502
2 84.87677 68.92746 100.82607
> predict(reg,
       fit      lwr      upr
1 42.62976 6.836077 78.42344

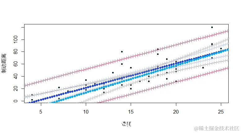
当有多个解释变量时,“可视化”回归就变得更加复杂了


> image(VX2,VX3,VY)
> contour(VX2,VX3,VY,add=TRUE)

这是一个回归三维曲面

> persp(VX2,VX3,VY,ticktype=detailed)

我们将更详细地讨论这一点,但从这个线性模型中可以很容易地进行非线性回归。我们从距离对数的线性模型开始


> abline(reg1)

因为我们在这里没有任何关于距离的预测,只是关于它的对数......但我们稍后会讨论它

lm(sqrt(dist)~speed,data=cars)

还可以转换解释变量。你可以设置断点(阈值)。我们从一个指示变量开始


Residuals:
    Min      1Q  Median      3Q     Max 
-29.472  -9.559  -2.088   7.456  44.412 

Coefficients:
                 Estimate Std. Error t value Pr(>|t|)    
(Intercept)      -17.2964     6.7709  -2.555   0.0139 *  
speed              4.3140     0.5762   7.487  1.5e-09 ***
speed > s TRUE  -7.5116     7.8511  -0.957   0.3436    
---
Signif. codes:  0 ‘***’ 0.001 ‘**’ 0.01 ‘*’ 0.05 ‘.’ 0.1 ‘ ’ 1

Residual standard error: 15.39 on 47 degrees of freedom
Multiple R-squared:  0.6577,	Adjusted R-squared:  0.6432 
F-statistic: 45.16 on 2 and 47 DF,  p-value: 1.141e-11

但是你也可以把函数放在一个分段的线性模型里,同时保持连续性。


Residuals:
    Min      1Q  Median      3Q     Max 
-29.502  -9.513  -2.413   5.195  45.391 

Coefficients:
                    Estimate Std. Error t value Pr(>|t|)   
(Intercept)          -7.6519    10.6254  -0.720  0.47500   
speed                 3.0186     0.8627   3.499  0.00103 **
speed - s  1.7562     1.4551   1.207  0.23350   
---
Signif. codes:  0 ‘***’ 0.001 ‘**’ 0.01 ‘*’ 0.05 ‘.’ 0.1 ‘ ’ 1

Residual standard error: 15.31 on 47 degrees of freedom
Multiple R-squared:  0.6616,	Adjusted R-squared:  0.6472 
F-statistic: 45.94 on 2 and 47 DF,  p-value: 8.761e-12

在这里,我们可以想象几个分段

posi=function(x) ifelse(x>0,x,0)


Coefficients:
                     Estimate Std. Error t value Pr(>|t|)  
(Intercept)           -7.6305    16.2941  -0.468   0.6418  
speed                  3.0630     1.8238   1.679   0.0998 .
positive(speed - s1)   0.2087     2.2453   0.093   0.9263  
positive(speed - s2)   4.2812     2.2843   1.874   0.0673 .
---
Signif. codes:  0 ‘***’ 0.001 ‘**’ 0.01 ‘*’ 0.05 ‘.’ 0.1 ‘ ’ 1

Residual standard error: 15 on 46 degrees of freedom
Multiple R-squared:  0.6821,	Adjusted R-squared:  0.6613 
F-statistic: 32.89 on 3 and 46 DF,  p-value: 1.643e-11

正如目前所看到的,后两个系数的显著性测试并不意味着斜率为零,而是与左侧区域(在两个阈值之前)的斜率显著不同。


最受欢迎的见解

1.R语言多元Logistic逻辑回归 应用案例

2.面板平滑转移回归(PSTR)分析案例实现

3.matlab中的偏最小二乘回归(PLSR)和主成分回归(PCR)

4.R语言泊松Poisson回归模型分析案例

5.R语言回归中的Hosmer-Lemeshow拟合优度检验

6.r语言中对LASSO回归,Ridge岭回归和Elastic Net模型实现

7.在R语言中实现Logistic逻辑回归

8.python用线性回归预测股票价格

9.R语言如何在生存分析与Cox回归中计算IDI,NRI指标