R语言中使用非凸惩罚函数回归(SCAD、MCP)分析前列腺数据

400 阅读2分钟

原文链接:tecdat.cn/?p=20828 

原文出处:拓端数据部落公众号

 

本文使用lasso或非凸惩罚拟合线性回归,GLM和Cox回归模型的正则化,特别是最小大凹惩罚函数 (MCP) 和光滑切片绝对偏差惩罚(SCAD),以及其他L2惩罚的选项( “弹性网络”)。还提供了用于执行交叉验证以及拟合后可视化,摘要,推断和预测的实用程序。

我们研究 前列腺数据,它具有8个变量和一个连续因变量,即将进行根治性前列腺切除术的男性的PSA水平(按对数尺度):


X <- data$X
y <- data$y

要将惩罚回归模型拟合到此数据,执行以下操作:

reg(X, y)

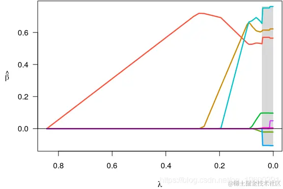
此处的默认惩罚是最小大凹惩罚函数 (MCP) ,但也可以使用SCAD和lasso惩罚。这将产生一个系数路径,我们可以绘制


plot(fit)

注意,变量一次输入一个模型,并且在λ的任何给定值下,几个系数均为零。要查看系数是多少,我们可以使用以下 coef 函数:


coef(fit, lambda=0.05)
# (Intercept)      lcavol     lweight         age        lbph         svi 
#  0.35121089  0.53178994  0.60389694 -0.01530917  0.08874563  0.67256096 
#         lcp     gleason       pgg45 
#  0.00000000  0.00000000  0.00168038

该 summary 方法可用于后选择推断


summary(fit 
# MCP-penalized linear regression with n=97, p=8
# At lambda=0.0500:
# -------------------------------------------------
#   Nonzero coefficients         :   6
#   Expected nonzero coefficients:   2.54
#   Average mfdr (6 features)    :   0.424
# 
#         Estimate      z     mfdr Selected
# lcavol   0.53179  8.880  < 1e-04        *
# svi      0.67256  3.945 0.010189        *
# lweight  0.60390  3.666 0.027894        *
# lbph     0.08875  1.928 0.773014        *
# age     -0.01531 -1.788 0.815269        *
# pgg45    0.00168  1.160 0.917570        *

在这种情况下, 即使调整了模型中的其他变量之后,lcavol, svi以及 lweight 显然与因变量关联,同时 lbph, age和 pgg45 可能只是偶然包括。通常,为了评估模型在λ的各种值下的预测准确性,将执行交叉验证:


plot(cvfit)

使交叉验证误差最小的λ的值由 cvfit$lambda.min给出,在这种情况下为0.017。将coef 在return的输出 应用于 cv.ncvreg λ的值的系数:


coef 
#  (Intercept)       lcavol      lweight          age         lbph          svi 
#  0.494154801  0.569546027  0.614419811 -0.020913467  0.097352536  0.752397339 
#          lcp      gleason        pgg45 
# -0.104959403  0.000000000  0.005324465

可以通过predict来获得预测值 ,该选项有多种选择:


predict(cvfit
# 预测新观测结果的响应
#         1         2         3         4         5         6 
# 0.8304040 0.7650906 0.4262072 0.6230117 1.7449492 0.8449595
 
# 非零系数的数量
# 0.01695 
#       7
 
# 非零系数的特性
#  lcavol lweight     age    lbph     svi     lcp   pgg45 
#       1       2       3       4       5       6       8

请注意,原始拟合(至完整数据集)的结果为 cvfit$fit;不必同时调用两者 ncvreg 和 cv.ncvreg 分析数据集。

如, plot(cvfit$fit) 将产生与上述相同的系数路径图 plot(fit) 。


最受欢迎的见解

1.R语言多元Logistic逻辑回归 应用案例

2.面板平滑转移回归(PSTR)分析案例实现

3.matlab中的偏最小二乘回归(PLSR)和主成分回归(PCR)

4.R语言泊松Poisson回归模型分析案例

5.R语言回归中的Hosmer-Lemeshow拟合优度检验

6.r语言中对LASSO回归,Ridge岭回归和Elastic Net模型实现

7.在R语言中实现Logistic逻辑回归

8.python用线性回归预测股票价格

9.R语言如何在生存分析与Cox回归中计算IDI,NRI指标