R语言最优化问题中的共轭函数

116 阅读2分钟

原文链接:tecdat.cn/?p=18993

原文出处:拓端数据部落公众号

 

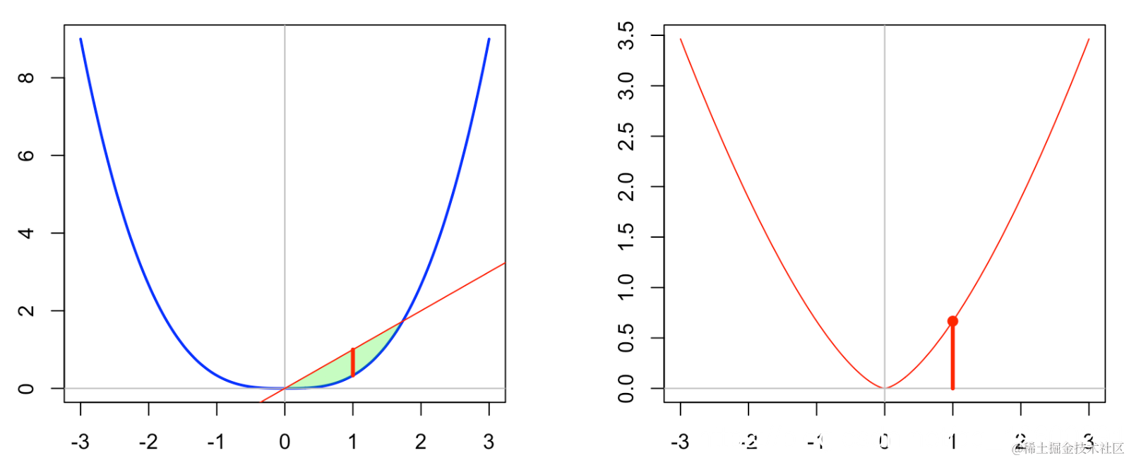
在回归模型研究中,我们将讨论优化,而经典工具就是所谓的共轭。给定函数f:Rp→R,其共轭值为函数f ⋆:Rp→R使得

可视化考虑一个简单的抛物线函数(在维度1中)f(x)= x ^ 2 / 2,然后f ⋆(2)是线x↦2x与函数f(x)之间的最大距离。

f = function(x) x^2/2
fstar = function(y) max(y*x-vf)

我们可以在下图上看到。


polygon(c(x[idx2],rev(x[idx2])),c(vf[idx2],rev(x0*x[idx2],col=rgb(0,1,0,.3,border=NA)
abline(a=0,b=x0,col="red")
segments(x[i],x0*x[i],x[i],f(x[i]),lwd=3,col="red")

 

 

 

在这种情况下,我们实际上可以计算f⋆,因为

一阶条件是x⋆= y,因此

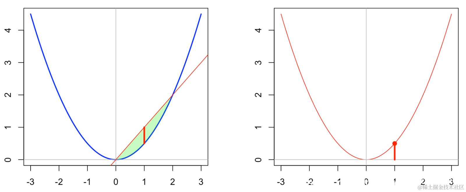
实际上,对于ℓp的共轭,我们可以使用以下代码对其进行可视化


f = function(x) abs(x)^p/p
fstar = function(y) max(y*x-vf)
vi(1.5)

 

 


f = function(x) abs(x)^p/p
fstar = function(y) max(y*x-vf)
vi(1, YL=c(0,10))

 

在那种情况下,如果f(x)= ∣x∣则

 

另一种情况是 

 

我们可以在下面看到

f = function(x) exp(x)
fstar = function(y) max(y*x-vf)
vi(1,YL=c(-3,3))

 


最受欢迎的见解

1.用R语言模拟混合制排队随机服务排队系统

2.R语言中使用排队论预测等待时间

3.R语言中实现马尔可夫链蒙特卡罗MCMC模型

4.R语言中的马尔科夫机制转换(Markov regime switching)模型

5.matlab贝叶斯隐马尔可夫hmm模型

6.用R语言模拟混合制排队随机服务排队系统

7.Python基于粒子群优化的投资组合优化

8.R语言马尔可夫转换模型研究交通伤亡人数事故预测

9.用机器学习识别不断变化的股市状况——隐马尔可夫模型的应用