R语言ROC曲线评价分类器的好坏

318 阅读3分钟

原文链接:tecdat.cn/?p=18944

原文出处:拓端数据部落公众号

 

本文将使用一个小数据说明ROC曲线,其中n = 10个观测值,两个连续变量x_1和x_2,以及二元变量y∈{0,1}。

我们可以表示平面(x_1,x_2)中的点,并且对y∈{0,1}中的y 使用不同的颜色。


df = data.frame(x1=x1,x2=x2,y=as.factor(y))
plot(x1,x2,col=c("red","blue")[1+y],pch=19,cex=1.5)


然后,我们可以进行逻辑回归,P(Y = 1∣x1,x2)= 1 +eβ0+β1x1 +β2x2eβ0+β1x1 +β2x2 ,


reg = glm(y~x1+x2,data=df,family=binomial(link = "logit"))


然后我们可以将y_i表示为得分的函数,即P(Y = 1∣x1,i ,x2,i),


S = predict(reg,type="response")
plot(S,y )

然后,我们将设定一个阈值(例如50%):如果Y取值1的概率超过阈值,我们将预测为1(否则为0)。在上图中,我们有4个点:阈值左侧的那些点(预测为0),如果位于底部,则分类很好,而位于顶部的分类很差;在阈值的右边(并且预测为1),如果它们位于顶部,则可以很好地分类,而底部则不能很好地分类 


plot(S,y,
col=c("red","blue")[1+(y==Yhat)])
abline(v=s,lty=2)


颜色反映了分类的好坏:红点表示分类错误。我们可以在 下面的列联表(混淆矩阵)中找到所有这些内容 。


Y Yhat 0 1
0 3 1
1 1 5


在这里,我们感兴趣的是两个指标:假正例和真正例,

FP=sum((Ps==1)*(Y==0))/sum(Y==0) 
TP=sum((Ps==1)*(Y==1))/sum(Y==1)

我们在给定的阈值(此处为50 %)处获得了该表。
这组结果给出了ROC曲线。



plot(t(V),type="s" )
segments(0,0,1,1,col="light blue")


我们可以检查在曲线上阈值50%处的点


Y Yhat 0 1
0 3 1
1 1 5
(FP = sum((Yhat)*(Y==0))/sum(Y==0))
[1] 0.25
(TP = sum((Yhat==1)*(Y==1))/sum(Y==1))
[1] 0.83



plot(performance(pred,"tpr","fpr"))


一个有趣的量称为曲线下面积(或 AUC),可在此处手动计算(我们有一个简单的阶梯函数)

p2[1]*p2[2]+(p1[1]-p2[1])*p1[2]+(1-p1[1]) 
[1] 0.875


也可以用函数计算

auc.perf@y.values[[1]]
[1] 0.87

我们尝试另一个分类器:仍然是逻辑回归,但要考虑通过将第二个变量分割成两个而获得的因子1 [s,∞) x2)

abline(h=.525)


水平线不再是红色和蓝色一样多的线,而是与变量x_2相交的线。在这里,我们仅预测两个值:底部出现蓝色的概率为40%,顶部为蓝色的概率为80%。如果我们将观测值yi表示为预测概率的函数,则可以得出

plot(S,y,ylab="y",xlim=0:1)

50%的阈值,我们获得以下列联表


Y Yhat 0 1
0 3 2
1 1 4

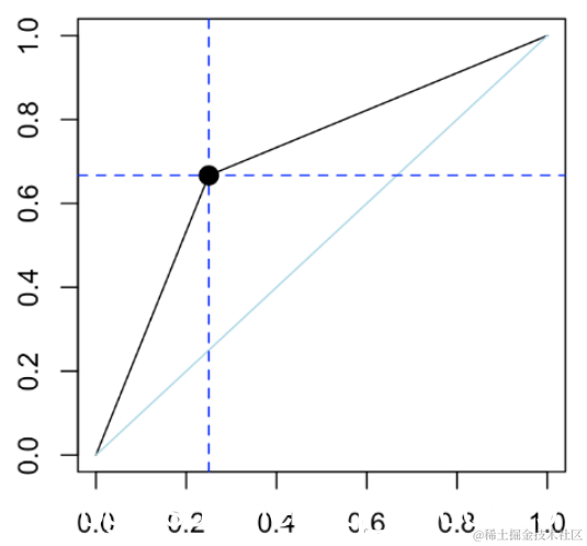
如果绘制ROC曲线,我们得到


plot(t(V),type="l"
segments(0,0,1,1,col="light blue")


这次,曲线是线性的。上图中的蓝色对角线恰好是随机分类器,这是我们随机预测的结果

pred = prediction(S,Y)
plot(performance(pred,"tpr","fpr"))


该点的阈值为50%。再次,我们可以计算曲线下的面积


p2[1]*p2[2]/2+(1-p1[1])*p1[2]+(1-p1[1])*(1-p1[2])/2
[1] 0.708
auc.perf@y.values[[1]]
[1] 0.708


最受欢迎的见解

1.从决策树模型看员工为什么离职

2.R语言基于树的方法:决策树,随机森林

3.python中使用scikit-learn和pandas决策树

4.机器学习:在SAS中运行随机森林数据分析报告

5.R语言用随机森林和文本挖掘提高航空公司客户满意度

6.机器学习助推快时尚精准销售时间序列

7.用机器学习识别不断变化的股市状况——隐马尔可夫模型的应用

8.python机器学习:推荐系统实现(以矩阵分解来协同过滤)

9.python中用pytorch机器学习分类预测银行客户流失