R语言用ARIMA模型预测巧克力的兴趣趋势时间序列

239 阅读2分钟

原文链接:tecdat.cn/?p=18850 

原文出处:拓端数据部落公众号

 

在本文中我们对在Google趋势上的关键字“ Chocolate ”序列进行预测。序列如下


> report = read.csv(url,skip=6,header=FALSE,nrows=636)

> plot(X,type="l")

 

每月建立一个ARIMA模型比每周建立一个容易。因此,我们将每月数据序列化,将预测与观察结果进行比较。


> Y = tapply(base$X,as.factor(base$AM),mean)
> Z = ts(as.numeric(Y[1:(146-24)]), start=c(2004,1),frequency=12)

 

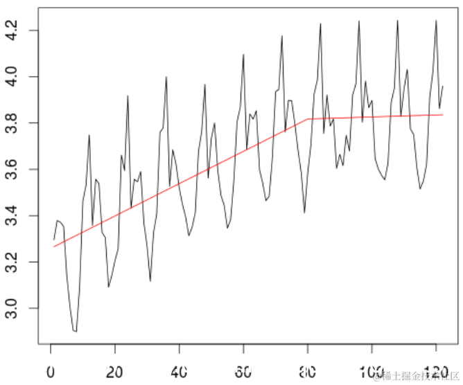
在这里转换序列的对数序列。我们观察到趋势的变化(开始时是线性的,此后相对稳定)。

 
> X=log(as.numeric(Z))
 
> trend=lm(X~T+I((T-80)*(T>80)),data=db)

 

这是我们要建模的序列残差,

residuals(trend)
 

 

要对该序列进行建模,我们可以先查看其自相关序列

>  plot(acf(Y,lag=36),lwd=5)

 

和偏自相关序列

> plot(pacf(Y,lag=36),lwd=5)

 

该序列是稳定的,但是有很强的周期性成分。我们可以尝试AR模型或ARMA(带有AR的残差不是白噪声)。

arima(Y,order=c(12,0,12),
+ seasonal = list(order = c(0, 0, 0 , period = 12 )

这里的残差序列是白噪声

 

然后,我们可以使用此模型对初始序列进行预测



> Y2=tapply(base$X,as.factor(base$AM),mean)

> lines(futur,obs_reel,col="blue")    

 

我们的模型为红色,真实的观察结果为蓝色。然后,我们可以根据这24个观测值计算误差平方和。

> sum( (obs_reel-Xp)^2 )
[1] 190.9722

但是我们可以尝试其他模型,例如通过更改趋势或通过更改ARIMA模型(通过季节性单位根)来尝试

 
> E=residuals(model3)
> model3

Coefficients:
         ma1     ma2     sma1
      0.2246  0.3034  -0.9999
s.e.  0.0902  0.0925   0.3503

sigma^2 estimated as 0.002842:  log likelihood = 152.37,  aic = -296.75

我们检查残差序列确实是白噪声

 
	Box-Pierce test

data:  E
X-squared = 6.326, df = 12, p-value = 0.8988

 

然后,我们可以对原始系列进行预测,

 
> Yp=predict(model3,n.ahead=24) +
+   predict(trend,newdata=data.frame(T=futur) 
 
> Y2=tapply( X,as.factor( AM),mean)
 

 

误差平方和低一些

> sum( (obs_reel-Xp)^2 )
[1] 173.8138

也就是说,在过去的两年中,第二个模型比以前的模型要好,是对未来几年进行预测的好方法。


最受欢迎的见解

1.在python中使用lstm和pytorch进行时间序列预测

2.python中利用长短期记忆模型lstm进行时间序列预测分析

3.使用r语言进行时间序列(arima,指数平滑)分析

4.r语言多元copula-garch-模型时间序列预测

5.r语言copulas和金融时间序列案例

6.使用r语言随机波动模型sv处理时间序列中的随机波动

7.r语言时间序列tar阈值自回归模型

8.r语言k-shape时间序列聚类方法对股票价格时间序列聚类

9.python3用arima模型进行时间序列预测