R语言逻辑回归分析连续变量和分类变量之间的“相关性“

442 阅读3分钟

原文链接:tecdat.cn/?p=18169

原文出处:拓端数据部落公众号

 

比如说分类变量为是否幸存、是因变量,连续变量为年龄、是自变量,这两者可以做相关分析吗?两者又是否可以做回归分析?

我们考虑泰坦尼克号数据集,


titanic = titanic[!is.na(titanic$Age),]
attach(titanic)

 考虑两个变量,年龄x(连续变量)和幸存者指标y(分类变量)


X =  Age
Y =  Survived

 年龄可能是逻辑回归中的有效解释变量,

summary(glm(Survived~Age,data=titanic,family=binomial))
 
Coefficients:
Estimate Std. Error z value Pr(>|z|) 
(Intercept) -0.05672 0.17358 -0.327 0.7438 
Age -0.01096 0.00533 -2.057 0.0397 *
---
Signif. codes: 0 ‘***’ 0.001 ‘**’ 0.01 ‘*’ 0.05 ‘.’ 0.1   1
 
(Dispersion parameter for binomial family taken to be 1)
 
Null deviance: 964.52 on 713 degrees of freedom
Residual deviance: 960.23 on 712 degrees of freedom
AIC: 964.23

 此处的显着性检验的p值略低于4%。实际上,可以将其与偏差值(零偏差和残差)相关联。

在x毫无价值的假设下,D_0趋于具有1个自由度的χ2分布。我们可以计算似然比检验的p值自由度,


1-pchisq(
[1] 0.03833717

 与高斯检验一致。但是如果我们考虑非线性变换

glm(Survived~bs(Age)
 
Coefficients:
Estimate Std. Error z value Pr(>|z|) 
(Intercept) 0.8648 0.3460 2.500 0.012433 * 
bs(Age)1 -3.6772 1.0458 -3.516 0.000438 ***
bs(Age)2 1.7430 1.1068 1.575 0.115299 
bs(Age)3 -3.9251 1.4544 -2.699 0.006961 ** 
---
Signif. codes: 0 ‘***’ 0.001 ‘**’ 0.01 ‘*’ 0.05 ‘.’ 0.1   1
 
(Dispersion parameter for binomial family taken to be 1)
 
Null deviance: 964.52 on 713 degrees of freedom
Residual deviance: 948.69 on 710 degrees of freedom

Age的p值更小,似乎“更重要”


[1] 0.001228712

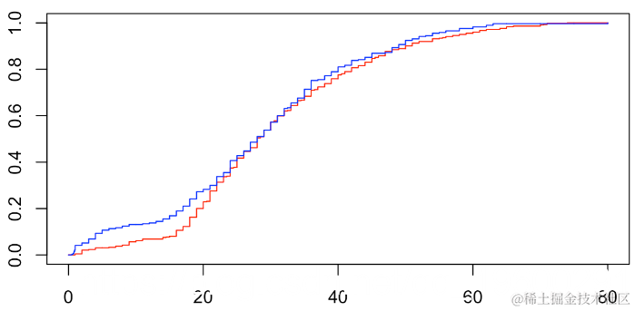
为了可视化非零相关性,可以考虑给定y = 1时x的条件分布,并将其与给定y = 0时x的条件分布进行比较,


Two-sample Kolmogorov-Smirnov test
 
data: X[Y == 0] and X[Y == 1]
D = 0.088777, p-value = 0.1324
alternative hypothesis: two-sided

 即p值大于10%时,两个分布没有显着差异。


v= seq(0,80
v1 = Vectorize(F1)(vx)

 

我们可以查看密度

 

另一种方法是离散化变量x并使用Pearson的独立性检验,


table(Xc,Y)
Y
Xc 0 1
(0,19] 85 79
(19,25] 92 45
(25,31.8] 77 50
(31.8,41] 81 63
(41,80] 89 53
 
Pearson's Chi-squared test
 
data: table(Xc, Y)
X-squared = 8.6155, df = 4, p-value = 0.07146

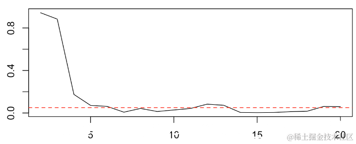
 p值在此处为7%,分为年龄的五个类别。实际上,我们可以比较p值

pvalue = function(k=5){
LV = quantile(X,(0:k)/k)


plot(k,p,type="l")
abline(h=.05,col="red",lty=2)

 

 

只要我们有足够的类别,P值就会接近5%。实际上年龄在试图预测乘客是否幸存时是一个重要的变量。


最受欢迎的见解

1.R语言多元Logistic逻辑回归 应用案例

2.面板平滑转移回归(PSTR)分析案例实现

3.matlab中的偏最小二乘回归(PLSR)和主成分回归(PCR)

4.R语言泊松Poisson回归模型分析案例

5.R语言回归中的Hosmer-Lemeshow拟合优度检验

6.r语言中对LASSO回归,Ridge岭回归和Elastic Net模型实现

7.在R语言中实现Logistic逻辑回归

8.python用线性回归预测股票价格

9.R语言如何在生存分析与Cox回归中计算IDI,NRI指标