R语言Wald检验 vs 似然比检验

713 阅读2分钟

原文链接:tecdat.cn/?p=6895

原文出处:拓端数据部落公众号

 

在开展基于概率推理的课程时,关键主题之一是基于似然函数的检验和置信区间构建。通常包括Wald,似然比和分数检验。在这篇文章中,我将对比Wald和似然比检验的优缺点。我将重点关注置信区间而不是检验 。

 

示例


我们用X表示观察到的成功次数的随机变量。似然函数只是二项式概率函数,参数是模型参数。 所以MLE是观察到的比例。

Wald置信区间

如果我们使用将参数空间(在我们的示例中为区间(0,1))映射到整个变换,那么我们保证在原始比例上获得仅包括允许参数值的置信区间。

 

 

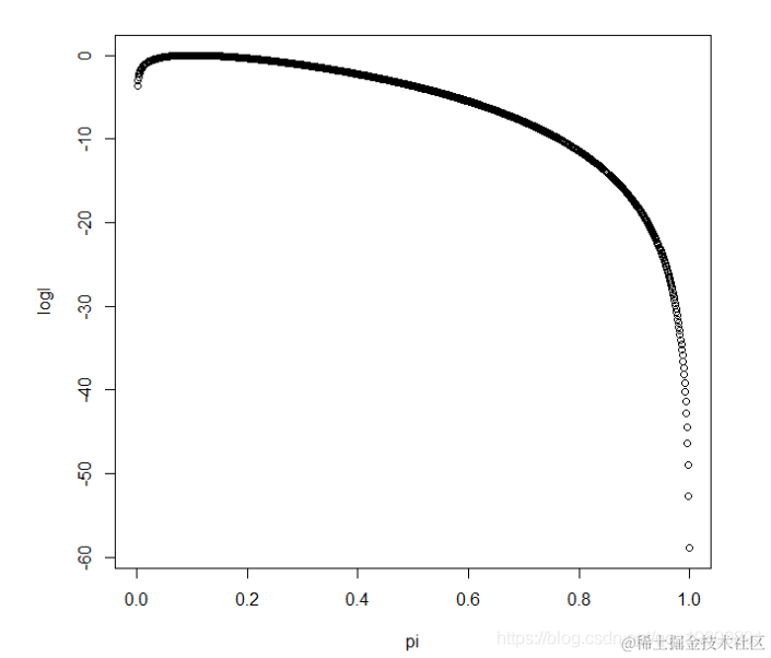
对于概率参数绘制的n = 10,x = 1的二项式示例的对数似然函数:

从图片上我们可以看出,对数似然函数在绘制时 实际上不是二次方。下图显示了相同的对数似然函数,但现在x轴是对数概率:

 

二项式的对数似然函数n = 10 x = 1检验,相对于对数几率。

 

似然比置信区间


虽然似然比方法具有明显的统计优势,但计算上Wald区间/检验更容易。在实践中,如果样本量不是太小,并且Wald区间是以适当的比例构建的,它们通常是合理的。然而,在小样本中,似然比方法可能是更优的。


最受欢迎的见解

1.Matlab马尔可夫链蒙特卡罗法(MCMC)估计随机波动率(SV,Stochastic Volatility) 模型

2.基于R语言的疾病制图中自适应核密度估计的阈值选择方法

3.WinBUGS对多元随机波动率模型:贝叶斯估计与模型比较

4.R语言回归中的hosmer-lemeshow拟合优度检验

5.matlab实现MCMC的马尔可夫切换ARMA – GARCH模型估计

6.R语言区间数据回归分析

7.R语言WALD检验 VS 似然比检验

8.python用线性回归预测股票价格

9.R语言如何在生存分析与Cox回归中计算IDI,NRI指标