R语言中的LDA模型:对文本数据进行主题模型topic modeling分析

817 阅读4分钟

原文链接:tecdat.cn/?p=4333

 

主题建模

在文本挖掘中,我们经常收集一些文档集合,例如博客文章或新闻文章,我们希望将其分成组,以便我们可以分别理解它们。主题建模是对这些文档进行无监督分类的一种方法,类似于对数字数据进行聚类,即使我们不确定要查找什么,也可以找到分组。

潜在狄利克雷分配(LDA)是拟合主题模型特别流行的方法。它将每个文档视为主题的混合体,并将每个主题看作是单词的混合体。这允许文档在内容方面相互“重叠”,而不是分离成离散的组,以反映自然语言的典型用法。

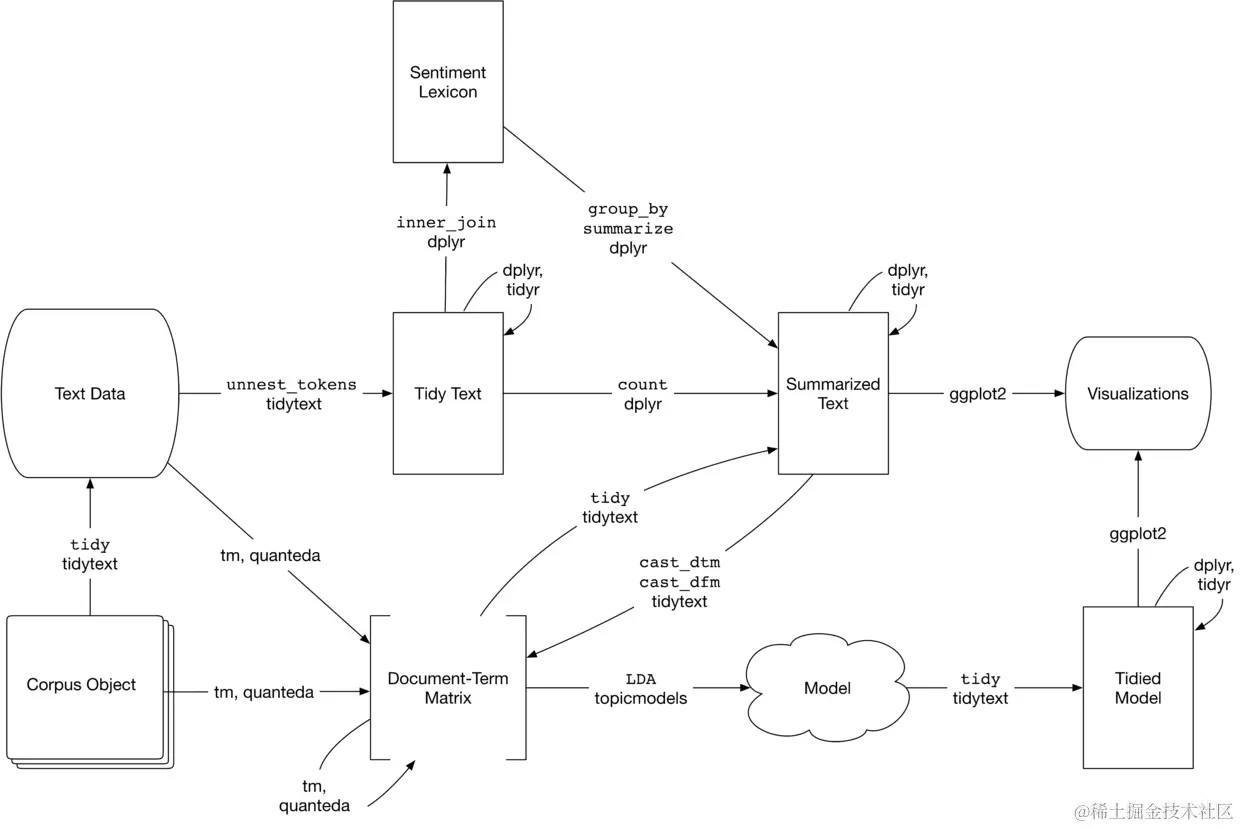
结合主题建模的文本分析流程图。topicmodels包采用Document-Term Matrix作为输入,并生成一个可以通过tidytext进行处理的模型,以便可以使用dplyr和ggplot2对其进行处理和可视化。

 潜在狄利克雷分配

潜在Dirichlet分配是主题建模中最常用的算法之一。没有深入模型背后的数学,我们可以理解它是由两个原则指导的。

每个文档都是主题的混合体。我们设想每个文档可能包含来自几个主题的文字,并有一定的比例。例如,在双主题模型中,我们可以说“文档1是90%的主题A和10%的主题B,而文档2是30%的主题A和70%的主题B.”

每个主题都是词汇的混合。例如,我们可以想象一个新闻的两个主题模型,一个话题是“体育”,一个是“娱乐”。体育话题中最常见的词语可能是“篮球”,“足球”和“游泳“,而娱乐主题可以由诸如”电影“,”电视“和”演员“之类的词组成。重要的是,话题可以在话题之间共享; 像“奥运冠军”这样的词可能同时出现在两者中。

LDA是一种同时估计这两种情况的数学方法:查找与每个主题相关的单词集合,同时确定描述每个文档的主题分组。这个算法有很多现有的实现,我们将深入探讨其中的一个。

library(topicmodels)
data("AssociatedPress")
AssociatedPress

  : term frequency (tf)

我们可以使用LDA()topicmodels包中的函数设置k = 2来创建两个主题的LDA模型。

实际上几乎所有的主题模型都会使用更大的模型k,但我们很快就会看到,这种分析方法可以扩展到更多的主题。

此函数返回一个包含模型拟合完整细节的对象,例如单词如何与主题关联以及主题如何与文档关联。

# # 设置随机种子,使模型的输出是可重复的
ap_lda <- LDA(AssociatedPress,k =2,control =list(seed =1234))
ap_lda

 

拟合模型是“简单部分”:分析的其余部分将涉及使用tidytext软件包中的函数来探索和解释模型。

单词主题概率

tidytext包提供了这种方法来提取每个主题的每个词的概率,称为β。

## # A tibble: 20,946 x 3
##    topic term          beta
##  1    1 aaron      1.69e-12
##  2    2 aaron      3.90e- 5
##  3    1 abandon    2.65e- 5
##  4    2 abandon    3.99e- 5
##  5    1 abandoned  1.39e- 4
##  6    2 abandoned  5.88e- 5
##  7    1 abandoning 2.45e-33
##  8    2 abandoning 2.34e- 5
##  9    1 abbott    2.13e- 6
## 10    2 abbott    2.97e- 5
## # ... with 20,936 more rows

 

 

每个主题中最常见的词

这种可视化让我们了解从文章中提取的两个主题。话题1中最常见的词语包括“百分比”,“百万”,“十亿”和“公司”,这表明它可能代表商业或财务新闻。话题2中最常见的包括“总统”,“政府”,表示这个话题代表政治新闻。关于每个主题中的单词的一个重要观察是,在这两个主题中,诸如“新”和“人”等一些词语是常见的。与“硬聚类”方法相反,这是话题建模的优势:自然语言中使用的话题可能存在一些重叠。

我们可以认为最大的区别是两个主题之间β差异最大的词。

## # A tibble: 198 x 4
##    term              topic1      topic2 log_ratio
##                            
##  1 administration 0.000431  0.00138        1.68
##  2 ago            0.00107  0.000842      -0.339
##  3 agreement      0.000671  0.00104        0.630
##  4 aid            0.0000476 0.00105        4.46
##  5 air            0.00214  0.000297      -2.85
##  6 american      0.00203  0.00168        -0.270
##  7 analysts      0.00109  0.000000578  -10.9
##  8 area          0.00137  0.000231      -2.57
##  9 army          0.000262  0.00105        2.00
## 10 asked          0.000189  0.00156        3.05
## # ... with 188 more rows

 

图显示了这两个主题之间差异最大的词。

我们可以看到,话题2中更常见的词包括“民主”和“共和党”等政党等政治家的名字。主题1的特点是“日元”和“美元”等货币以及“指数”,“价格”和“利率”等金融术语。这有助于确认算法确定的两个主题是政治和财务新闻。

文档 - 主题概率

除了将每个主题评估为单词集合之外,LDA还将每个文档建模为混合主题。我们可以检查每个文档的每个主题概率,称为γ(“伽玛”) 。

## # A tibble: 4,492 x 3
##    document topic    gamma
##       <int> <int>    <dbl>
##  1        1     1 0.248   
##  2        2     1 0.362   
##  3        3     1 0.527   
##  4        4     1 0.357   
##  5        5     1 0.181   
##  6        6     1 0.000588
##  7        7     1 0.773   
##  8        8     1 0.00445 
##  9        9     1 0.967   
## 10       10     1 0.147   
## # ... with 4,482 more rows

 

这些值中的每一个都是该文档中从该主题生成的单词的估计比例。例如,该模型估计文档1中单词的大约24.8%是从主题1生成的。

我们可以看到,这些文档中的许多文档都是从两个主题中抽取出来的,但文档6几乎完全是从主题2中得出的,其中有一个主题1γ接近零。为了检查这个答案,我们可以检查该文档中最常见的词。

#> # A tibble: 287 x 3
#>    document term           count
#>       <int> <chr>          <dbl>
#>  1        6 noriega           16
#>  2        6 panama            12
#>  3        6 jackson            6
#>  4        6 powell             6
#>  5        6 administration     5
#>  6        6 economic           5
#>  7        6 general            5
#>  8        6 i                  5
#>  9        6 panamanian         5
#> 10        6 american           4
#> # … with 277 more rows

 

根据最常见的词汇,可以看出该算法将其分组到主题2(作为政治/国家新闻)是正确的。

 


最受欢迎的见解

1.探析大数据期刊文章研究热点

2.618网购数据盘点-剁手族在关注什么

3.r语言文本挖掘tf-idf主题建模,情感分析n-gram建模研究

4.python主题建模可视化lda和t-sne交互式可视化

5.r语言文本挖掘nasa数据网络分析,tf-idf和主题建模

6.python主题lda建模和t-sne可视化

7.r语言中对文本数据进行主题模型topic-modeling分析

8.r语言对nasa元数据进行文本挖掘的主题建模分析

9.python爬虫进行web抓取lda主题语义数据分析