vue3初始化渲染图解

138 阅读1分钟

可分为两阶段:

1、生成app

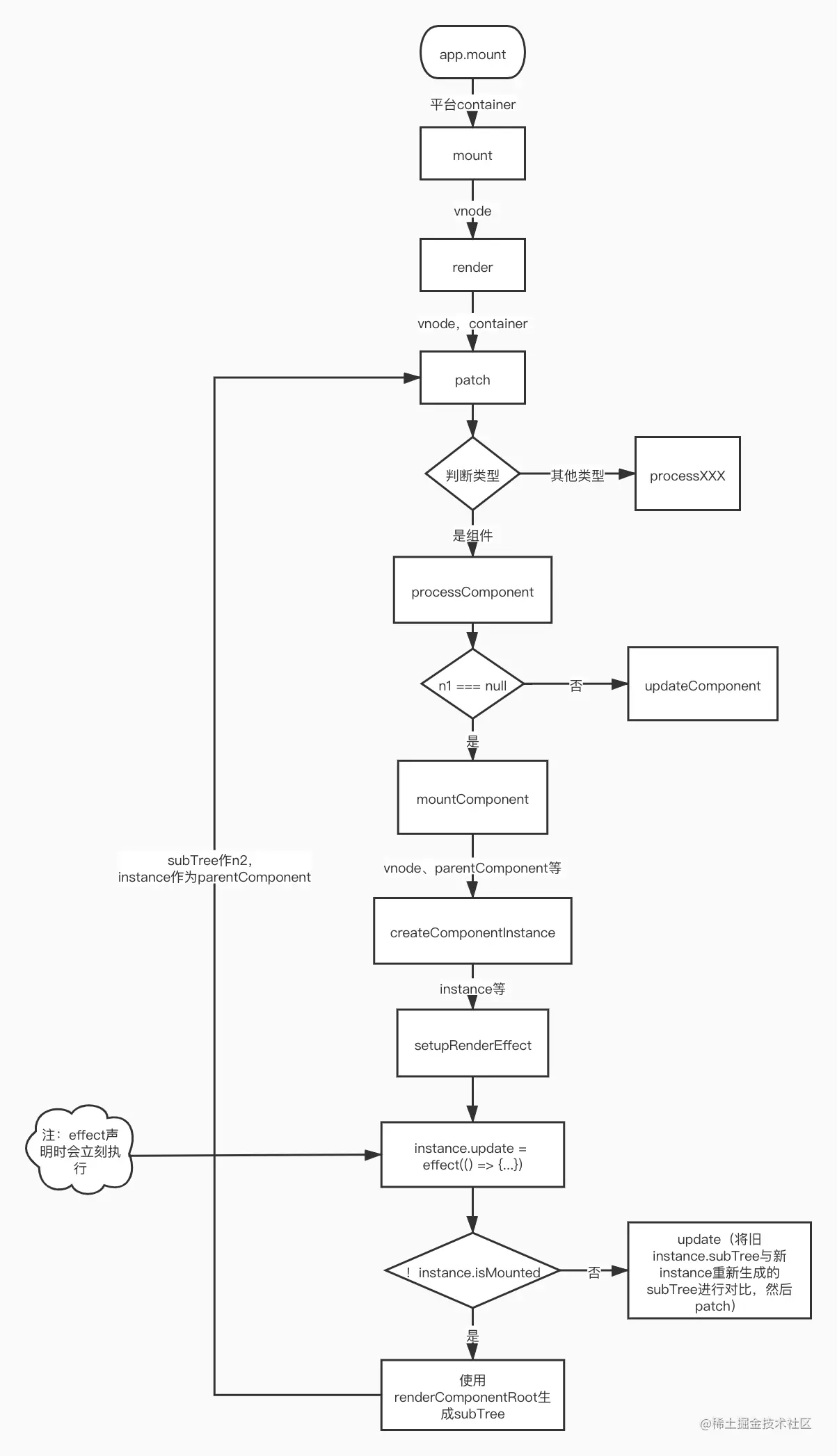
2、挂载app

createApp(app).mount('#app');

生成app:

image.png

挂载app:

image.png

此处instance.update执行时会使用scheduler丢入队列中执行,以保证多次改变不同响应式数据而最终只调用一次update