006-cache_t分析

631 阅读10分钟

通过这篇文章可以获得什么

cache_t是什么?

在类的方法调用过程中,已知过程是通过SEL(方法编号)在内存中查找IMP(方法指针),为了使方法响应更加快速,效率更高,不需要每一次都去内存中把方法都遍历一遍,cache_t结构体出现了。cache_t将调用过的方法的SEL和IMP以及receiverbucket_t结构体方式存储在当前类结构中,以便后续方法的查找。

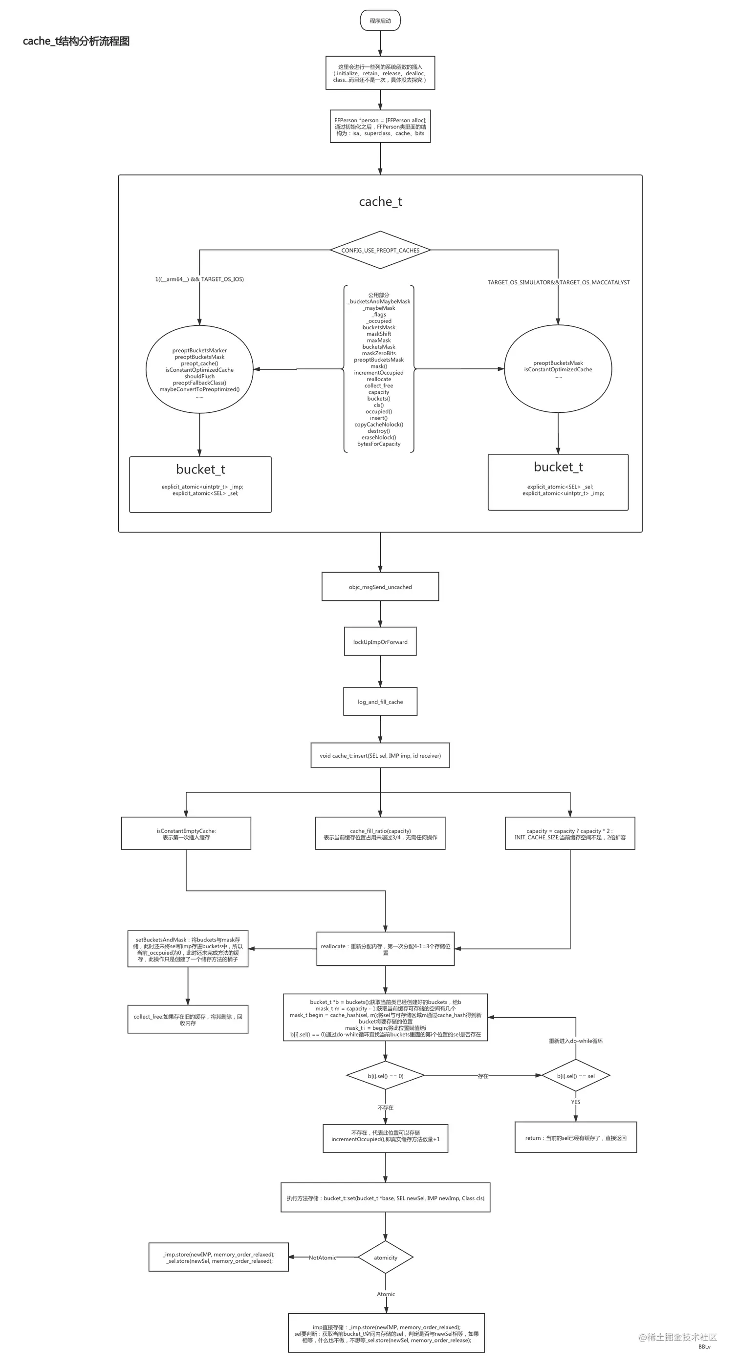
粗略图解:

cache_t流程.jpeg

cache_t部分源码分析

struct cache_t

  • _bucketsAndMaybeMask:存放数据的bit信息,类似于isa不同bit位存放的数据是什么,当前存放的是bucketsmaybeMask
  • _maybeMask:当前的缓存区count,第一次开辟是3
  • _occupied:当前cache的可存储的buckets数量,默认是0
  • incrementOccupied():执行_occupied++,_occupied默认是0,每次有方法的插入都会被执行,本质上就是占位+1
struct cache_t {
private:
    explicit_atomic<uintptr_t> _bucketsAndMaybeMask; // 8
    union {
        struct {
            explicit_atomic<mask_t>    _maybeMask; // 4
#if __LP64__
            uint16_t                   _flags;  // 2
#endif
            uint16_t                   _occupied; // 2
        };
        explicit_atomic<preopt_cache_t *> _originalPreoptCache; // 8

        //第一次时候的条件判定
        bool isConstantEmptyCache() const;
        bool canBeFreed() const;
        mask_t mask() const;  
        //增量占用
        void incrementOccupied();
        //buckets存储
        void setBucketsAndMask(struct bucket_t *newBuckets, mask_t newMask);
        //分配内存
        void reallocate(mask_t oldCapacity, mask_t newCapacity, bool freeOld);
        //将oldBuckets回收到垃圾桶
        void collect_free(bucket_t *oldBuckets, mask_t oldCapacity);
public:
        unsigned capacity() const;
        //创建buckets
        struct bucket_t *buckets() const;
        Class cls() const;
        //初始化occupied,默认是0
        mask_t occupied() const;
        //将调用的方法插入到cache中
        void insert(SEL sel, IMP imp, id receiver);
};

关键函数insert:

  1. 首先将newOccupied初始化,也就是占位+1
  2. isConstantEmptyCache判定的是不是第一次缓存方法,如果是第一次缓存方法,那么会开始开辟空间INIT_CACHE_SIZE = (1 << INIT_CACHE_SIZE_LOG2);,INIT_CACHE_SIZE_LOG2 = 2,也就是说将1<<2位,得到4,那么暂时默认开辟4个buckets的空间。
  3. cache_fill_ratio(capacity)判定如果不是第一次,则在判定当前是否占用的3/4容积,如果未达到,这什么也不做,继续向下执行
  4. 如果缓存空间不足的时候,会进入到else分支,执行 capacity = capacity ? capacity * 2 : INIT_CACHE_SIZE;直接将空间*2,也就是此时空间将会达到8,但是调用reallocate函数重新分配空间之后,第二次真实开辟空间为7
  5. 第二步和第四步都会调用调用reallocate重新分配空间,会执行setBucketsAndMask(newBuckets, newCapacity - 1),这时真实开辟的空间为newCapacity-1,如果第一次就是3,第二次就是7,一次类推
  6. 进入到setBucketsAndMask函数里面,可以看到这段代码_bucketsAndMaybeMask.store((uintptr_t)newBuckets, memory_order_release);哇是不是一下就清晰了,为什么cache_t结构体的_bucketsAndMaybeMask里面有bucekts,是这这里存储的奥。nice奥,柳暗花明。
  7. 开辟空间结束之后就开始创建buckets,创建方法的存储位置m,然后使用cache_hash(sel, m)将sel做一次hash赋值给begin,然后使用do-While循环查找第一个未使用的位置将方法插入。
  8. 最后会执行incrementOccupied_occupied+1,缓存的方法+1,至此,方法的缓存完成。
void cache_t::insert(SEL sel, IMP imp, id receiver)
{
    runtimeLock.assertLocked();

    
    // Use the cache as-is if until we exceed our expected fill ratio.
    //初始化
    mask_t newOccupied = occupied() + 1; // 1+1
    unsigned oldCapacity = capacity(), capacity = oldCapacity;
    if (slowpath(isConstantEmptyCache())) {
        // Cache is read-only. Replace it.
        if (!capacity) capacity = INIT_CACHE_SIZE;//4
        reallocate(oldCapacity, capacity, /* freeOld */false);
    }
    else if (fastpath(newOccupied + CACHE_END_MARKER <= cache_fill_ratio(capacity))) {
        // Cache is less than 3/4 or 7/8 full. Use it as-is.
    }
#if CACHE_ALLOW_FULL_UTILIZATION
    else if (capacity <= FULL_UTILIZATION_CACHE_SIZE && newOccupied + CACHE_END_MARKER <= capacity) {
        // Allow 100% cache utilization for small buckets. Use it as-is.
    }
#endif
    else {// 4*2 = 8
        capacity = capacity ? capacity * 2 : INIT_CACHE_SIZE;
        if (capacity > MAX_CACHE_SIZE) {
            capacity = MAX_CACHE_SIZE;
        }
        reallocate(oldCapacity, capacity, true);
    }

    bucket_t *b = buckets();
    mask_t m = capacity - 1; // 4-1=3
    mask_t begin = cache_hash(sel, m);
    mask_t i = begin;

    // Scan for the first unused slot and insert there.
    // There is guaranteed to be an empty slot.
    do {
        if (fastpath(b[i].sel() == 0)) {
            incrementOccupied();
            b[i].set<Atomic, Encoded>(b, sel, imp, cls());
            return;
        }
        if (b[i].sel() == sel) {
            // The entry was added to the cache by some other thread
            // before we grabbed the cacheUpdateLock.
            return;
        }
    } while (fastpath((i = cache_next(i, m)) != begin));

    bad_cache(receiver, (SEL)sel);
#endif // !DEBUG_TASK_THREADS
}

cache_fill_ratio

目前占用的内存容积判定,算法为capacity * 3 / 4,即3/4容积算法,目前应用非常广泛的缓存策略。

// 75% 的历史填充率(因为引入了新的 objc 运行时)。
static inline mask_t cache_fill_ratio(mask_t capacity) {
    return capacity * 3 / 4;
}

reallocate

重新分配空间,这里面bool freeOld代表了是否是扩容,false为第一次加载,true为扩容,如果是扩容的情况下,那么挡墙cache_t内就存在了扩容前缓存的方法,在扩容之后此缓存就变为脏内存了。这里调用了垃圾站方法collect_free(oldBuckets, oldCapacity);oldBucketsoldCapacity清空、回收。

void cache_t::reallocate(mask_t oldCapacity, mask_t newCapacity, bool freeOld)
{
    bucket_t *oldBuckets = buckets();
    bucket_t *newBuckets = allocateBuckets(newCapacity);

    // Cache's old contents are not propagated. 
    // This is thought to save cache memory at the cost of extra cache fills.
    // fixme re-measure this

    ASSERT(newCapacity > 0);
    ASSERT((uintptr_t)(mask_t)(newCapacity-1) == newCapacity-1);

    setBucketsAndMask(newBuckets, newCapacity - 1);
    
    if (freeOld) {
        collect_free(oldBuckets, oldCapacity);
    }
}

allocateBuckets

创建新的buckets,这里关键点在于endMarker,也就是说不管是第一次创建还是扩容的创建新的bucekts,永远把当前newBucket存储在最后一位,存储格式sel=1imp=newBucket,如果是第一次就是第4位,扩容之后就是第8位,算法是1<<2+n。但是此位不会被计算在_bucketsAndMaybeMask中,因为setBucketsAndMask(newBuckets, newCapacity - 1);

bucket_t *cache_t::allocateBuckets(mask_t newCapacity)
{
    // Allocate one extra bucket to mark the end of the list.
    // This can't overflow mask_t because newCapacity is a power of 2.
    bucket_t *newBuckets = (bucket_t *)calloc(bytesForCapacity(newCapacity), 1);

    bucket_t *end = endMarker(newBuckets, newCapacity);

#if __arm__
    // End marker's sel is 1 and imp points BEFORE the first bucket.
    // This saves an instruction in objc_msgSend.
    end->set<NotAtomic, Raw>(newBuckets, (SEL)(uintptr_t)1, (IMP)(newBuckets - 1), nil);
#else
    // End marker's sel is 1 and imp points to the first bucket.
    end->set<NotAtomic, Raw>(newBuckets, (SEL)(uintptr_t)1, (IMP)newBuckets, nil);
#endif
    
    if (PrintCaches) recordNewCache(newCapacity);

    return newBuckets;
}

补充

为什么要清空oldBuckets,而不是空间扩容,然后在后面附加新的缓存呢?

解答:已经创建的内存无法更改,这里的内容扩容其实是伪扩容,是创建了一块新的内存,替代了原来的旧内存,之所以使用这种方式,第一,如果将旧buckets的缓存都拿出来,平移到新开辟的buckets上,即数组平移消耗内存耗费性能非常的强。第二,苹果缓存策略越新越好,每一次扩容句干掉了之前的oldBuckets。举例说明,A方法被调用了一次,当没有第二次调用了,使用概率非常低的,为什么要把你缓存在内存里呢,没有任何意义,当扩容之后,那么再次调用A方法,会再一次被缓存在内存内,直到下一次扩容之前。

setBucketsAndMask

setBucketsAndMask三个操作:

  • 第一,将新创建的buckets存储在_bucketsAndMaybeMask内。
  • 第二,将newMask,即capacity存储在_maybeMask内。
  • 第三,_occupied = 0,因为现在还并没真正的缓存方法,方法缓存为0
void cache_t::setBucketsAndMask(struct bucket_t *newBuckets, mask_t newMask)
{
#ifdef __arm__
    // ensure other threads see buckets contents before buckets pointer
    mega_barrier();

    _bucketsAndMaybeMask.store((uintptr_t)newBuckets, memory_order_relaxed);

    // ensure other threads see new buckets before new mask
    mega_barrier();

    _maybeMask.store(newMask, memory_order_relaxed);
    _occupied = 0;
#elif __x86_64__ || i386
    // ensure other threads see buckets contents before buckets pointer
    _bucketsAndMaybeMask.store((uintptr_t)newBuckets, memory_order_release);

    // ensure other threads see new buckets before new mask
    _maybeMask.store(newMask, memory_order_release);
    _occupied = 0;
#else
#error Don't know how to do setBucketsAndMask on this architecture.
#endif
}

collect_free

垃圾站方法,将传入的内存地址的内容清空,回收内存

void cache_t::collect_free(bucket_t *data, mask_t capacity)
{
#if CONFIG_USE_CACHE_LOCK
    cacheUpdateLock.assertLocked();
#else
    runtimeLock.assertLocked();
#endif

    if (PrintCaches) recordDeadCache(capacity);

    _garbage_make_room ();
    garbage_byte_size += cache_t::bytesForCapacity(capacity);
    garbage_refs[garbage_count++] = data;
    cache_t::collectNolock(false);
}

void bucket_t::set

selimp存储到buckets里面,_sel.load(memory_order_relaxed) != newSel此条件为判定当前内存内是否存在了即将新存储的newSel,如果有就什么也不做,如果没有,进行存储sel

template<Atomicity atomicity, IMPEncoding impEncoding>
void bucket_t::set(bucket_t *base, SEL newSel, IMP newImp, Class cls)
{
    ASSERT(_sel.load(memory_order_relaxed) == 0 ||
           _sel.load(memory_order_relaxed) == newSel);

    // objc_msgSend uses sel and imp with no locks.
    // It is safe for objc_msgSend to see new imp but NULL sel
    // (It will get a cache miss but not dispatch to the wrong place.)
    // It is unsafe for objc_msgSend to see old imp and new sel.
    // Therefore we write new imp, wait a lot, then write new sel.
    
    uintptr_t newIMP = (impEncoding == Encoded
                        ? encodeImp(base, newImp, newSel, cls)
                        : (uintptr_t)newImp);

    if (atomicity == Atomic) {
        _imp.store(newIMP, memory_order_relaxed);
        
        if (_sel.load(memory_order_relaxed) != newSel) {
#ifdef __arm__
            mega_barrier();
            _sel.store(newSel, memory_order_relaxed);
#elif __x86_64__ || __i386__
            _sel.store(newSel, memory_order_release);
#else
#error Don't know how to do bucket_t::set on this architecture.
#endif
        }
    } else {
        _imp.store(newIMP, memory_order_relaxed);
        _sel.store(newSel, memory_order_relaxed);
    }
}

LLDB动态调试验证cache_t结构

案例代码

FFPerson

@interface FFPerson : NSObject

- (void)likeGirls;
- (void)likeFoods;
- (void)enjoyLife;

@end

@implementation FFPerson

- (void)likeGirls {
    NSLog(@"%s",__func__);
}
- (void)likeFoods{
    NSLog(@"%s",__func__);
}
- (void)enjoyLife{
    NSLog(@"%s",__func__);
}

@end

main

int main(int argc, const char * argv[]) {
    @autoreleasepool {

        FFPerson *p  = [FFPerson alloc];
        Class pClass = [FFPerson class];
        NSLog(@"%@",pClass);
        
//        lgKindofDemo();

    }
    return 0;
}

LLDB动态验证

操作步骤

  1. p/x pClass格式化打印类对象,拿到地址
  2. 通过地址类对象的首地址偏移16字节(isa8字节、superclass8字节),即类首地址+0x10,拿到cache_t对象的指针地址
  3. cache_t真实地址,即 p *指针地址
  4. 查看当前打印的cache_t结构体内的_maybeMask_occpuied,_maybeMask表示当前缓存内有多少个位置,_occpuied表示真实缓存方法的数量,由于当前没有调用任何方法,所以都为0
  5. 通过lldb动态调用方法
  6. 重新查看当前类对象的cache_t结构体内的存储内容,这时候_maybeMask_occpuied都有值了,lldb动态调用方法调试_maybeMask为7,这里做过测试,调用一个方法也是开启7个存储空间,不知道为什么? 当通过对象调用一个方法_maybeMask的值为3,这个是符合预期的,至于7的问题,欢迎高手指导。
  7. p $n.buckets()[0-6],可以分别打印当前cache缓存内的7个bucket_t结构体,来通过 p $n.sel()p $n.imp(nil,pClass)来打印sel与imp,可以区分是系统函数还是自定义函数
我一共做了3次LLDB动态调试:

第一次:开始无方法调用,lldb动态调试中途通过lldb命令调用3个自定义方法,得到的结果是3个自定义方法,2个系统方法,开启了7个缓存。与预期相符 lldb验证cache_t.png

第二次:开始无方法调用,lldb动态调试中途通过lldb命令调用1个自定义方法,得到的结果是1个自定义方法,0个系统方法,开启了7个缓存。与预期不相符 lldb-执行一个方法.png

第三次:开始在代码中调用了1个方法,lldb动态调试中途无方法调用,得到的结果是1个自定义方法,0个系统方法,开启了3个缓存。与预期相符

代码调用-执行一个方法.png

仿造源码调试cache_t

源码地址

构建过程

  1. 参照源码仿造了struct ff_objc_class
  2. 由于ff_objc_class内需要cache_tclass_data_bits_t,所有再次仿造了ff_cache_tff_class_data_bits_t
  3. 仿造ff_cache_t过程中由于缺失mask_t类型,添加了typedef uint32_t mask_t
  4. 参照源码得知,selimp存在结构体bucket_t中,所以又仿造了ff_bucket_t。至此源码仿造工作完成
  5. FFPerson类调用alloc方法,分配内存空间
  6. 创建自定义结构体对象pClassstruct ff_objc_class *pClass,将类赋值给自定义对象
  7. 通过cache打印当前有多少个方法缓存与最大缓存数量
  8. 通过_bucketsAndMaybeMask解析初buckets
  9. 循环遍历打印缓存的selimp

部分源码:

typedef uint32_t mask_t;  // x86_64 & arm64 asm are less efficient with 16-bits

//bucketsMask:掩码,用来通过_bucketsAndMaybeMask解析初buckets
static uintptr_t bucketsMask = ~0ul;

//bucket_t源码模仿
struct ff_bucket_t {
   SEL _sel;
   IMP _imp;
};

//class_data_bits_t源码模仿
struct ff_class_data_bits_t {
   uintptr_t bits;
};
//cache_t源码模仿
struct ff_cache_t {
   uintptr_t _bucketsAndMaybeMask; // 8
   mask_t    _maybeMask; // 4
   uint16_t                   _flags;  // 2
   uint16_t                   _occupied; // 2
};

//类源码模仿
struct ff_objc_class {
   Class isa;
   Class superclass;
   struct ff_cache_t cache;             // formerly cache pointer and vtable
   struct ff_class_data_bits_t bits;    // class_rw_t * plus custom rr/alloc flags
};


int main(int argc, const char * argv[]) {
   @autoreleasepool {
      
       //给person分配内存
       FFPerson *person = [FFPerson alloc];
       //调用方法
       [person likeGirls];
       [person likeFoods];
       [person likeflower];
       [person likeStudy];
       [person enjoyLift];
       [person lnspireCreativity];
       
       //将person的类型转换成自定义的源码ff_objc_class类型,方便后续操作
       struct ff_objc_class *pClass = (__bridge struct ff_objc_class *)(person.class);
       
       //打印当前有多少个方法缓存与最大缓存数量
       NSLog(@"%u-%u",pClass->cache._occupied,pClass->cache._maybeMask);
       
       //通过_bucketsAndMaybeMask解析初buckets
       struct ff_bucket_t *bucketptr = pClass->cache._bucketsAndMaybeMask & bucketsMask;
       
       //循环遍历打印缓存的sel与imp
       for (int i = 0; i<pClass->cache._maybeMask ; i++) {
           struct ff_bucket_t b = *(bucketptr + i);
           NSLog(@"%@-%p",NSStringFromSelector(b._sel),b._imp);
       }
   }
   return 0;
}

仿造源码调试结果:

2021-06-24 16:45:40.017677+0800 001-caceh源码还原调试[5948:581940] -[FFPerson likeGirls]
2021-06-24 16:45:40.018117+0800 001-caceh源码还原调试[5948:581940] -[FFPerson likeFoods]
2021-06-24 16:45:40.018283+0800 001-caceh源码还原调试[5948:581940] -[FFPerson likeflower]
2021-06-24 16:45:40.018323+0800 001-caceh源码还原调试[5948:581940] -[FFPerson likeStudy]
2021-06-24 16:45:40.018547+0800 001-caceh源码还原调试[5948:581940] -[FFPerson enjoyLift]
2021-06-24 16:45:40.018598+0800 001-caceh源码还原调试[5948:581940] -[FFPerson lnspireCreativity]
2021-06-24 16:45:40.018641+0800 001-caceh源码还原调试[5948:581940] 4-7
2021-06-24 16:45:40.018731+0800 001-caceh源码还原调试[5948:581940] likeStudy-0xbdd8
2021-06-24 16:45:40.018771+0800 001-caceh源码还原调试[5948:581940] (null)-0x0
2021-06-24 16:45:40.018821+0800 001-caceh源码还原调试[5948:581940] enjoyLift-0xbd88
2021-06-24 16:45:40.018941+0800 001-caceh源码还原调试[5948:581940] likeflower-0xba78
2021-06-24 16:45:40.019072+0800 001-caceh源码还原调试[5948:581940] lnspireCreativity-0xbdb8
2021-06-24 16:45:40.019112+0800 001-caceh源码还原调试[5948:581940] (null)-0x0
2021-06-24 16:45:40.019142+0800 001-caceh源码还原调试[5948:581940] (null)-0x0
Program ended with exit code: 0

cache_t流程图

cache_t结构流程图.png

代码解读补充:

_bucketsAndMaybeMask.store((uintptr_t)newBucekts,memory_order_release)

单纯的向_bucketsAndMaybeMask的某一bit位或几个bit位内存储空buckets()

_mayMask.store(newMask, memory_order_release)

_mayMask中存储即将即将开辟的缓存count,第一次为3