人人都是产品经理指南:技术转产品,从入门到放弃

2,341 阅读17分钟

作者是一名前端转产品的路人甲~谨以此篇文章献给待入坑的小伙伴,文末惊喜!!!

在互联网行业,产品经理已经成为一个不可或缺的岗位,越来越来的小伙伴由于各奇遇踏入这一行。

不管是产品新人、还是传统IT人员,甚至其他非互联网行业的伙伴,如果你想踏入产品经理这一行,但是又不知道该如何走出第一步,请先看看本篇文章,希望能给你们带来一些帮助。

【目录】

一、为什么要做产品经理

二、产品经理常规的工作流程

三、产品经理分类

四、常用工具

五、如何自学入行

六、产品经理需要的能力

七、面试注意点:1)技术转岗优势 2)什么专业适合做产品经理 3)面试题

 

一、为什么要做产品经理

或许你可能会听到“产品经理走向CEO的学前班”,是否会觉得这岗位有点高大上,顿时有点飘飘然了。首先呢,不管是谁想从事新岗位之前,都要问问自己这几个问题:

(1) 为什么要选择产品经理?(明确目标)

(2) 为了这个岗位,你前期有没有做过一定的准备?(有备而来)

(3) 有没有思考过3年或者5年后自己能成为什么样?(职业规划)

如果你没有想清楚这些问题,就先别急着作出选择,草率的入行只会让你在接下里的时间内,不断的怀疑自己,从而 "无疾而终"。

无论男女,大家都怕入错行,劝君慎之又慎。

二、产品经理常规的工作流程

产品经理是一个发现问题,然后解决问题,最后预防问题再次出现的人。

对于互联网其他岗位的同仁,在工作中或多或少都会跟产品经理打交道,但是对于新人来说并不清楚他的工作内容、岗位类型、需要具备的素质和能力和职业发展形势等。

产品经理工作流程大概分为以下七阶段,当然也不是唯一的标准。 

(1) 搜集需求

在这个阶段,产品经理需要从各个方面获取需求。归纳起来需求来自领导、协同部门、用户反馈、竞品分析,还有可能自己对产品的理解与洞察等。

(2) 需求筛选与分析

我们搜集到这么多的需求,并不是闭着眼睛什么需求做,否则将是一个巨大的工作量。

我们要根据各种因素对需求进行优先级排序:哪些是需求是当前最迫切的,做完后就能得到很大的效果?哪些需求目前不紧张可以放在二期再迭代?哪些需求是伪需求等,都需要深入分析。

(3) 原型设计及文档撰写

需求优先级确认完毕后,产品经理在这环节就是各种输出了,比如思维导图、功能流程图、业务流程图、产品原型、需求文档等。

(4) 项目启动(需求评审)

需求评审前,需要组织开发工程师、设计师、测试工程师等人员参与会议,会议上产品经理向大家介绍项目背景、需求功能等,让大家知晓整个项目情况。

假如项目比较复杂,在此会议之前还需要和需求方开一次会议,确定方案整体是否符合他们的预期。

最终会议结果后,需要和项目团队确认项目排期的时间节点。

(5) 项目开发

需求评审完毕后,各方就开始忙碌起来了:设计师出UI稿、测试工程师写测试用例、前/后端工程师快活的敲代码。

在项目开发过程中,产品经理要与各方保持沟通再沟通,关注项目关键节点及成果,以确保项目的按时按质完成。

(6) 安排上线

这是离成功最近的一步,这几点必须要做好:上线前要向各部门做好功能宣讲工作;产品经理和设计师要做好项目验收工作;上线前产品经理要向所有人发送上线邮件;做好数据配置、通知用户、上线后检测数据等工作。

(7) 产品迭代

项目安全上线后,并不代表结束了,根据其数据表现及运营情况,需要跟进收集各方反馈,包含公司内部及用户反馈,有没有达到他们的预期效果?有没有体验较差的操作?最后将这些需求放在下一版酌情优化迭代。

以上就是产品经理日常工作流程的介绍,寥寥几笔,其实每一环节展开都是长篇大论。

image.png

三、产品经理分类

看到这想必大家对产品经理这个岗位已经了解一二了,其实产品经理也分为不同方向的,下面按照专业领域、受众用户、产品形态、市场行业、岗位职级维度划来介绍不同方向的产品岗位。

image.png

当然,不同类型产品经理负责的工作内容、专业技能、能力要求也有所不同,但是初学者怎么弄明白具体某个类型的产品经理负责什么工作呢?

这里简单教新人一招,去下载一个“BOSS直聘”的招聘软件,比如我想要知道电商产品经理具体要负责什么工作,那么只要在app上一搜索,从岗位职责和任职要求了解即可,要么直接问度娘 。

image.png  

四、常用工具

常言道,工欲善其事,必先利其器。产品经理在工作中,经常会使用到各种软件工具,工具学习并不难,熟能生巧而已。

(1) 原型制作工具

Axure(axure.com)、摹客(mockplus.cn)、xiaopiu(xiaopiu.com)、墨刀(modao.cc)等,通常使用是Axrue居多。

image.png

(2) 流程图工具

上面提高的原型工具都能用来会流程图,不过也有专门的工具:Visio、ProcessOn(processon.com)等。

(3) 思维导图工具

MindManager(mindmanager.cn)、百度脑图(naotu.baidu.com)、Xmind(xmind.cn)等。

(4) 团队协作工具

团队协作工具指的是助力团队研发更高效、协作更敏捷、连接任务、沟通、文档等工作场景,常见的有Teambition(teambition.com)、Tapd(tapd.cn)、飞书(feishu.cn)、Worktile(worktile.com)等等。

五、如何自学入行

终于到了本篇的重点内容了,如何自学快速入门产品经理门槛,下面介绍几种任务方式供大家学习,这里将自学群体分为两种:

(1) 具备某行业的经验的非产品人员,如互联网行业某领域的技术人员、传统IT从业者等;

(2) 无任何行业经验的非产品人员,如刚毕业的大学生等。

两者差异也很明显:前者在已有行业经验的基础上,学习产品经理的通用技能即可;后者除了要学习通用技术之外,最好需要对某个行业有一个大概的了解。

新人想要从事产品经理岗位却苦于没人带,这也是大多数人的痛点,这种情况应该如何有效地学习,提高自身技能,偷偷成长呢?下文给大家同步了几种自学任务,最好能帮助大家。

任务一:阅读 (关注即可获得部分书籍)

书籍是最好获取知识的途径,能够全面、系统地学习知识,阅读产品经理相关书籍,可以由浅及深地去理解产品经理工作内容、流程、以及每项工作的细节与要点。

推荐几本入门书籍:《人人都是产品经理》、《产品经理手册》、《产品经理的第一本书》、《启示录》、《用户体验要素》等,都比较适合新人。再送上一份按照不同维度的书单:www.processon.com/view/6059db…

image.png

(我的部分书单)

阅读的时候,要注意边读边思考,遇到好的内容要记笔记,不要讲究看的有多快,争取一遍过后能留下印象,这样以后还能快速的翻到知识点。

image.png

(启示录部分笔记)

任务二:视频教程 (获取方式见文末)

看书对学习肯定会有帮助,不过难免会遇到不理解的知识点,这时候需要产品老人带是多么幸福的事情。但是新人咋去找老人呢,当初我也有这样的疑虑,后来通过看视频的方式,弥补了这一问题,现在将视频分享出来给大家。视频的内容结构如下所示:

image.png   看视频比看书好处也很明显,将枯燥的知识点经由他人分析、拆解,可以快速吸收,当然也要做笔记,不然看过了真的就过去了。

有了一定基础再回头去看书,那就又是一片新天地。

任务三:学软件工具 (获取方式见文末)

产品经理常用的软件上面也提到很多,现在有针对性聊聊我在工作中使用率比较高的软件。

(1) Office三大件( Word、Excel、PPT)

平常需要输出各种文档,做做功能宣讲等ppt还是会用到,频率还不低,想必对大家来说也不难。

(2) Axure RP(8.0+)原型工具

产品经理不是在画原型,就是在思考画原型的过程,市面上有很多工具,但是我还是喜欢用Axure,同时它也能用来画流程图。

原型图根据页面的保真程度可以划分为草图、低保真和高保真,通常我们画的最多的就是低保真类型最多。往往低保真运用Axure的功能很少,推荐B站学习地址:www.bilibili.com/video/BV1Gx…

image.png

(3) Visio

Visio是一款专业制图软件,用于流程图、网络图、工作流图、数据库模型图和软件图等制作。而我用来画业务流程图、功能流程图、泳道图等。(用Axure画泳道图简直是噩梦。)

字不如表、表不如图,涉及复杂的处理逻辑,再多文字、再精细的设计图都不如一张流程图。

(4) XMind

XMind 的思维导图结构包含一个中心主题,各主要分支从中心主题向外辐射开来。

除了基本的思维导图结构外,XMind 还提供组织结构图,树状图,逻辑图等。这些结构帮助用户在不同的使用场景中发挥了重要作用,本文有些图片示例都是XMind制作。

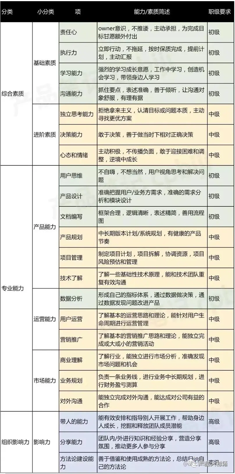
六、产品经理需要的能力

差的产品经理千变万化,好的产品经理也不是都一个模子,一起看看优秀的产品经理需要哪些能力,下面介绍能力包含但不仅限于此。

(1) 沟通能力

职场万金油都是沟通高手。产品经理面对不同部门形形色色的人,要有理有据的征服他们。

(2) 学习能力

互联网更新迭代,技术也不断升级,各种新的商业模式也如雨后春笋般出现,如果不学习,稍有不注意就因为跟风被割了韭菜。

要意识到T型人才和π型人才重要性,你觉得自己不学习还能跟的上“潮流”吗?

(3) 同理心

同理心决定了产品经理能否站在用户的角度思考问题,换位思考能得到很多意向不到产品细节问题及机会,透过现象看本质。

在需求收集阶段,设身处地的思考每一种场景,那么就会得到很多需求点/功能点;别怕,之前我们不是聊过需求优先级嘛,就按优先级来安排开发。

但凡厉害的创新性产品,都是产品经理对用户需求的深度同理心而觉察出来的。

(4) 决策力

产品经理是天然的决策者,在面对纷繁的信息时,如何做出最优的决策,很考验一个优秀产品经理的功力。

看待同一件事物,肯定每个人都有自己看法,凭什么你产品经理要这样做就得做,有些人就爱钻牛角尖没办法。这是就需要产品经理力排众议,做好决策,告诉大家为什么这么做,解决了用户什么的痛点?为什么要优先做这个功能?这得要求我们做的每一个功能都需要有理有据,不然节奏很容易被其他人带偏。

image.png

 

七、面试注意点

万事俱备的你,现在只差一份让人眼前一亮的简历了。对于新人来说不知如何来写简历怎么办,别担心文末准备获取简历模板途径。产品经理写简历遵循的原则是:简洁、易理解、用数据说话。

还有一个问题:产品岗位如【产品经理分类】小节分得那么细,哪个方向才适合自己?既然是入门,肯定是选择自己擅长、有优势的,这样成功率才高,不懂每个岗位负责什么内容,可按照之前提到方法去查询、或通过浏览器、或询问产品老鸟。

插播一条:技术转岗优势

在我接触到的技术伙伴中,转岗做产品经理的大有人在,这里的技术包含了前端开发、后端开发、测试人员等,要注意的技术人员转型产品经理是非常有优势的。

技术人员的逻辑思维和抽象能力往往很强,在产品设计过程中很受用,通常负责任的技术往往思考的细节不一定会比产品经理少。

由于有技术背景,他们在考虑需求时能够考虑技术实现成本和难易程度,不会提出太不切实际的需求;当遇到技术人员因需求实现比较困难被他们搪塞时,具有技术经验的产品经理可以很好的进行反驳。

但是日常工作中,我们得尝试首先从业务角度思考问题,而不是从技术角度。没什么特殊情况,千万不要用“自己的技术经验”教技术人员做事,你懂的!

最后建议技术伙伴若要转岗,最好是从自己熟悉的方向做起,比如我是做电商领域的,对电商的业务逻辑肯定是比较熟悉的,那么最好是从电商产品开始做起,驾轻就熟。

运营或者市场转产品也有优势:能直接接触到用户,切身体会用户的真实需求,善于做用户调研等工作等。

还有传统的IT人士基础知识扎实,同时专业领域经验丰富等,也是有非常大的优势。

插播第二条:什么专业适合做产品经理

首先要说明一点:大学没有一个叫产品经理的专业,但是可以从产品经理的工作流程和日常涉及到的一些工作内容,来找找哪些专业相对来说比较匹配。

(1) 心理学相关专业

C端产品经理更多要研究用户需求的分析和挖掘,并且需求的挖掘是建立在你对用户有深刻理解的基础上的。而且如果你有心理学方面的知识,尤其是用户心理学和行为心理学方面的知识,对于了解用户行为背后的动机会更有帮助,也更有可能帮助你挖掘出真正的需求,所以要具备一定的心理学基础。

(2) 工业设计相关专业

在产品设计阶段产品经理会花费大量的时间研究人机交互的问题。而且产品设计离不开交互设计(不包括交互设计的策略产品等职位),想要学习交互设计相关知识选择工业设计是个很好的方向。

有很多产品经理都有工业设计的职业背景包括世界知名的产品经理-乔布斯,作为苹果手机的创造者无论是对产品的硬件外观和软件的设计上都出自他手,这是被全世界都认可的,所以从事工业设计相关专业的朋友能够把自身优势很好的运用在产品岗的工作上。

(3) 计算机相关专业

大学是计算机相关专业的同学很多都了解技术层面的业务逻辑和开发逻辑,这对于产品经理岗简直是可遇不可求的优势能力,拥有技术背景的产品人不但能和公司内部的技术人员沟通顺畅甚至还能起到项目管理的主导作用,就有很强势的发言权。

(4) 数学相关专业

我们知道产品经理在实际工作中需要做大量的数据分析。需要数据分析来验证需求的合理性;产品上线后,需要做数据分析,看是否达到预期目标;问题是需要数据分析找出原因等等。因此,数学专业的学生在数据分析方面有优势。

(5) 经济学相关专业

目前互联网已经进入精细化运营阶段。精细化运营需要各种战略的加持,战略效果的评估需要计算各种投入产出比。掌握经济学的知识,会让你在互联网的后半段有优势。

每个想做产品经理的同学都应该提前了解一下,这些行业分类下产品经理的具体工作内容,看自己是否喜欢。

想做教育产品经理,教育相关专业可能是更好的选择;

想做理财产品经理,金融相关专业可能是更好的选择;

想做医药产品经理,医药相关专业可能是更好的选择;

如果你想做供应链管理系统、仓库管理、运输管理等方向的产品经理可能是更好的选择.

("什么专业适合做产品经理"部分内容来自:zhuanlan.zhihu.com/p/265458288)

当然其他专业的同学不要灰心,在实习期间尽可能的找互联网公司去实习,为自己铺路。专业不是问题,我还见过很多八竿子打不着的专业的人也成为产品经理(比如我)。

常见的招聘软件:BOSS直聘、拉勾网、实习僧、大街网等

面试题

对应刚毕业的同学,可能会问到最多问题如下所示:

(1)为什么从事产品经理?

(2)有实习经历 吗?在这期间主要负责什么?

(3)在实习期间遇到了哪些困难,是怎么解决的?

(4).....

以上内容涉及到方向比较多,给想准备入行的新产品人做了一些分享,可能上面介绍的内容没有面面俱到,有疑问不解的、想要深入了解某一点的,都可以来找我交流(wuyi4973)。

需要软件、视频教学、简历模板资料的,可以先关注公众号,然后分别留言:软件、视频0125、简历获取 (不是文末留言)。

最后,愿你付出的勤奋努力,终将收获成功和喜悦。

--END--

你好,我是道三,公众号:产品大秘籍(pmdamiji)

个人微信:wuyi4973,欢迎交流