vue电商后台管理系统保姆级教程(十)——商品分类

253 阅读3分钟

总文章地址:

vue.js基础还不会?——看这篇文章就够了

14万字手把手教你做vue电商后台管理(全)——技术栈(vue全家桶 Webpack Git axios Element-ui)

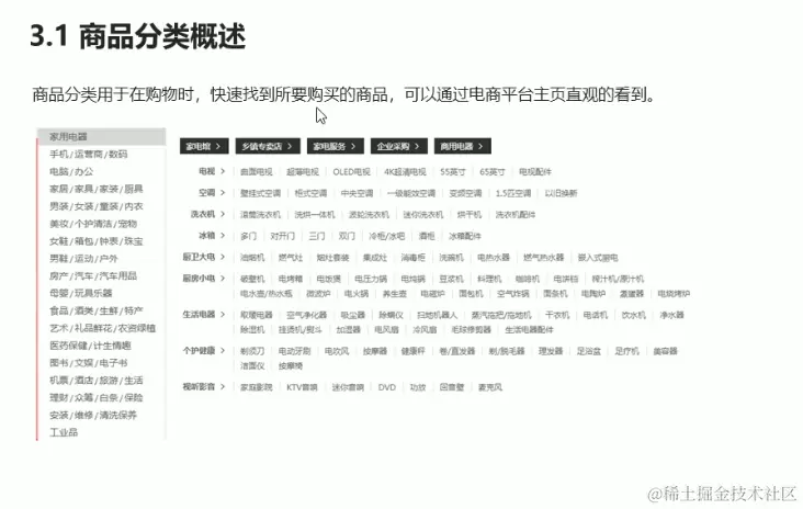
10.1 介绍商品分类功能的作用

在这里插入图片描述
效果图:
在这里插入图片描述
三级子分类:可以添加和删除分类:
在这里插入图片描述

10.2 创建goods-cate子分支并push到码云

Git branch 查看当前分支
Git checkout -b doods_cate穿创建新分支
Git branch 查看当前分支
Git push -u orgin goods_cate 在云端中新建goods_date分支

10.3 通过路由加载商品分类组件

创建cate.vue,创建结构,行为,样式
在这里插入图片描述
在路由中加载,注册称为children子路由:在这里插入图片描述

10.4 调用API获取商品分类列表数据

面包屑导航:在这里插入图片描述
添加分类按钮:

在这里插入图片描述
效果:
在这里插入图片描述
通过api调用数据:
定义数组catslist数组 写函数,定义函数,created生命周期函数
在这里插入图片描述
queryInfo():查询条件
查询请求:
在这里插入图片描述
返回函数,判断请求:
在这里插入图片描述
total需要定义数组:
在这里插入图片描述

10.5 初步使用vue-table-with-tree-grid

利用第三方插件:
在这里插入图片描述
在main.js中导入第三方模块在这里插入图片描述
全局注册:在这里插入图片描述
columns:标题
prpo:具体的值
在这里插入图片描述

隐藏前面的复选框:
在这里插入图片描述
使用属性修改:

10.6 使用自定义模板列渲染表格数据

使用作用域插槽
在这里插入图片描述

10.7 渲染排序和操作对饮的ui结构

首先先定义数据:在这里插入图片描述
在表格区域中定义模板:
然后渲染数据:
在这里插入图片描述
修改样式:
使用type属性
在vue中按需渲染使用v-if
在这里插入图片描述
美化图标:
在这里插入图片描述

10.8 实现分页功能

绑定事件处理函数:
在这里插入图片描述

在methods中绑定处理函数:
在date中赋值:在这里插入图片描述
发起数据请求:
在这里插入图片描述
第二个函数:
在这里插入图片描述
第三个:当前页面的展示:
current-change:
在这里插入图片描述

10.9 渲染添加分类添加分类的对话框和表单

点击添加按钮弹出添加对话框:
在卡片视图区域:添加分类的对话框
ui结构:
在这里插入图片描述
优化之后:

添加date:在这里插入图片描述
在这里插入图片描述

绑定点击事件:
在这里插入图片描述
新增事件处理函数:
在这里插入图片描述
描写弹出框的内容:
在这里插入图片描述
定义数据:
在这里插入图片描述

优化:在这里插入图片描述

双向绑定数据:
在这里插入图片描述
定义验证对象规则:

在这里插入图片描述

10.10 获取父级分类数据列表

效果图:
在这里插入图片描述
API:在这里插入图片描述
添加函数:

在这里插入图片描述
发起get请求:
在这里插入图片描述

在点击展开对话框的时候调用此函数:
在这里插入图片描述
简化异步操作:解构promise,判断验证。
在这里插入图片描述
成功之后就保存在date中
在这里插入图片描述
赋值到date中:
在这里插入图片描述

10.11 渲染级联选择器

使用组件:
在这里插入图片描述
按需导入,全局注册
先写入结构
在这里插入图片描述

在这里插入图片描述
使用其中属性:
props配置
在这里插入图片描述
在这里插入图片描述
在date中定义propes:在这里插入图片描述
定义双向绑定函数:
在这里插入图片描述
改变之后需要在选择框中打印出来:
在这里插入图片描述
选中一级分类使用
在这里插入图片描述

10.12 根据父分类的变化,处理表单中的数据

输入数据的时候要监听下面是一级分类还是默认的,如果是一级分类添加的数据会是此一级分类下面的二级分类
判断:
在这里插入图片描述
在这里插入图片描述
点击确定按钮拿到数据
在这里插入图片描述

在这里插入图片描述

10.13 在对话框的close事件中重置表单数

对话框关闭,数据清空
绑定关闭函数:
在这里插入图片描述
定义函数:
重置表单:
清空数组:
在这里插入图片描述

10.14 完成添加分类的操作

api:
在这里插入图片描述
添加按钮的事件处理函数:
预验证:回调函数拿到数据
判断优化:

在这里插入图片描述
在这里插入图片描述

10.15 将goods-cate分支提交代码

在这里插入图片描述
在这里插入图片描述
在这里插入图片描述
在这里插入图片描述
在这里插入图片描述
在这里插入图片描述
在这里插入图片描述
在这里插入图片描述
在这里插入图片描述

10.16 创建goods-params分支

在这里插入图片描述
在这里插入图片描述
在这里插入图片描述
在这里插入图片描述