全网最全!《数据安全法》要点图解

672 阅读1分钟

**导读:**数据作为国家基础性战略资源,数据安全事关国家安全与经济社会发展。数据安全立法在2018年9月被列入十三届全国人大常委会立法规划。历经近三年时间,经过三次审议,2021年6月10日,十三届全国人大常委会第二十九次会议正式表决通过《中华人民共和国数据安全法》。该法将于2021年9月1日起施行。

该部法律是我国数据领域的基础性法律,对于数据安全与数字经济发展具有重要意义。本文采用图示方式解读《数据安全法》要点,清晰通透,欢迎收藏阅读。

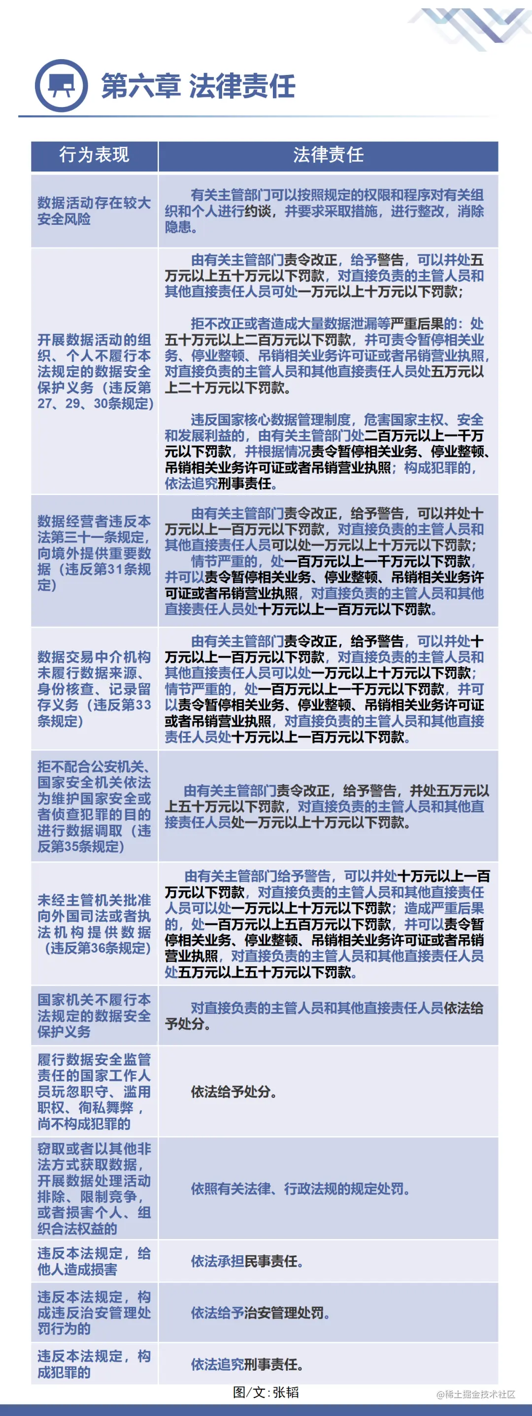
《数据安全法》图解版

(提示:点击图片可放大参阅)

图片

图片

图片

图片

图片

图片

本文来源中国网络空间安全协会,作者张韬

觉得本文有用,欢迎转发分享,谢谢