算法,从简单刷起~3. 无重复字符的最长子串

404 阅读3分钟

本文首发于 语雀文档

题目

leetcode-cn.com/problems/lo…

流程图 & 调试代码

所有流程图 & 调试代码,均以 Github 仓库上的为准

github.com/blueju/leet…/

第 1 次尝试

代码

/**
 * @param {string} s
 * @return {number}
 */
var lengthOfLongestSubstring = function (s) {
    let stack = new Set();
    for (let i = 0; i < s.length; i++) {
        for (let j = i; j < s.length; j++) {
            if (stack.has(s[j])) {
                stack.clear();
                continue;
            }
        }
    }
    return stack.length;
};

流程图

image.png

结果

未通过测试用例

错在:

  • 无法统计无重复字符最长子串,因为每次发现有重复项时,都直接清空栈了,也算是错误理解题目了。

第 2 次尝试

代码

/**
* @param {string} s
* @return {number}
*/
var lengthOfLongestSubstring = function (s) {
    let resultStack = new Set();
    let tempStack = new Set();
    for (let i = 0; i < s.length; i++) {
        for (let j = i; j < s.length; j++) {
            if (tempStack.has(s[j])) {
                if (tempStack.length > resultStack.length) {
                    resultStack = new Set([...tempStack]);
                    tempStack.clear();
                } else {
                    tempStack.clear();
                }
                break;
            } else {
                tempStack.add(s[j]);
            }
        }
    }
    return resultStack.length;
};

流程图

image.png

总结

未通过测试用例

错在:

  • 错误使用了 Set 统计长度的 API
  • 错误使用了 for 的中断跳出



第 3 次尝试

代码

/**
 * @param {string} s
 * @return {number}
 */
var lengthOfLongestSubstring = function (s) {
    let result = new Set()
    let stack = new Set()
    const length = s.length
    for (let i = 0; i < length; i++) {
        for (let j = i; j < length; j++) {
            const item = s[j]
            if (stack.has(item)) {
                if (result.size < stack.size) {
                    result = new Set([...stack])
                    stack.clear()
                } else {

                    stack.clear()
                }
                break
            } else {
                stack.add(item)
            }
        }
    }
    return result.size
};

总结

未通过测试用例

错在

  • 未考虑特殊情况(当字符串是""和" "时,字符串长度是 0 和 1 的时候)

思考:

  • 结果老是用复杂数据结构存储好吗?我需要只是长度而已。


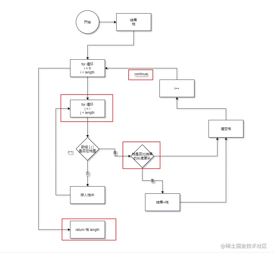
第 4 次尝试(通过测试用例)

代码

/**
 * @param {string} s
 * @return {number}
 */
var lengthOfLongestSubstring = function (s) {
    const length = s.length
    if (length === 0) return 0
    if (length === 1) return 1
    let maxLength = 0
    let stack = new Set()
    for (let i = 0; i < length; i++) {
        for (let j = i; j < length; j++) {
            if (stack.has(s[j])) {
                maxLength = Math.max(maxLength, stack.size)
                stack.clear()
                break
            } else {
                stack.add(s[j])
            }
        }
    }
    return maxLength
};

流程图

image.png

总结

通过了测试用例
image.png


第 5 次尝试(通过测试用例)

再想想, 每次清空栈后,第一个 for 循环的索引 i 到下一位,如果我们是 abcd 遇到 c,那之前栈中保存的 abcd 中的 bcd 岂不是重新在下一次索引为 i 的 for 循环中入栈保存。

那我们是不是可以在判断栈中是否已有与 s[j] 相同的数据时,如果有也顺便判断它的位置,然后在下一次索引为 i 的 for 循环时,将 i 直接定位到重复项后面一位,以上一段话中的 abcd 遇到 c 为例,直接 i 定位到 d 处,这样就省去了在下次循环时 i 从 b 开始的时间。

代码

/**
 * @param {string} s
 * @return {number}
 */
var lengthOfLongestSubstring = function (s) {
    const length = s.length
    if (length === 0) return 0
    if (length === 1) return 1
    let maxLength = 0
    let stack = []
    for (let i = 0; i < length; i++) {
        for (let j = i; j < length; j++) {
            const index = stack.indexOf(s[j])
            if (index > -1) {
                maxLength = Math.max(maxLength, stack.length)
                stack.length = 0
                i = i + index
                break
            } else {
                stack.push(s[j])
                maxLength = Math.max(maxLength, stack.length)
            }
        }
    }
    return maxLength
};

流程图

image.png

总结

通过了测试用例

虽然执行用时反而比第 4 次尝试更长了,我认为主要原因是 Set 改为 Array 的原因,并且我也尝试将第 4 次尝试改为了 Array,执行用时也一样延长到了 600+ ms。但即使如此相比,也并没有快能多,合理怀疑是测试用例的长度不够长。

image.png
思考:

  • 我们能不能一次 for 循环搞定


第 6 次尝试(通过测试用例)

我们之前每次发现重复项后,都改变第一层 for 循环的索引进行重新入栈,我们依旧以 abcdb 这个例子, 第一次 for 循环,发现重复项 b 时,栈的值为 abcd;清空栈第二次 for 循环,发现重复项时,肯定是以 cd 开头,那这个 cd 是重复的,如果测试用例更长,那 cd 这样的重复计算项也会更长,那我们是不是可以考虑将其缓存起来。

看来,举例子很重要呀,能从中发现规律。

代码

基于第 4 次尝试,我们可以按以上思路改成这样:

/**
 * @param {string} s
 * @return {number}
 */
var lengthOfLongestSubstring = function (s) {
    const length = s.length
    if (length === 0) return 0
    if (length === 1) return 1
    let maxLength = 0
    let stack = []
    for (let i = 0; i < length; i++) {
        if (stack.includes(s[i])) {
            stack.shift()
            i--
        } else {
            stack.push(s[i])
            maxLength = Math.max(stack.length, maxLength)
        }
    }
    return maxLength
};

基于第 5 次尝试,我们可以按以上思路改成这样:

/**
 * @param {string} s
 * @return {number}
 */
var lengthOfLongestSubstring = function (s) {
    const length = s.length
    if (length === 0) return 0
    if (length === 1) return 1
    let maxLength = 0
    let stack = []
    for (let i = 0; i < length; i++) {
        const result = stack.indexOf(s[i])
        if (result > -1) {
            stack.splice(0, result + 1)
            i--
        } else {
            stack.push(s[i])
            maxLength = Math.max(stack.length, maxLength)
        }
    }
    return maxLength
};

结果

比之前可快多了
image.png